Suppr超能文献

布兰科脐橙果皮精油对……的抗菌及抗生物膜活性

Anti-Bacterial and Anti-Biofilm Activities of Essential Oil from Blanco cv. Tankan Peel Against .

作者信息

Peng Jinming, Chen Guangwei, Guo Shaoxin, Lin Ziyuan, Zeng Yue, Ren Jie, Wang Qin, Yang Wenhua, Liang Yongqian, Li Jun

机构信息

Guangdong Key Laboratory of Science and Technology of Lingnan Specialty Food, Guangzhou 510225, China.

Key Laboratory of Green Processing and Intelligent Manufacturing of Lingnan Specialty Food, Ministry of Agriculture, Zhongkai University of Agriculture and Engineering, Guangzhou 510225, China.

出版信息

Foods. 2024 Nov 28;13(23):3841. doi: 10.3390/foods13233841.

Abstract

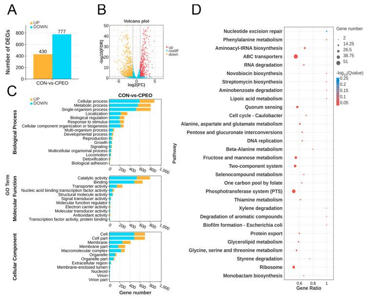
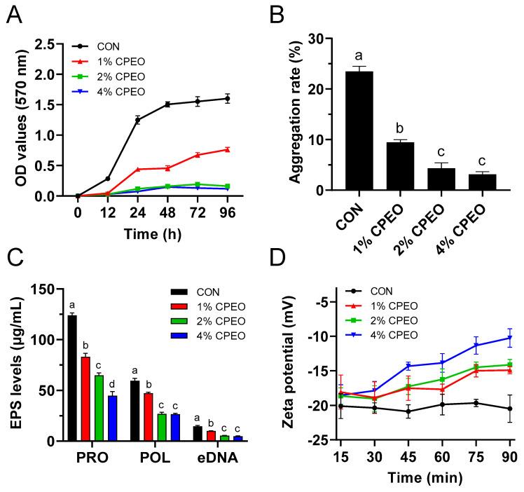
In recent years, plant essential oils have been confirmed as natural inhibitors of foodborne pathogens. Blanco cv. Tankan peel essential oil (CPEO) showed anti- (LM) activities, and this study investigated the associated mechanisms by using high-resolution electron microscope, fluorescence spectrometer, flow cytometer, potentiometer, and transcriptome sequencing. The results showed that CPEO restrained LM growth at a minimum inhibitory concentration of 2% (). The anti-LM abilities of CPEO were achieved by disrupting the permeability of the cell wall, damaging the permeability, fluidity, and integrity of the cell membrane, disturbing the membrane hydrophobic core, and destroying the membrane protein conformation. Moreover, CPEO could significantly inhibit the LM aggregation from forming biofilm by reducing the extracellular polymeric substances' (protein, polysaccharide, and eDNA) production and bacterial surface charge numbers. The RNA sequencing data indicated that LM genes involved in cell wall and membrane biosynthesis, DNA replication and repair, quorum sensing and two-component systems were expressed differently after CPEO treatment. These results suggested that CPEO could be used as a novel anti-LM agent and green preservative in the food sector. Further studies are needed to verify the anti-LM activities of CPEO in real food.

摘要

近年来,植物精油已被确认为食源性病原体的天然抑制剂。布兰科椪柑果皮精油(CPEO)具有抗李斯特菌(LM)活性,本研究通过使用高分辨率电子显微镜、荧光光谱仪、流式细胞仪、电位计和转录组测序来探究其相关机制。结果表明,CPEO在最低抑菌浓度为2%()时抑制了LM的生长。CPEO的抗LM能力是通过破坏细胞壁的通透性、损害细胞膜的通透性、流动性和完整性、扰乱膜疏水核心以及破坏膜蛋白构象来实现的。此外,CPEO可通过减少细胞外聚合物(蛋白质、多糖和胞外DNA)的产生和细菌表面电荷数,显著抑制LM聚集形成生物膜。RNA测序数据表明,CPEO处理后,参与细胞壁和膜生物合成、DNA复制和修复、群体感应和双组分系统的LM基因表达发生了变化。这些结果表明,CPEO可作为一种新型抗LM剂和食品领域的绿色防腐剂。需要进一步研究来验证CPEO在实际食品中的抗LM活性。

https://cdn.ncbi.nlm.nih.gov/pmc/blobs/42f4/11640327/43dab297cb32/foods-13-03841-g001.jpg

文献AI研究员

20分钟写一篇综述,助力文献阅读效率提升50倍。

立即体验

用中文搜PubMed

大模型驱动的PubMed中文搜索引擎

马上搜索

文档翻译

学术文献翻译模型,支持多种主流文档格式。

立即体验