Suppr超能文献

DINCH暴露引发长Evans哺乳期大鼠及其后代肝脏中的炎症、氧化和凋亡途径。

DINCH Exposure Triggers Inflammatory, Oxidative, and Apoptotic Pathways in the Liver of Long-Evans Lactating Rats and Their Offspring.

作者信息

Íñigo-Catalina Lucía, Linillos-Pradillo Beatriz, Schlumpf Margret, Lichtensteiger Walter, Paredes Sergio D, Rancan Lisa, Tresguerres Jesús A F

机构信息

Department of Physiology, School of Medicine, Complutense University of Madrid, 28040 Madrid, Spain.

Department of Biochemistry and Molecular Biology, School of Medicine, Complutense University of Madrid, 28040 Madrid, Spain.

出版信息

Int J Mol Sci. 2024 Dec 3;25(23):13017. doi: 10.3390/ijms252313017.

Abstract

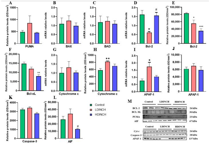
1,2-cyclohexane dicarboxylic acid diisononyl ester (DINCH) is a non-phthalate plasticizer used as a replacement of di(2-ethylhexyl) phthalate (DEHP) in daily usage items. It is not known whether continuous exposure to low doses of DINCH can lead to hepatic alterations, the liver being the organ responsible for its metabolism. The aim of this study was to evaluate the activation of inflammatory and apoptotic pathways in the liver of lactating dams after DINCH exposure, and whether these effects may be observed on postnatal day 6 (PND6) offspring. Two doses of DINCH were tested by oral administration to the following three groups of Long-Evans rats: control, DINCH-lower dose (LDINCH, 30 mg/kg b.w./day), and DINCH-high dose (HDINCH, 300 mg/kg b.w./day). Inflammatory mediators (IL-1β, TNF-α, NF-κB), mitochondrial transcriptional factors (PPARγ and PGC-1α), oxidative stress markers (SOD, CAT, GSSG/GSH), and components of the mitochondrial apoptotic pathway (PUMA, BAX, BAD, Bcl-2, Bcl-xL, Cytochrome c, APAF-1, Caspase-3, AIF) were assessed by the gene and protein expression in the liver of lactating dams and offspring. Exposure to LDINCH promoted the release of pro-inflammatory cytokines such as IL-1β and TNF-α and raised oxidative stress levels (GSSG/GSH), as well as increased Caspase-3 levels and reduced anti-apoptotic proteins (Bcl-2 and Bcl-xL), both in lactating dams and PND6 offspring. Thus, constant exposure to lower doses of DINCH can disrupt inflammatory and oxidant/antioxidant homeostasis, leading to hepatic tissue damage in lactating dams and having a perinatal effect in PND6 offspring.

摘要

1,2-环己烷二羧酸二异壬酯(DINCH)是一种非邻苯二甲酸酯类增塑剂,在日常用品中用作邻苯二甲酸二(2-乙基己基)酯(DEHP)的替代品。目前尚不清楚持续低剂量接触DINCH是否会导致肝脏改变,因为肝脏是负责其代谢的器官。本研究的目的是评估DINCH暴露后哺乳期母鼠肝脏中炎症和凋亡途径的激活情况,以及这些影响是否会在出生后第6天(PND6)的子代中观察到。通过口服给予以下三组Long-Evans大鼠两种剂量的DINCH:对照组、DINCH低剂量组(LDINCH,30毫克/千克体重/天)和DINCH高剂量组(HDINCH,300毫克/千克体重/天)。通过哺乳期母鼠和子代肝脏中的基因和蛋白质表达评估炎症介质(IL-1β、TNF-α、NF-κB)、线粒体转录因子(PPARγ和PGC-1α)、氧化应激标志物(SOD、CAT、GSSG/GSH)以及线粒体凋亡途径的成分(PUMA、BAX、BAD、Bcl-2、Bcl-xL、细胞色素c、APAF-1、半胱天冬酶-3、AIF)。暴露于LDINCH会促进促炎细胞因子如IL-1β和TNF-α的释放,提高氧化应激水平(GSSG/GSH),同时增加半胱天冬酶-3水平并降低抗凋亡蛋白(Bcl-2和Bcl-xL),在哺乳期母鼠和PND6子代中均如此。因此,持续低剂量接触DINCH会破坏炎症和氧化/抗氧化稳态,导致哺乳期母鼠肝脏组织损伤,并对PND6子代产生围产期影响。

https://cdn.ncbi.nlm.nih.gov/pmc/blobs/85d8/11641322/0e1ba0c7d220/ijms-25-13017-g001.jpg

文献AI研究员

20分钟写一篇综述,助力文献阅读效率提升50倍。

立即体验

用中文搜PubMed

大模型驱动的PubMed中文搜索引擎

马上搜索

文档翻译

学术文献翻译模型,支持多种主流文档格式。

立即体验