Suppr超能文献

Kir6.1是一种ATP敏感性钾通道的组成部分,可调节自然杀伤细胞的发育。

Kir6.1, a component of an ATP-sensitive potassium channel, regulates natural killer cell development.

作者信息

Samper Natalie, Hardardottir Lilja, Depierreux Delphine M, Song Soomin C, Nakazawa Ayano, Gando Ivan, Nakamura Tomoe Y, Sharkey Andrew M, Nowosad Carla R, Feske Stefan, Colucci Francesco, Coetzee William A

机构信息

Department of Pathology, NYU Grossman School of Medicine, New York, NY, United States.

Department of Obstetrics and Gynecology, University of Cambridge, Cambridge, United Kingdom.

出版信息

Front Immunol. 2024 Dec 2;15:1490250. doi: 10.3389/fimmu.2024.1490250. eCollection 2024.

Abstract

INTRODUCTION

Involved in immunity and reproduction, natural killer (NK) cells offer opportunities to develop new immunotherapies to treat infections and cancer or to alleviate pregnancy complications. Most current strategies use cytokines or antibodies to enhance NK-cell function, but none use ion channel modulators, which are widely used in clinical practice to treat hypertension, diabetes, epilepsy, and other conditions. Little is known about ion channels in NK cells.

RESULTS

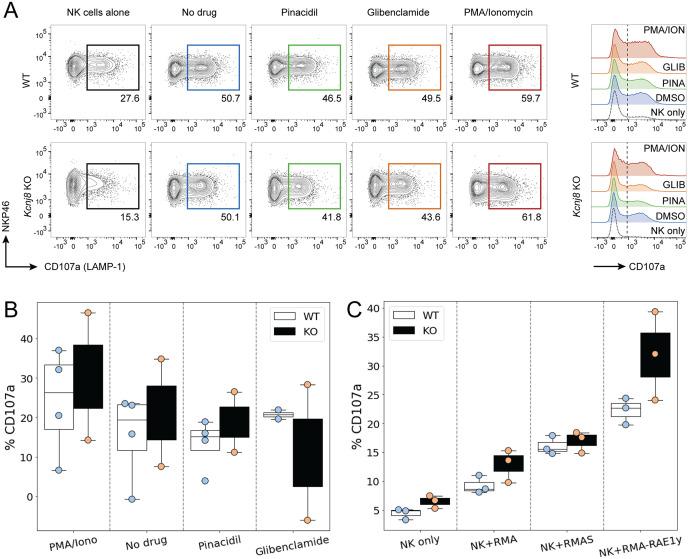
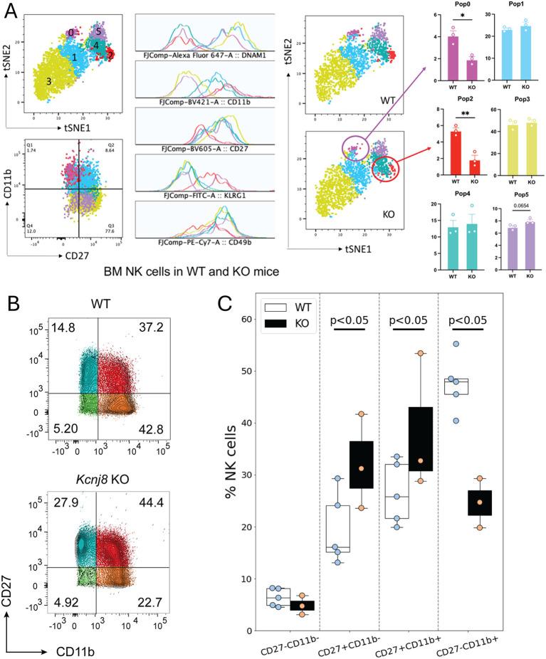
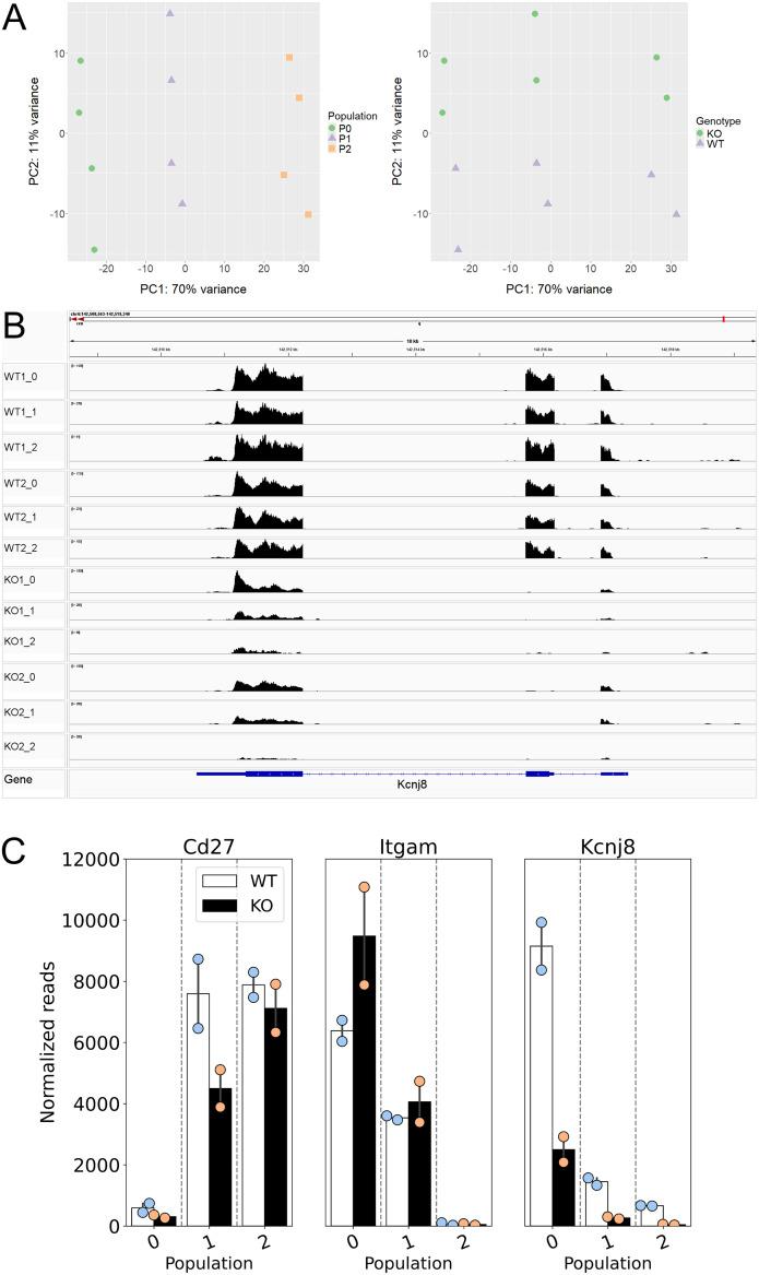
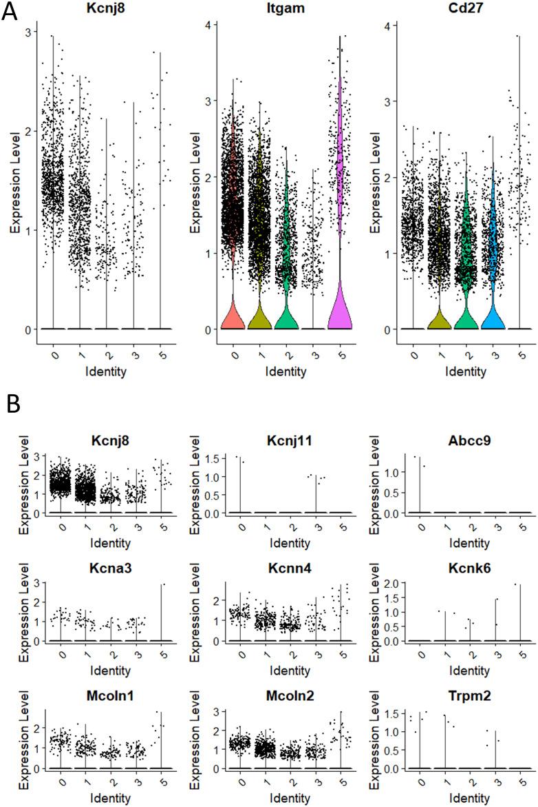
We show that , which codes for the Kir6.1 subunit of a certain type of ATP-sensitive potassium (K) channel, is highly expressed in murine splenic and uterine NK cells compared to other K channels previously identified in NK cells. expression is highest in the most mature subset of splenic NK cells (CD27/CD11b) and in NKG2A or Ly49C/I educated uterine NK cells. Using patch clamping, we show that a subset of NK cells expresses a current sensitive to the Kir6.1 blocker PNU-37883A. does not participate in NK cell degranulation in response to tumor cells in vitro or rejection of tumor cells , or IFN-γ release. Transcriptomics show that genes previously implicated in NK cell development are amongst those differentially expressed in CD27/CD11b NK cells deficient for . Indeed, we found that mice with NK-cell specific gene ablation have fewer CD27/CD11b and KLRG-1 NK cells in the bone barrow and spleen.

DISCUSSION

These results show that the K subunit Kir6.1 has a key role in NK-cell development.

摘要

引言

自然杀伤(NK)细胞参与免疫和生殖过程,为开发治疗感染、癌症或缓解妊娠并发症的新型免疫疗法提供了机会。当前大多数策略使用细胞因子或抗体来增强NK细胞功能,但尚无使用离子通道调节剂的策略,而离子通道调节剂在临床实践中广泛用于治疗高血压、糖尿病、癫痫和其他病症。人们对NK细胞中的离子通道知之甚少。

结果

我们发现,编码某种类型的ATP敏感性钾(K)通道的Kir6.1亚基的基因,与先前在NK细胞中鉴定出的其他K通道相比,在小鼠脾脏和子宫NK细胞中高度表达。该基因在脾脏NK细胞最成熟的亚群(CD27/CD11b)以及经NKG2A或Ly49C/I教育的子宫NK细胞中表达最高。使用膜片钳技术,我们发现一部分NK细胞表达对Kir6.1阻断剂PNU-37883A敏感的电流。该基因不参与体外对肿瘤细胞的NK细胞脱颗粒反应或肿瘤细胞排斥反应,也不参与IFN-γ释放。转录组学表明,先前与NK细胞发育相关的基因在缺乏该基因的CD27/CD11b NK细胞中差异表达。确实,我们发现具有NK细胞特异性该基因敲除的小鼠在骨髓和脾脏中的CD27/CD11b和KLRG-1 NK细胞较少。

讨论

这些结果表明K亚基Kir6.1在NK细胞发育中起关键作用。

https://cdn.ncbi.nlm.nih.gov/pmc/blobs/8280/11646858/7aac4aadc046/fimmu-15-1490250-g001.jpg

文献AI研究员

20分钟写一篇综述,助力文献阅读效率提升50倍。

立即体验

用中文搜PubMed

大模型驱动的PubMed中文搜索引擎

马上搜索

文档翻译

学术文献翻译模型,支持多种主流文档格式。

立即体验