Suppr超能文献

急性髓系白血病中的细胞异质性和细胞因子特征:一种新型预后模型。

Cellular heterogeneity and cytokine signatures in acute myeloid leukemia: A novel prognostic model.

作者信息

Cao Jinxia, Hu Bin, Li Tianqi, Fang Dan, Jiang Ling, Wang Jun

机构信息

Department of Hematology, Changde Hospital, Xiangya School of Medicine, Central South University (The first people's hospital of Changde city), Wuling District, Changde, Hunan Province, China.

Department of Hematology, Changde Hospital, Xiangya School of Medicine, Central South University (The first people's hospital of Changde city), Wuling District, Changde, Hunan Province, China.

出版信息

Transl Oncol. 2025 Feb;52:102194. doi: 10.1016/j.tranon.2024.102194. Epub 2024 Dec 17.

Abstract

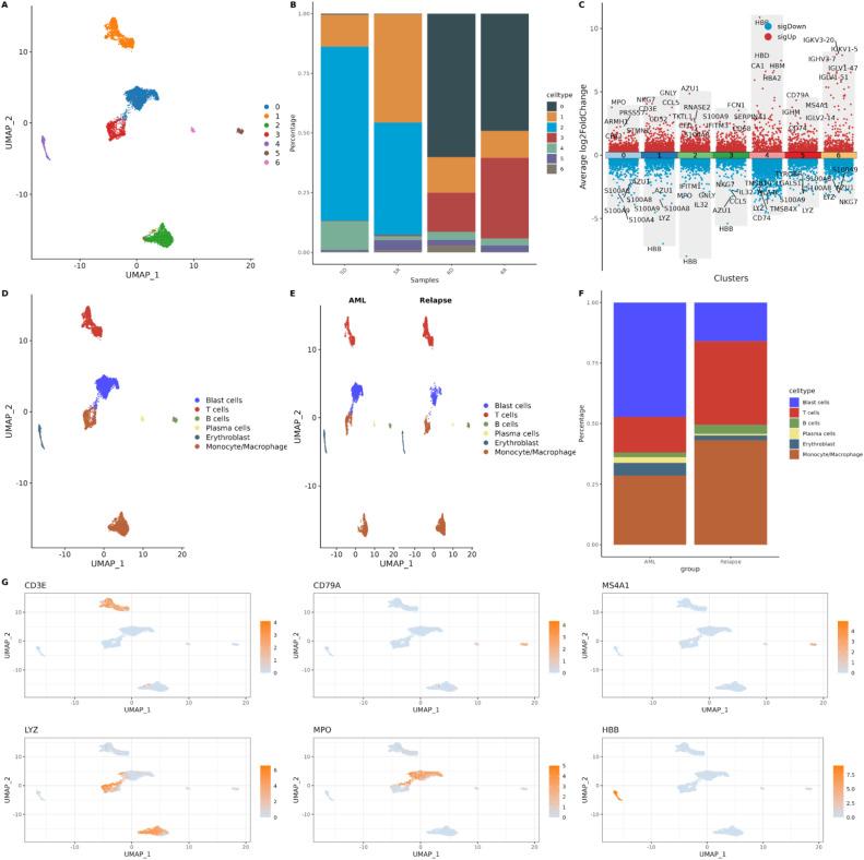
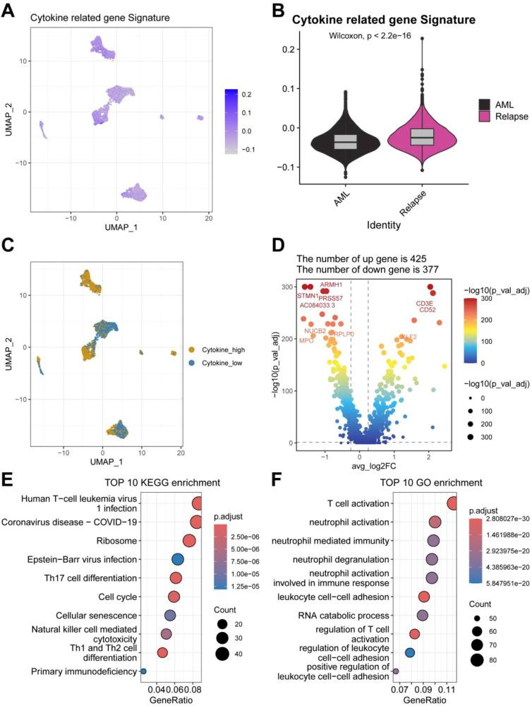
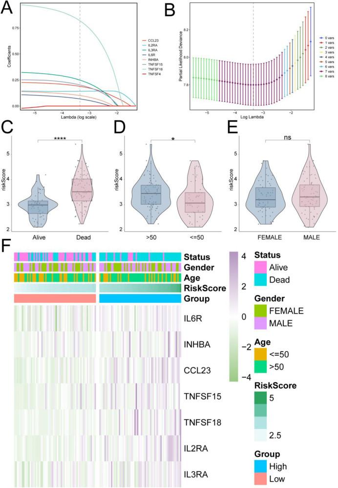
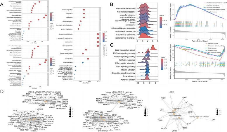
Acute Myeloid Leukemia (AML) is a complex hematological malignancy distinguished by its heterogeneity in genetic aberrations, cellular composition, and clinical outcomes. This diversity complicates the development of effective, universally applicable therapeutic strategies and highlights the necessity for personalized approaches to treatment. In our study, we utilized high-resolution single-cell RNA sequencing from publicly available datasets to dissect the complex cellular landscape of AML. This approach uncovered a diverse array of cellular subpopulations within the bone marrow samples of AML patients. Through meticulous analysis, we identified 156 differentially expressed cytokine-related genes that underscore the nuanced interplay between AML cells and their microenvironment. Leveraging this comprehensive dataset, we constructed a prognostic risk score model based on seven pivotal cytokine-related genes: CCL23, IL2RA, IL3RA, IL6R, INHBA, TNFSF15, and TNFSF18. The mRNA levels of 7 genes in the risk score model have significant different. This model was rigorously validated across several independent AML patient cohorts, showcasing its robust prognostic capability to stratify patients into distinct risk categories. Patients classified under the high-risk category exhibited significantly poorer survival outcomes compared to their low-risk counterparts, underscoring the model's clinical relevance. Additionally, our in-depth investigation into the immune landscape revealed marked differences in immune cell infiltration and cytokine signaling between the identified risk groups, shedding light on potential immune-mediated mechanisms driving disease progression and treatment resistance. This comprehensive analysis not only advances our understanding of the cellular and molecular underpinnings of AML but also introduces a novel, clinically applicable risk score model. This tool holds significant promise for enhancing the precision of prognostic assessments in AML, thereby paving the way for more tailored and effective therapeutic interventions. Our findings represent a pivotal step toward the realization of personalized medicine in the management of AML, offering new avenues for research and treatment optimization in this challenging disease landscape.

摘要

急性髓系白血病(AML)是一种复杂的血液系统恶性肿瘤,其在基因畸变、细胞组成和临床结局方面存在异质性。这种多样性使有效的、普遍适用的治疗策略的开发变得复杂,并凸显了个性化治疗方法的必要性。在我们的研究中,我们利用公开可用数据集中的高分辨率单细胞RNA测序来剖析AML复杂的细胞格局。这种方法揭示了AML患者骨髓样本中多种不同的细胞亚群。通过细致的分析,我们确定了156个差异表达的细胞因子相关基因,这些基因突显了AML细胞与其微环境之间细微的相互作用。利用这个全面的数据集,我们基于七个关键的细胞因子相关基因构建了一个预后风险评分模型:CCL23、IL2RA、IL3RA、IL6R、INHBA、TNFSF15和TNFSF18。风险评分模型中7个基因的mRNA水平有显著差异。该模型在几个独立的AML患者队列中得到了严格验证,展示了其强大的预后能力,能够将患者分为不同的风险类别。与低风险患者相比,高风险类别的患者生存结局明显更差,这突出了该模型的临床相关性。此外,我们对免疫格局的深入研究揭示了已识别的风险组之间免疫细胞浸润和细胞因子信号传导存在显著差异,这为驱动疾病进展和治疗耐药性的潜在免疫介导机制提供了线索。这种全面的分析不仅推进了我们对AML细胞和分子基础的理解,还引入了一种新的、临床适用的风险评分模型。这个工具对于提高AML预后评估的准确性具有重要前景,从而为更具针对性和有效的治疗干预铺平道路。我们的研究结果代表了在AML管理中实现个性化医疗的关键一步,为在这一具有挑战性的疾病领域进行研究和优化治疗提供了新途径。

https://cdn.ncbi.nlm.nih.gov/pmc/blobs/d6a2/11719339/c8ad9c5ed5f7/ga1.jpg

文献AI研究员

20分钟写一篇综述,助力文献阅读效率提升50倍。

立即体验

用中文搜PubMed

大模型驱动的PubMed中文搜索引擎

马上搜索

文档翻译

学术文献翻译模型,支持多种主流文档格式。

立即体验