Suppr超能文献

CD69CD103CD8 组织驻留记忆性 T 细胞具有更强的抗肿瘤活性,并预示结直肠癌患者预后更佳。

CD69CD103CD8 tissue-resident memory T cells possess stronger anti-tumor activity and predict better prognosis in colorectal cancer.

作者信息

Wu Zi-Xin, Da Tian-Tian, Huang Chuan, Wang Xiao-Qing, Li Liang, Zhao Zhi-Bin, Yin Ting-Ting, Ma Hai-Qing, Lian Zhe-Xiong, Long Jie, Wang Fei, Cao Jie

机构信息

Department of General Surgery, Guangzhou Digestive Disease Center, The Second Affiliated Hospital, School of Medicine, South China University of Technology, Guangzhou, Guangdong, 510180, China.

Medical Research Institute, Guangdong Provincial People's Hospital (Guangdong Academy of Medical Sciences), Southern Medical University, Guangzhou, Guangdong, 510080, China.

出版信息

Cell Commun Signal. 2024 Dec 18;22(1):608. doi: 10.1186/s12964-024-01990-3.

Abstract

BACKGROUND

Colorectal cancer (CRC) is one of the most prevalent cancers worldwide. Despite advancements in therapeutic methodologies, it still causes a high rate of patient mortality. CD8 tissue-resident memory T (TRM) cells are strategically positioned to mediate effective anti-tumor responses. However, the characteristic surface molecules and functions of CD8 TRM cells exhibit significant heterogeneity.

METHODS

The roles and anti-tumor biological functions of different CD8 TRM subsets in CRC were determined by clinical CRC samples, bioinformatics analysis, and in vitro experiments including co-culture experiments and transwell migration assays. The signaling pathways that synergistically regulate the differentiation of CD8 TRM cells were identified by in vitro CD8 T cell activation and inhibition assays, and the functioning transcription factors were predicted using the UCSC and JASPAR databases.

RESULTS

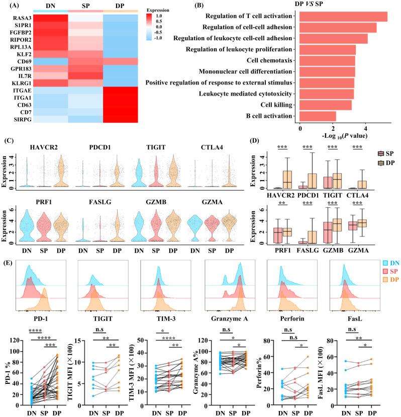
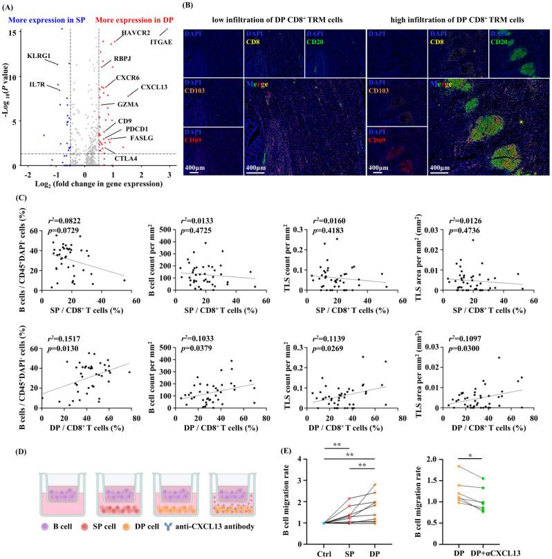
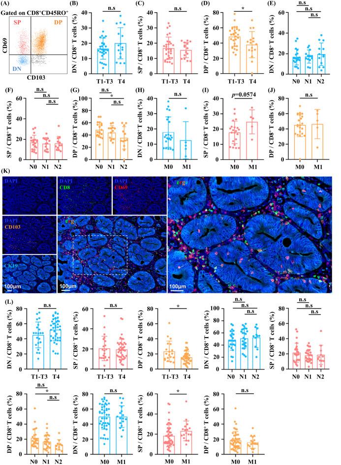
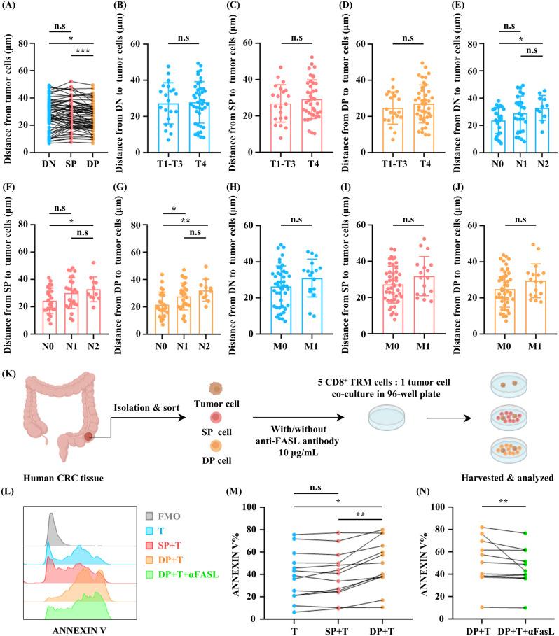
We found that different CD8 TRM subsets existed in CRC tumor tissues, which were identified as CD69CD103CD8 TRM, CD69CD103CD8 TRM (SP CD8 TRM), and CD69CD103CD8 TRM (DP CD8 TRM) subsets. Compared with SP CD8 TRM cells, increased infiltration of DP CD8 TRM cells predicted better prognosis and played a protective role mainly in tumor invasion and lymph node metastasis of CRC. DP CD8 TRM cells expressed higher levels of effector molecules and exerted stronger anti-tumor effects in a FAS/FASL pathway-dependent manner. Additionally, DP CD8 TRM cells secreted higher levels of CXCL13 and recruited B cells into tumor tissues through the CXCL13/CXCR5 signaling axis to form tertiary lymphoid structures, participating in anti-tumor immune responses. Notch and TGF-β signaling pathways synergistically regulate the differentiation of DP CD8 TRM cells.

CONCLUSIONS

We clarified the roles and mechanisms of different CD8 TRM subsets in CRC and identified that DP CD8 TRM cells exert stronger anti-tumor effects and predict better prognosis, which provides ideas for developing new clinically available therapeutic targets.

摘要

背景

结直肠癌(CRC)是全球最常见的癌症之一。尽管治疗方法有所进步,但它仍导致很高的患者死亡率。CD8组织驻留记忆T(TRM)细胞处于战略位置,可介导有效的抗肿瘤反应。然而,CD8 TRM细胞的特征性表面分子和功能表现出显著的异质性。

方法

通过临床CRC样本、生物信息学分析以及包括共培养实验和Transwell迁移试验在内的体外实验,确定不同CD8 TRM亚群在CRC中的作用和抗肿瘤生物学功能。通过体外CD8 T细胞激活和抑制试验确定协同调节CD8 TRM细胞分化的信号通路,并使用UCSC和JASPAR数据库预测起作用的转录因子。

结果

我们发现CRC肿瘤组织中存在不同的CD8 TRM亚群,分别被鉴定为CD69⁺CD103⁺CD8⁺ TRM、CD69⁺CD103⁻CD8⁺ TRM(SP CD8⁺ TRM)和CD69⁻CD103⁺CD8⁺ TRM(DP CD8⁺ TRM)亚群。与SP CD8⁺ TRM细胞相比,DP CD8⁺ TRM细胞浸润增加预示着更好的预后,并且主要在CRC的肿瘤侵袭和淋巴结转移中发挥保护作用。DP CD8⁺ TRM细胞表达更高水平的效应分子,并以FAS/FASL途径依赖性方式发挥更强的抗肿瘤作用。此外,DP CD8⁺ TRM细胞分泌更高水平的CXCL13,并通过CXCL13/CXCR5信号轴将B细胞募集到肿瘤组织中以形成三级淋巴结构,参与抗肿瘤免疫反应。Notch和TGF-β信号通路协同调节DP CD8⁺ TRM细胞的分化。

结论

我们阐明了不同CD8 TRM亚群在CRC中的作用和机制,并确定DP CD8⁺ TRM细胞发挥更强的抗肿瘤作用并预示更好的预后,这为开发新的临床可用治疗靶点提供了思路。

https://cdn.ncbi.nlm.nih.gov/pmc/blobs/e4a8/11657194/097c7a697152/12964_2024_1990_Fig1_HTML.jpg

文献AI研究员

20分钟写一篇综述,助力文献阅读效率提升50倍。

立即体验

用中文搜PubMed

大模型驱动的PubMed中文搜索引擎

马上搜索

文档翻译

学术文献翻译模型,支持多种主流文档格式。

立即体验