Suppr超能文献

HIPSD&R-seq技术可实现可扩展的基因组拷贝数和转录组分析。

HIPSD&R-seq enables scalable genomic copy number and transcriptome profiling.

作者信息

Otoničar Jan, Lazareva Olga, Mallm Jan-Philipp, Simovic-Lorenz Milena, Philippos George, Sant Pooja, Parekh Urja, Hammann Linda, Li Albert, Yildiz Umut, Marttinen Mikael, Zaugg Judith, Noh Kyung Min, Stegle Oliver, Ernst Aurélie

机构信息

Group Genome Instability in Tumors, German Cancer Research Center (DKFZ), Heidelberg, Germany.

German Cancer Consortium (DKTK), DKFZ, Core Center, Heidelberg, Germany.

出版信息

Genome Biol. 2024 Dec 18;25(1):316. doi: 10.1186/s13059-024-03450-0.

Abstract

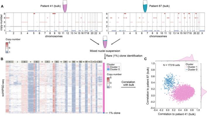
Single-cell DNA sequencing (scDNA-seq) enables decoding somatic cancer variation. Existing methods are hampered by low throughput or cannot be combined with transcriptome sequencing in the same cell. We propose HIPSD&R-seq (HIgh-throughPut Single-cell Dna and Rna-seq), a scalable yet simple and accessible assay to profile low-coverage DNA and RNA in thousands of cells in parallel. Our approach builds on a modification of the 10X Genomics platform for scATAC and multiome profiling. In applications to human cell models and primary tissue, we demonstrate the feasibility to detect rare clones and we combine the assay with combinatorial indexing to profile over 17,000 cells.

摘要

单细胞DNA测序(scDNA-seq)能够解码体细胞癌症变异。现有方法受到低通量的限制,或者无法与同一细胞中的转录组测序相结合。我们提出了HIPSD&R-seq(高通量单细胞DNA和RNA测序),这是一种可扩展、简单且易于操作的检测方法,可并行分析数千个细胞中的低覆盖度DNA和RNA。我们的方法基于对10X Genomics平台进行修改,用于scATAC和多组学分析。在应用于人类细胞模型和原代组织时,我们证明了检测罕见克隆的可行性,并将该检测方法与组合索引相结合,以分析超过17,000个细胞。

https://cdn.ncbi.nlm.nih.gov/pmc/blobs/f8c4/11657747/3fdd0f01d3ff/13059_2024_3450_Fig1_HTML.jpg

文献AI研究员

20分钟写一篇综述,助力文献阅读效率提升50倍。

立即体验

用中文搜PubMed

大模型驱动的PubMed中文搜索引擎

马上搜索

文档翻译

学术文献翻译模型,支持多种主流文档格式。

立即体验