Suppr超能文献

整合多组学与机器学习方法揭示卵巢癌中与肿瘤微环境相关的预后生物标志物。

Integrative multi-omics and machine learning approach reveals tumor microenvironment-associated prognostic biomarkers in ovarian cancer.

作者信息

Jiao Wenzhi, Yang Shasha, Li Yue, Li Yu, Liu Shanshan, Shi Jianwei, Yu Minmin

机构信息

Department of Gynecology, The Second Hospital of Nanjing, Nanjing University of Chinese Medicine, Nanjing, China.

Department of Radiation Oncology, State Key Laboratory of Oncology in South China, Collaborative Innovation Center for Cancer Medicine Sun Yat-sen University Cancer Center, Guangzhou, China.

出版信息

Transl Cancer Res. 2024 Nov 30;13(11):6182-6200. doi: 10.21037/tcr-24-539. Epub 2024 Nov 7.

Abstract

BACKGROUND

Ovarian cancer (OC) is a globally prevalent malignancy with significant morbidity and mortality, yet its heterogeneity poses challenges in treatment and prognosis. Recognizing the crucial role of the tumor microenvironment (TME) in OC progression, this study leverages integrative multi-omics and machine learning to uncover TME-associated prognostic biomarkers, paving the way for more personalized therapeutic interventions.

METHODS

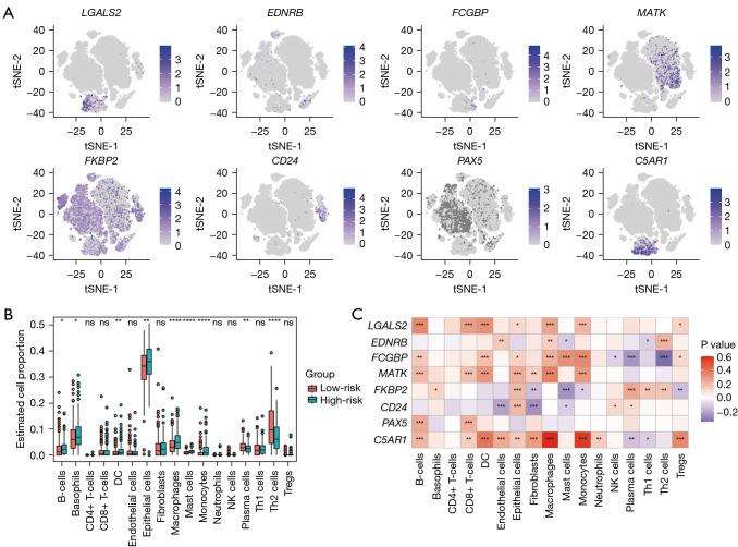
Employing a rigorous multi-omics approach, this study analyzed single-cell RNA sequencing (scRNA-seq) data from OC and normal tissue samples, including high-grade serous OC (HGSOC) from the Gene Expression Omnibus (GEO: GSE184880) and The Cancer Genome Atlas (TCGA) OC cohort, utilizing the Seurat package to annotate 700 TME-related genes. A prognostic model was developed using the least absolute shrinkage and selection operator (LASSO) regression and independently validated against similarly composed HGSOC datasets. Comprehensive gene expression and immune cell infiltration analyses were conducted, employing advanced algorithms like xCell to delineate the immune landscape of HGSOC.

RESULTS

Our investigation unveiled distinctive immune cell infiltration patterns and gene expression profiles within the TME of HGSOC. Notably, the prevalence of exhausted CD8 T cells in high-risk patient samples emerged as a critical finding, underscoring the dualistic nature of the immune response in OC. The developed prognostic model, incorporating immune cell markers, exhibited robust predictive accuracy for patient outcomes, showing significant correlations with immunotherapy responses and drug sensitivities.

CONCLUSIONS

This study presents a groundbreaking exploration of the OC TME, offering vital insights into its molecular intricacies. By systematically deciphering the TME-associated gene signatures, the research illuminates the potential of these biomarkers in refining patient prognosis and guiding treatment strategies. Our findings underscore the necessity for personalized medicine in OC treatment, potentially enhancing patient survival rates and quality of life. This study marks a significant stride in understanding and combatting the complexities of OC.

摘要

背景

卵巢癌(OC)是一种全球普遍存在的恶性肿瘤,具有较高的发病率和死亡率,但其异质性给治疗和预后带来了挑战。认识到肿瘤微环境(TME)在OC进展中的关键作用,本研究利用综合多组学和机器学习来发现与TME相关的预后生物标志物,为更个性化的治疗干预铺平道路。

方法

本研究采用严格的多组学方法,分析了OC和正常组织样本的单细胞RNA测序(scRNA-seq)数据,包括来自基因表达综合数据库(GEO:GSE184880)的高级别浆液性OC(HGSOC)和癌症基因组图谱(TCGA)OC队列,利用Seurat软件包注释700个与TME相关的基因。使用最小绝对收缩和选择算子(LASSO)回归开发了一个预后模型,并针对组成相似的HGSOC数据集进行了独立验证。采用xCell等先进算法进行了全面的基因表达和免疫细胞浸润分析,以描绘HGSOC的免疫格局。

结果

我们的研究揭示了HGSOC的TME内独特的免疫细胞浸润模式和基因表达谱。值得注意的是,高危患者样本中耗竭性CD8 T细胞的存在是一个关键发现,突出了OC免疫反应的二元性。所开发的包含免疫细胞标志物的预后模型对患者预后具有强大的预测准确性,与免疫治疗反应和药物敏感性显示出显著相关性。

结论

本研究对OC的TME进行了开创性的探索,为其分子复杂性提供了重要见解。通过系统地解读与TME相关的基因特征,该研究阐明了这些生物标志物在改善患者预后和指导治疗策略方面的潜力。我们的发现强调了OC治疗中个性化医疗的必要性,可能提高患者生存率和生活质量。这项研究在理解和应对OC的复杂性方面迈出了重要一步。

https://cdn.ncbi.nlm.nih.gov/pmc/blobs/7d7e/11651752/6332d2cec101/tcr-13-11-6182-f1.jpg

文献AI研究员

20分钟写一篇综述,助力文献阅读效率提升50倍。

立即体验

用中文搜PubMed

大模型驱动的PubMed中文搜索引擎

马上搜索

文档翻译

学术文献翻译模型,支持多种主流文档格式。

立即体验