Suppr超能文献

神经元活动仅在轴突的突触连接段抑制线粒体运输。

Neuronal activity inhibits mitochondrial transport only in synaptically connected segments of the axon.

作者信息

Venneman Tom, Vanden Berghe Pieter

机构信息

Lab for Enteric NeuroScience (LENS), TARGID, KU Leuven, Leuven, Belgium.

出版信息

Front Cell Neurosci. 2024 Dec 4;18:1509283. doi: 10.3389/fncel.2024.1509283. eCollection 2024.

Abstract

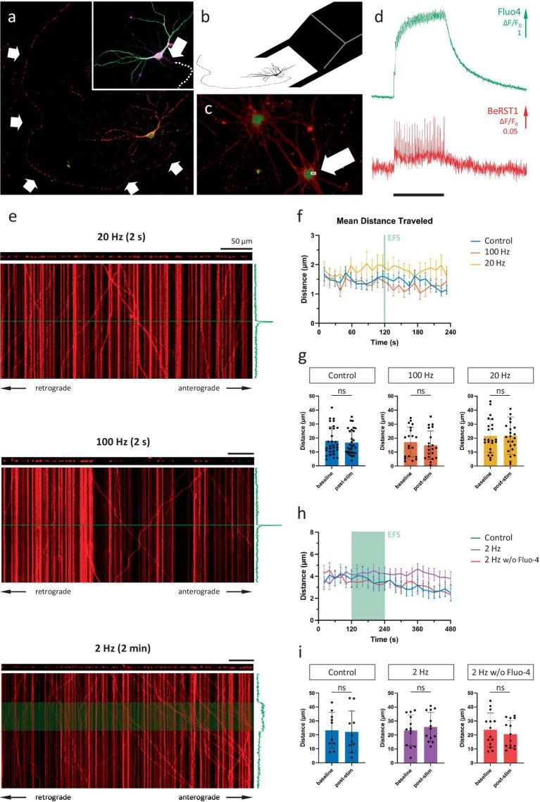
Due to their large scale and uniquely branched architecture, neurons critically rely on active transport of mitochondria in order to match energy production and calcium buffering to local demand. Consequently, defective mitochondrial trafficking is implicated in various neurological and neurodegenerative diseases. A key signal regulating mitochondrial transport is intracellular calcium. Elevated Ca levels have been demonstrated to inhibit mitochondrial transport in many cell types, including neurons. However, it is currently unclear to what extent calcium-signaling regulates axonal mitochondrial transport during realistic neuronal activity patterns. We created a robust pipeline to quantify with high spatial resolution, absolute Ca concentrations. This allows us to monitor Ca dynamics with pixel precision in the axon and other neuronal compartments. We found that axonal calcium levels scale with firing frequency in the range of 0.1-1 μM, whereas KCl-induced depolarization generated levels almost a magnitude higher. As expected, prolonged KCl-induced depolarization did inhibit axonal mitochondrial transport in primary hippocampal neurons. However, physiologically relevant neuronal activity patterns only inhibited mitochondrial transport in axonal segments which made connections to a target neuron. In "non-connecting" axonal segments, we were unable to trigger this inhibitory mechanism using realistic firing patterns. Thus, we confirm that neuronal activity can indeed regulate axonal mitochondrial transport, and reveal a spatial pattern to this regulation which went previously undetected. Together, these findings indicate a potent, but localized role for activity-related calcium fluctuations in the regulation of axonal mitochondrial transport.

摘要

由于神经元具有大规模且独特的分支结构,它们严重依赖线粒体的主动运输,以便使能量产生和钙缓冲与局部需求相匹配。因此,线粒体运输缺陷与多种神经和神经退行性疾病有关。调节线粒体运输的一个关键信号是细胞内钙。在包括神经元在内的许多细胞类型中,已证明升高的钙水平会抑制线粒体运输。然而,目前尚不清楚在实际的神经元活动模式下,钙信号在多大程度上调节轴突线粒体运输。我们创建了一个强大的流程,以高空间分辨率量化绝对钙浓度。这使我们能够以像素精度监测轴突和其他神经元区域中的钙动态。我们发现轴突钙水平在0.1 - 1μM范围内随放电频率而变化,而氯化钾诱导的去极化产生的水平几乎高出一个数量级。正如预期的那样,长时间的氯化钾诱导的去极化确实抑制了原代海马神经元中的轴突线粒体运输。然而,生理相关的神经元活动模式仅抑制了与靶神经元建立连接的轴突段中的线粒体运输。在“非连接”轴突段中,我们无法使用实际的放电模式触发这种抑制机制。因此,我们证实神经元活动确实可以调节轴突线粒体运输,并揭示了这种调节的一种先前未被发现的空间模式。总之,这些发现表明与活动相关的钙波动在轴突线粒体运输调节中具有强大但局部的作用。

https://cdn.ncbi.nlm.nih.gov/pmc/blobs/0074/11652138/b617f103c9e6/fncel-18-1509283-g001.jpg

文献AI研究员

20分钟写一篇综述,助力文献阅读效率提升50倍。

立即体验

用中文搜PubMed

大模型驱动的PubMed中文搜索引擎

马上搜索

文档翻译

学术文献翻译模型,支持多种主流文档格式。

立即体验