Suppr超能文献

载有HDAC6抑制剂的脑靶向纳米载体介导的对甲基苯丙胺诱发帕金森病的神经保护作用

HDAC6 inhibitor-loaded brain-targeted nanocarrier-mediated neuroprotection in methamphetamine-driven Parkinson's disease.

作者信息

Pham Khang-Yen, Khanal Shristi, Bohara Ganesh, Rimal Nikesh, Song Sang-Hoon, Nguyen Thoa Thi Kim, Hong In-Sun, Cho Jinkyung, Kang Jong-Sun, Lee Sooyeun, Choi Dong-Young, Yook Simmyung

机构信息

Department of Biopharmaceutical Convergence, Sungkyunkwan University, Suwon, 16419, Republic of Korea.

College of Pharmacy, Yeungnam University, Gyeongbuk, 38541, Republic of Korea.

出版信息

Redox Biol. 2025 Feb;79:103457. doi: 10.1016/j.redox.2024.103457. Epub 2024 Dec 5.

Abstract

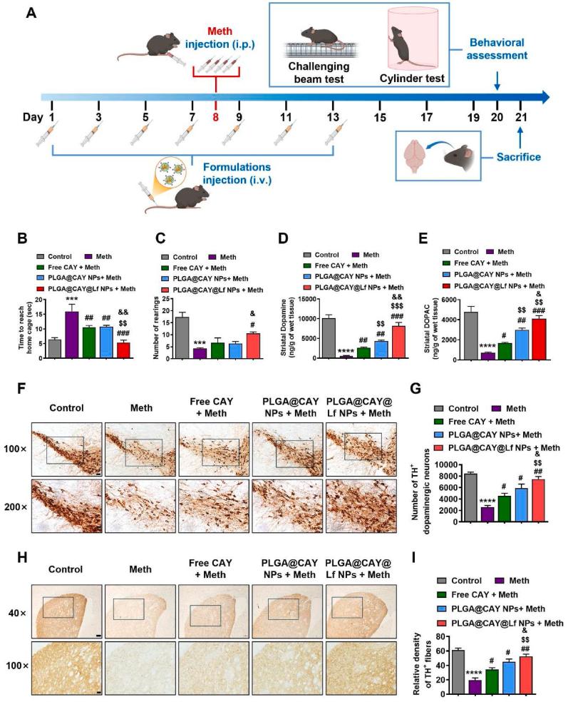
The dynamic equilibrium between acetylation and deacetylation is vital for cellular homeostasis. Parkinson's disease (PD), a neurodegenerative disorder marked by α-synuclein (α-syn) accumulation and dopaminergic neuron loss in the substantia nigra, is associated with a disruption of this balance. Therefore, correcting this imbalance with histone deacetylase (HDAC) inhibitors represents a promising treatment strategy for PD. CAY10603 (CAY) is a potent and selective HDAC6 inhibitor. However, because of its poor water solubility and short biological half-life, it faces clinical limitations. Herein, we engineered lactoferrin-decorated CAY-loaded poly(lactic-co-glycolic acid) nanoparticles (denoted as PLGA@CAY@Lf NPs) to effectively counter methamphetamine (Meth)-induced PD. PLGA@CAY@Lf NPs showed enhanced blood-brain barrier crossing and significant brain accumulation. Notably, CAY released from PLGA@CAY@Lf NPs restored the disrupted acetylation balance in PD, resulting in neuroprotection by reversing mitochondrial dysfunction, suppressing reactive oxygen species, and inhibiting α-syn accumulation. Additionally, PLGA@CAY@Lf NPs treatment normalized dopamine and tyrosine hydroxylase levels, reduced neuroinflammation, and improved behavioral impairments. These findings underscore the potential of PLGA@CAY@Lf NPs in treating Meth-induced PD and suggest that an innovative HDAC6-inhibitor-based strategy can be used to treat PD.

摘要

乙酰化与去乙酰化之间的动态平衡对于细胞内稳态至关重要。帕金森病(PD)是一种神经退行性疾病,其特征是黑质中α-突触核蛋白(α-syn)积累和多巴胺能神经元丢失,与这种平衡的破坏有关。因此,用组蛋白去乙酰化酶(HDAC)抑制剂纠正这种失衡是一种有前景的PD治疗策略。CAY10603(CAY)是一种强效且选择性的HDAC6抑制剂。然而,由于其水溶性差和生物半衰期短,它面临临床局限性。在此,我们设计了乳铁蛋白修饰的载CAY聚(乳酸-乙醇酸)纳米颗粒(表示为PLGA@CAY@Lf NPs)以有效对抗甲基苯丙胺(Meth)诱导的PD。PLGA@CAY@Lf NPs表现出增强的血脑屏障穿越能力和显著的脑内蓄积。值得注意的是,从PLGA@CAY@Lf NPs释放的CAY恢复了PD中被破坏的乙酰化平衡,通过逆转线粒体功能障碍、抑制活性氧物种和抑制α-syn积累而产生神经保护作用。此外,PLGA@CAY@Lf NPs治疗使多巴胺和酪氨酸羟化酶水平正常化,减轻神经炎症,并改善行为障碍。这些发现强调了PLGA@CAY@Lf NPs在治疗Meth诱导的PD中的潜力,并表明一种基于创新HDAC6抑制剂的策略可用于治疗PD。

https://cdn.ncbi.nlm.nih.gov/pmc/blobs/ef6a/11722933/cd01adab8bab/ga1.jpg

文献AI研究员

20分钟写一篇综述,助力文献阅读效率提升50倍。

立即体验

用中文搜PubMed

大模型驱动的PubMed中文搜索引擎

马上搜索

文档翻译

学术文献翻译模型,支持多种主流文档格式。

立即体验