Suppr超能文献

抗中性粒细胞胞浆抗体相关性血管炎与动脉粥样硬化之间共同分子机制的综合生物信息学分析

Integrated bioinformatic analysis of the shared molecular mechanisms between ANCA-associated vasculitis and atherosclerosis.

作者信息

Hu Xun, Xu Lou Inmaculada, Chen Qilan

机构信息

Hangzhou Hospital of Traditional Chinese Medicine Affiliated to Zhejiang Chinese Medical University, Hangzhou, Zhejiang, 310053, China.

Department of Cardiology, Hangzhou Hospital of Traditional Chinese Medicine, Hangzhou, Zhejiang, 310025, China.

出版信息

Arthritis Res Ther. 2024 Dec 19;26(1):223. doi: 10.1186/s13075-024-03448-w.

Abstract

BACKGROUND AND OBJECTIVE

Accumulated evidence supports the tendency of antineutrophil cytoplasmic antibody (ANCA)-associated vasculitis(AAV) to coexist with atherosclerosis (AS). However, the common etiology of these two diseases remains unclear. This study aims to explore the mechanisms underlying the concurrent occurrence of ANCA and AS.

METHODS

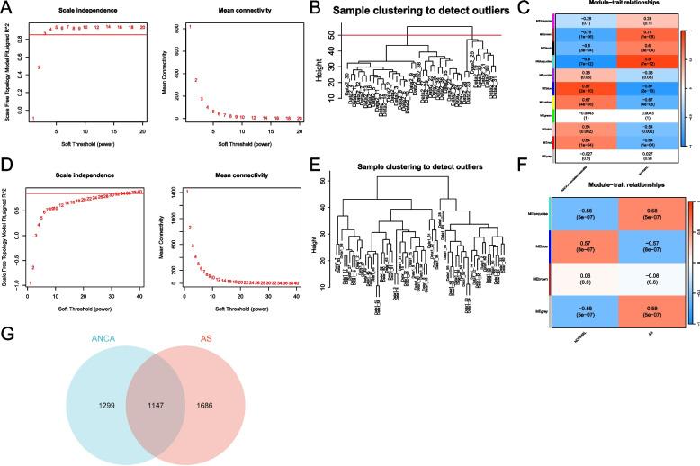
Microarray data of AAV and AS were examined in a comprehensive gene expression database. Weighted gene co-expression network analysis (WGCNA) and differential gene expression analysis (GEO2R) were performed to identify common genes between AAV and AS. Based on the co-expressed genes, functional enrichment analysis, protein-protein interaction (PPI) network analysis, and identification of hub genes (HGs) were conducted. Subsequently, co-expression analysis of HGs was performed, and their expression and diagnostic value were validated. We further explored immune cell infiltration and analyzed the correlation between HGs and infiltrating immune cells. Finally, the reliability of the selected pathways was verified.

RESULTS

The results of the common gene analysis suggest that immune and inflammatory responses may be common features in the pathophysiology of AAV and AS. Through the interaction of different analysis results, we confirmed five HGs (CYBB, FCER1G, TYROBP, IL10RA, CSF1R). The CytoHubba plugin and HG validation demonstrated the reliability of the selected five HGs. Co-expression network analysis revealed that these five HGs could influence monocyte migration. Analysis of immune cell infiltration showed that monocytes in ANCA and M0 macrophages in AS constituted a higher proportion of all infiltrating immune cells, with significant differences in infiltration. We also found significant positive correlations between CYBB, FCER1G, TYROBP, IL10RA, CSF1R, and monocytes/M0 macrophages in AAV, as well as between CYBB, FCER1G, TYROBP, IL10RA, CSF1R, and M0 macrophages in AS.

CONCLUSION

These five HGs can promote monocyte differentiation into macrophages, leading to the concurrent occurrence of AAV and AS. Our study provides insights into the mechanisms underlying the coexistence of AAV and AS.

摘要

背景与目的

越来越多的证据支持抗中性粒细胞胞浆抗体(ANCA)相关血管炎(AAV)与动脉粥样硬化(AS)并存的倾向。然而,这两种疾病的共同病因仍不清楚。本研究旨在探讨ANCA与AS同时发生的潜在机制。

方法

在一个全面的基因表达数据库中检查AAV和AS的微阵列数据。进行加权基因共表达网络分析(WGCNA)和差异基因表达分析(GEO2R)以鉴定AAV和AS之间的共同基因。基于共表达基因,进行功能富集分析、蛋白质-蛋白质相互作用(PPI)网络分析和枢纽基因(HG)鉴定。随后,对HG进行共表达分析,并验证其表达和诊断价值。我们进一步探讨免疫细胞浸润,并分析HG与浸润免疫细胞之间的相关性。最后,验证所选通路的可靠性。

结果

共同基因分析结果表明,免疫和炎症反应可能是AAV和AS病理生理学中的共同特征。通过不同分析结果的相互作用,我们确定了五个HG(CYBB、FCER1G、TYROBP、IL10RA、CSF1R)。CytoHubba插件和HG验证证明了所选五个HG的可靠性。共表达网络分析表明,这五个HG可影响单核细胞迁移。免疫细胞浸润分析表明,ANCA中的单核细胞和AS中的M0巨噬细胞在所有浸润免疫细胞中占比较高,浸润存在显著差异。我们还发现,CYBB、FCER1G、TYROBP、IL10RA、CSF1R与AAV中的单核细胞/M0巨噬细胞之间以及CYBB、FCER1G、TYROBP、IL10RA、CSF1R与AS中的M0巨噬细胞之间存在显著正相关。

结论

这五个HG可促进单核细胞分化为巨噬细胞,导致AAV和AS同时发生。我们的研究为AAV和AS共存的潜在机制提供了见解。

https://cdn.ncbi.nlm.nih.gov/pmc/blobs/af82/11658090/c608630a0d0f/13075_2024_3448_Fig1_HTML.jpg

文献AI研究员

20分钟写一篇综述,助力文献阅读效率提升50倍。

立即体验

用中文搜PubMed

大模型驱动的PubMed中文搜索引擎

马上搜索

文档翻译

学术文献翻译模型,支持多种主流文档格式。

立即体验