Suppr超能文献

单细胞测序联合转录组测序探索皮肤光老化相关分子机制

Single-Cell Sequencing Combined with Transcriptome Sequencing to Explore the Molecular Mechanisms Related to Skin Photoaging.

作者信息

Hu Xinru, Du Shuang, Chen Meng, Yang Hao, He Jia, Zhang Lei, Tan Bowen, Wu Tao, Duan Xi

机构信息

Department of Dermatovenereology, Affiliated Hospital of North Sichuan Medical College, Nanchong, Sichuan, People's Republic of China.

Department of Urology, Affiliated Hospital of North Sichuan Medical College, Nanchong, Sichuan, People's Republic of China.

出版信息

J Inflamm Res. 2024 Dec 17;17:11137-11160. doi: 10.2147/JIR.S496328. eCollection 2024.

Abstract

BACKGROUND

The aging of skin is a diversified biological phenomenon, influenced by a combination of genetic and environmental factors. However, the specific mechanism of skin photoaging is not yet completely elucidated.

METHODS

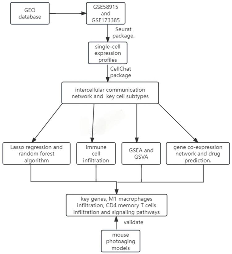
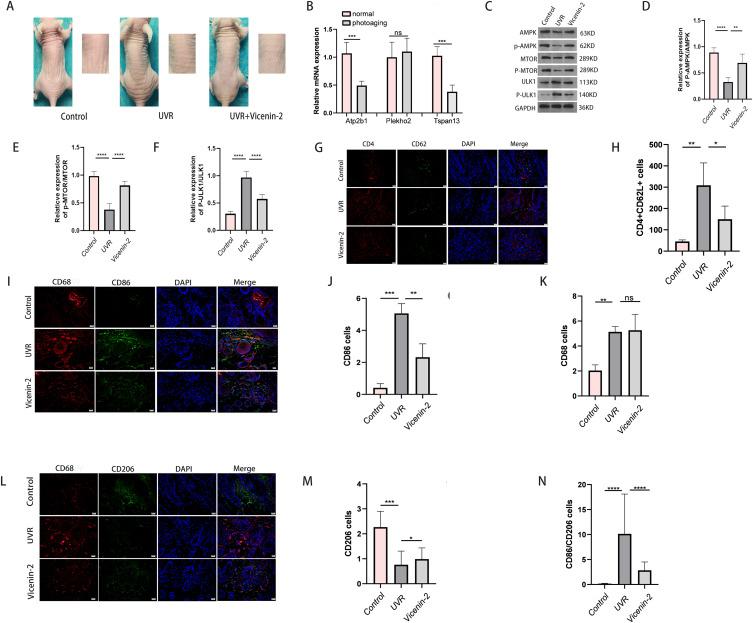
Gene expression profiles for photoaging patients were obtained from the Gene Expression Omnibus (GEO) collection. We conducted single-cell and intercellular communication investigations to identify potential gene sets. Predictive models were created using LASSO regression. The relationships between genes and immune cells were investigated using single sample gene set enrichment analysis (ssGSEA) and gene set variance analysis (GSVA). The molecular processes of important genes were studied using gene enrichment analysis. A miRNA network was created to look for target miRNAs connected with important genes, and transcriptional regulation analysis was used to identify related transcription factors. Finally, merging gene co-expression networks with drug prediction shows molecular pathways of photoaging and potential treatment targets. Furthermore, we validated the role of key genes, immune cell infiltration, and the Adenosine 5'-monophosphate (AMP)-activated protein kinase (AMPK) pathway in photoaging, which were identified through bioinformatics analysis, using in vivo reverse transcription quantitative PCR (RT-qPCR), immunofluorescence labeling, and Western blotting.

RESULTS

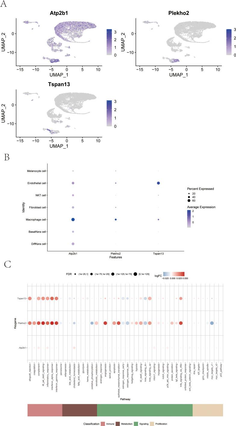
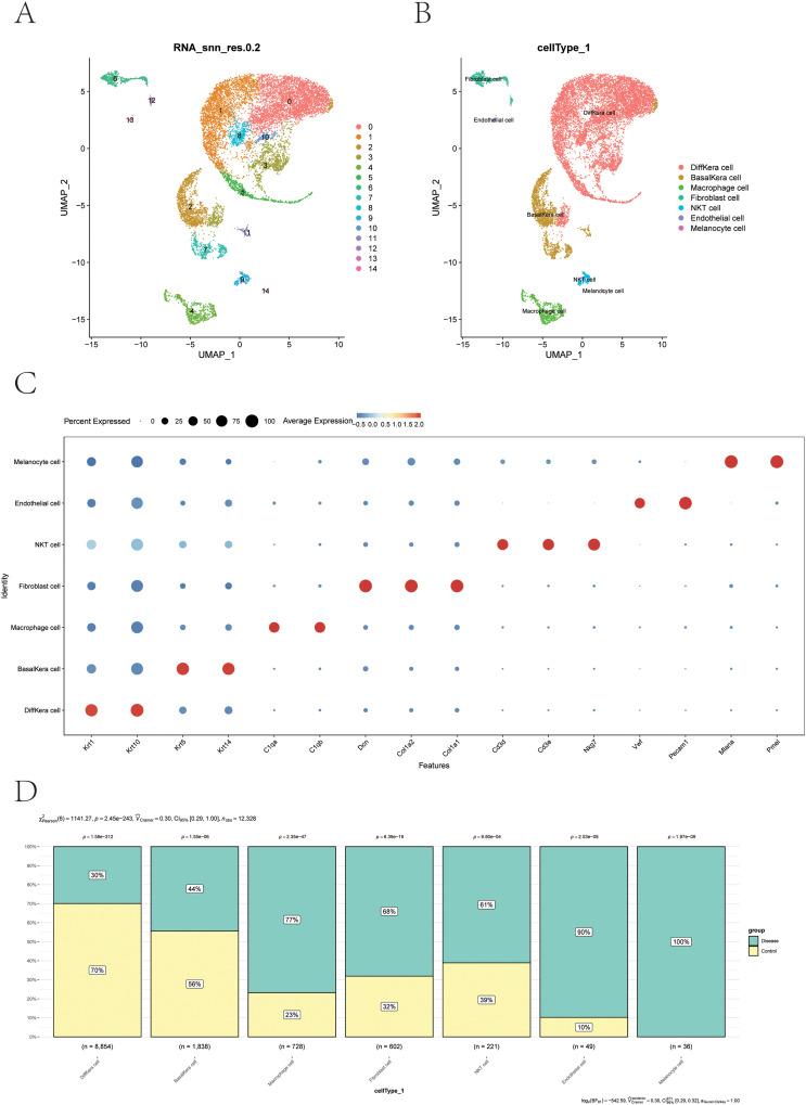
This study discovered three key genes, including Atp2b1, Plekho2, and Tspan13, which perform crucial functions in the photoaging process. Immune cell infiltration analysis showed increased M1 macrophages and CD4 memory T cells in the photoaging group. Further signaling pathway analysis indicated that these key genes are enriched in multiple immune and metabolic pathways. The significant roles of Atp2b1, Plekho2, Tspan13, M1 macrophages infiltration, CD4 memory T cells infiltration and the AMPK pathway in photoaging was validated in vivo.

CONCLUSION

This research revealed the underlying molecular mechanisms of photoaging, indicating that key genes such as Atp2b1 and Tspan13 play crucial roles in the regulation of immune cell infiltration and metabolic pathways. These findings provide a new theory for the treatment of photoaging and provide prospective targets for the advancement of relevant drugs.

摘要

背景

皮肤老化是一种受遗传和环境因素综合影响的多样化生物学现象。然而,皮肤光老化的具体机制尚未完全阐明。

方法

从基因表达综合数据库(GEO)中获取光老化患者的基因表达谱。我们进行了单细胞和细胞间通讯研究以识别潜在的基因集。使用套索回归创建预测模型。使用单样本基因集富集分析(ssGSEA)和基因集变异分析(GSVA)研究基因与免疫细胞之间的关系。使用基因富集分析研究重要基因的分子过程。创建一个miRNA网络以寻找与重要基因相关的靶miRNA,并使用转录调控分析来识别相关转录因子。最后,将基因共表达网络与药物预测相结合,揭示光老化的分子途径和潜在治疗靶点。此外,我们通过体内逆转录定量PCR(RT-qPCR)、免疫荧光标记和蛋白质印迹,验证了通过生物信息学分析确定的关键基因、免疫细胞浸润和5'-单磷酸腺苷(AMP)激活的蛋白激酶(AMPK)途径在光老化中的作用。

结果

本研究发现了三个关键基因,包括Atp2b1、Plekho2和Tspan13,它们在光老化过程中发挥着关键作用。免疫细胞浸润分析显示光老化组中M1巨噬细胞和CD4记忆T细胞增加。进一步的信号通路分析表明,这些关键基因富集于多种免疫和代谢途径。Atp2b1、Plekho2、Tspan13、M1巨噬细胞浸润、CD4记忆T细胞浸润和AMPK途径在光老化中的重要作用在体内得到验证。

结论

本研究揭示了光老化的潜在分子机制,表明Atp2b1和Tspan13等关键基因在免疫细胞浸润和代谢途径的调节中起关键作用。这些发现为光老化的治疗提供了新理论,并为相关药物的研发提供了潜在靶点。

https://cdn.ncbi.nlm.nih.gov/pmc/blobs/841c/11662644/ebd54356727d/JIR-17-11137-g0001.jpg

文献AI研究员

20分钟写一篇综述,助力文献阅读效率提升50倍。

立即体验

用中文搜PubMed

大模型驱动的PubMed中文搜索引擎

马上搜索

文档翻译

学术文献翻译模型,支持多种主流文档格式。

立即体验