Suppr超能文献

首发精神分裂症患者中自身免疫性精神障碍血清代谢特征的鉴定。

Identification of serum metabolic traits of AIWG in first-episode schizophrenia patients.

作者信息

Zhang Suzhen, Zhai Zhaolin, Gao Tianhao, Kuai Xinping, Li Xuan, Dong Yuke, Lu Chang, Zhuo Kaiming, Xiang Qiong, Liu Dengtang

机构信息

Division of Psychotic Disorders, Shanghai Mental Health Center, Shanghai Jiao Tong University School of Medicine, Shanghai, China.

Clinical Center for Psychotic Disorders, National Center for Mental Disorders, Shanghai, China.

出版信息

BMC Psychiatry. 2024 Dec 23;24(1):946. doi: 10.1186/s12888-024-06413-8.

Abstract

BACKGROUND

Antipsychotic-induced weight gain (AIWG) is a common side effect of antipsychotic drugs and may lead to cardiometabolic comorbidities. There is an urgent public health need to identify patients at high risk of AIWG and determine potential biomarkers for AIWG.

METHODS

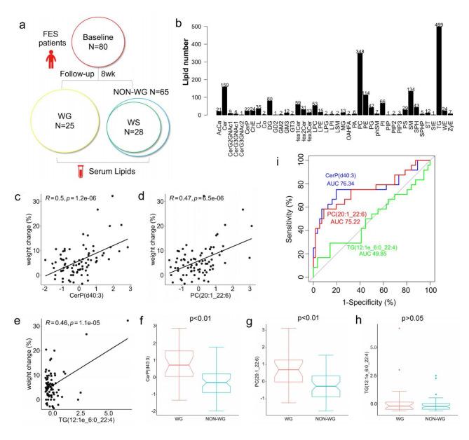
In the Sequential Multiple-Assignment Randomized Trials to Compare Antipsychotic Treatments (SMART-CAT) trail, first-episode schizophrenia patients were randomly assigned to olanzapine, risperidone, perphenazine, amisulpride or aripiprazole for 8 weeks. We applied absolute quantitative lipidomics at baseline and after 8 weeks of antipsychotic treatment in 80 patients. To evaluate the effects of AIWG on lipid profile, 25 patients with ≥ 7% weight changes (weight gain, WG) and 28 patients with <|3|% weight changes (weight stable, WS) were investigated, separately.

RESULTS

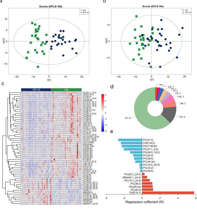
We found that baseline CerP(d40:3) and PC(20:1_22:6) were positively associated with weight changes at follow-up (r > 0.4, pFDR < 0.05). Additionally, baseline CerP(d40:3) and PC(20:1_22:6) independently predicted rapid weight gain, with receiver operating curve (ROC) of 0.76 (95% CI: 0.63-0.90), and 0.75 (95% CI: 0.62-0.88), respectively. Compared with baseline, levels of 45 differential lipid metabolites (fold change > 1.2, VIP > 1 and pFDR < 0.05) were significantly higher in the WG group. Interestingly, no differential lipid metabolites were identified in the WS group. The LASSO regression model identified 18 AIWG lipid signatures, including 2 cholesterol esters (ChEs), 1 diglyceride (DG), 12 phosphatidylcholines (PCs), 1 phosphatidylglycerol (PG), 1 phosphatidylinositol (PI), and 1 sphingomyelin (SM), with the ChE(16:1) contributing the most. Furthermore, the level changes of ChE(16:1) were positively associated with weight gain(r = 0.67, pFDR < 0.05).

CONCLUSION

Our findings indicate that lipid profile may serve as predictors of rapid weight gain in schizophrenia and provide useful markers for AIWG intervention.

摘要

背景

抗精神病药物所致体重增加(AIWG)是抗精神病药物常见的副作用,可能导致心脏代谢合并症。迫切需要从公共卫生角度识别有AIWG高风险的患者,并确定AIWG的潜在生物标志物。

方法

在比较抗精神病药物治疗的序贯多分配随机试验(SMART-CAT)中,将首发精神分裂症患者随机分配至接受奥氮平、利培酮、奋乃静、氨磺必利或阿立哌唑治疗8周。我们对80例患者在基线及抗精神病药物治疗8周后应用绝对定量脂质组学技术。为评估AIWG对血脂谱的影响,分别对25例体重变化≥7%(体重增加,WG)和28例体重变化<3%(体重稳定,WS)的患者进行了研究。

结果

我们发现基线时的神经酰胺磷酸乙醇胺(CerP,d40:3)和磷脂酰胆碱(PC,20:1_22:6)与随访时的体重变化呈正相关(r>0.4,校正后假发现率<0.05)。此外,基线时的CerP(d40:3)和PC(20:1_22:6)可独立预测体重快速增加,受试者工作特征曲线(ROC)分别为0.76(95%置信区间:0.63 - 0.90)和0.75(95%置信区间:0.62 - 0.88)。与基线相比,WG组中45种差异脂质代谢物(变化倍数>1.2,VIP>1且校正后假发现率<0.05)的水平显著升高。有趣的是,WS组未发现差异脂质代谢物。套索回归模型确定了18种AIWG脂质特征物,包括2种胆固醇酯(ChEs)、1种甘油二酯(DG)、12种磷脂酰胆碱(PCs)、1种磷脂酰甘油(PG)、1种磷脂酰肌醇(PI)和1种鞘磷脂(SM),其中胆固醇酯(16:1)贡献最大。此外,胆固醇酯(16:1)的水平变化与体重增加呈正相关(r = 0.67,校正后假发现率<0.05)。

结论

我们的研究结果表明,血脂谱可能作为精神分裂症患者体重快速增加的预测指标,并为AIWG干预提供有用的标志物。

https://cdn.ncbi.nlm.nih.gov/pmc/blobs/ef45/11667919/d1a731fb5458/12888_2024_6413_Fig1_HTML.jpg

文献AI研究员

20分钟写一篇综述,助力文献阅读效率提升50倍。

立即体验

用中文搜PubMed

大模型驱动的PubMed中文搜索引擎

马上搜索

文档翻译

学术文献翻译模型,支持多种主流文档格式。

立即体验