Suppr超能文献

通过嵌合自噬连接化合物降解脂滴。

Degradation of lipid droplets by chimeric autophagy-tethering compounds.

机构信息

State Key Laboratory of Medical Neurobiology and MOE Frontiers Center for Brain Science, Huashan Hospital, School of Life Sciences, Fudan University, Shanghai, China.

Peninsula Schools of Medicine and Dentistry, Institute of Translational and Stratified Medicine, University of Plymouth, Plymouth, UK.

出版信息

Cell Res. 2021 Sep;31(9):965-979. doi: 10.1038/s41422-021-00532-7. Epub 2021 Jul 8.

Abstract

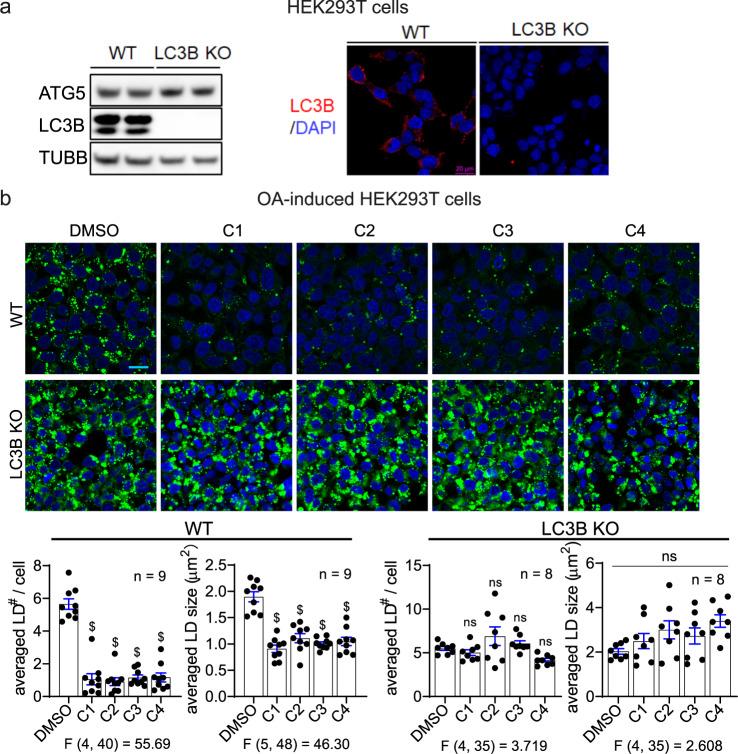
Degrading pathogenic proteins by degrader technologies such as PROTACs (proteolysis-targeting chimeras) provides promising therapeutic strategies, but selective degradation of non-protein pathogenic biomolecules has been challenging. Here, we demonstrate a novel strategy to degrade non-protein biomolecules by autophagy-tethering compounds (ATTECs), using lipid droplets (LDs) as an exemplar target. LDs are ubiquitous cellular structures storing lipids and could be degraded by autophagy. We hypothesized that compounds interacting with both the LDs and the key autophagosome protein LC3 may enhance autophagic degradation of LDs. We designed and synthesized such compounds by connecting LC3-binding molecules to LD-binding probes via a linker. These compounds were capable of clearing LDs almost completely and rescued LD-related phenotypes in cells and in two independent mouse models with hepatic lipidosis. We further confirmed that the mechanism of action of these compounds was mediated through LC3 and autophagic degradation. Our proof-of-concept study demonstrates the capability of degrading LDs by ATTECs. Conceptually, this strategy could be applied to other protein and non-protein targets.

摘要

通过降解剂技术(如 PROTACs(蛋白水解靶向嵌合体))降解致病蛋白为提供了有前景的治疗策略,但选择性降解非蛋白致病生物分子一直具有挑战性。在这里,我们展示了一种通过自噬连接化合物(ATTECs)降解非蛋白生物分子的新策略,以脂滴(LDs)作为典型靶标。LDs 是储存脂质的普遍存在的细胞结构,可以通过自噬降解。我们假设与 LDs 和关键自噬体蛋白 LC3 都相互作用的化合物可能会增强 LDs 的自噬降解。我们通过将 LC3 结合分子与通过连接子连接的 LD 结合探针连接来设计和合成此类化合物。这些化合物几乎可以完全清除 LDs,并挽救细胞和两种具有肝脂肪变性的独立小鼠模型中的 LD 相关表型。我们进一步证实这些化合物的作用机制是通过 LC3 和自噬降解介导的。我们的概念验证研究证明了 ATTECs 降解 LDs 的能力。从概念上讲,该策略可应用于其他蛋白质和非蛋白质靶标。

https://cdn.ncbi.nlm.nih.gov/pmc/blobs/7927/8410765/242699d4d31c/41422_2021_532_Fig1_HTML.jpg

文献AI研究员

20分钟写一篇综述,助力文献阅读效率提升50倍。

立即体验

用中文搜PubMed

大模型驱动的PubMed中文搜索引擎

马上搜索

文档翻译

学术文献翻译模型,支持多种主流文档格式。

立即体验