Suppr超能文献

对疟疾疫苗候选物裂殖子表面蛋白2的天然获得性IgG反应并不针对其保守末端。

Naturally acquired IgG responses to do not target the conserved termini of the malaria vaccine candidate Merozoite Surface Protein 2.

作者信息

Zerebinski Julia, Margerie Lucille, Han Nan Sophia, Moll Maximilian, Ritvos Matias, Jahnmatz Peter, Ahlborg Niklas, Ngasala Billy, Rooth Ingegerd, Sjöberg Ronald, Sundling Christopher, Yman Victor, Färnert Anna, Plaza David Fernando

机构信息

Division of Infectious Diseases, Department of Medicine Solna and Center for Molecular Medicine, Karolinska Institutet, Stockholm, Sweden.

Department of Infectious Diseases, Karolinska University Hospital, Stockholm, Sweden.

出版信息

Front Immunol. 2024 Dec 9;15:1501700. doi: 10.3389/fimmu.2024.1501700. eCollection 2024.

Abstract

INTRODUCTION

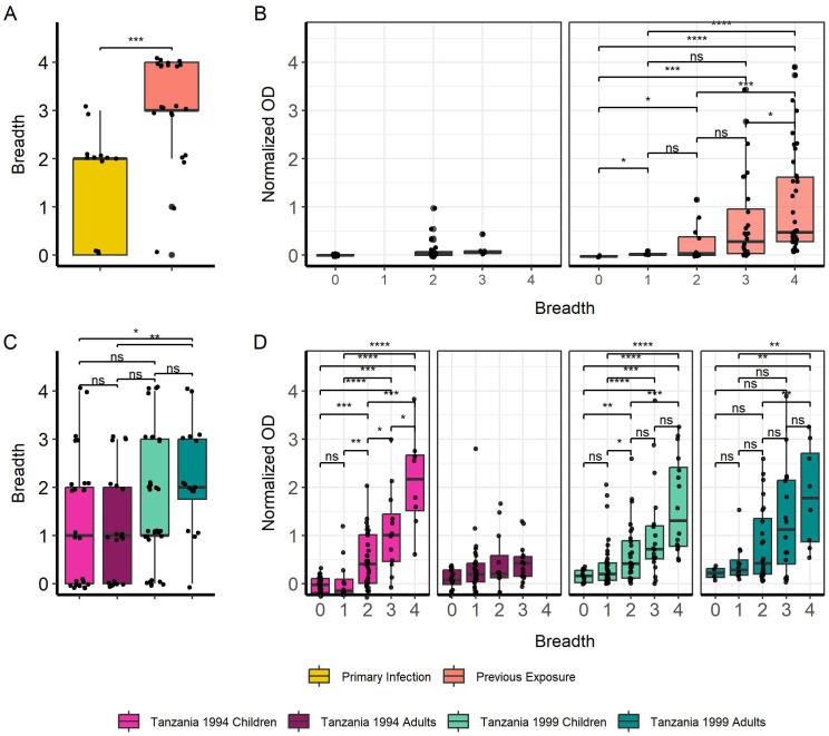
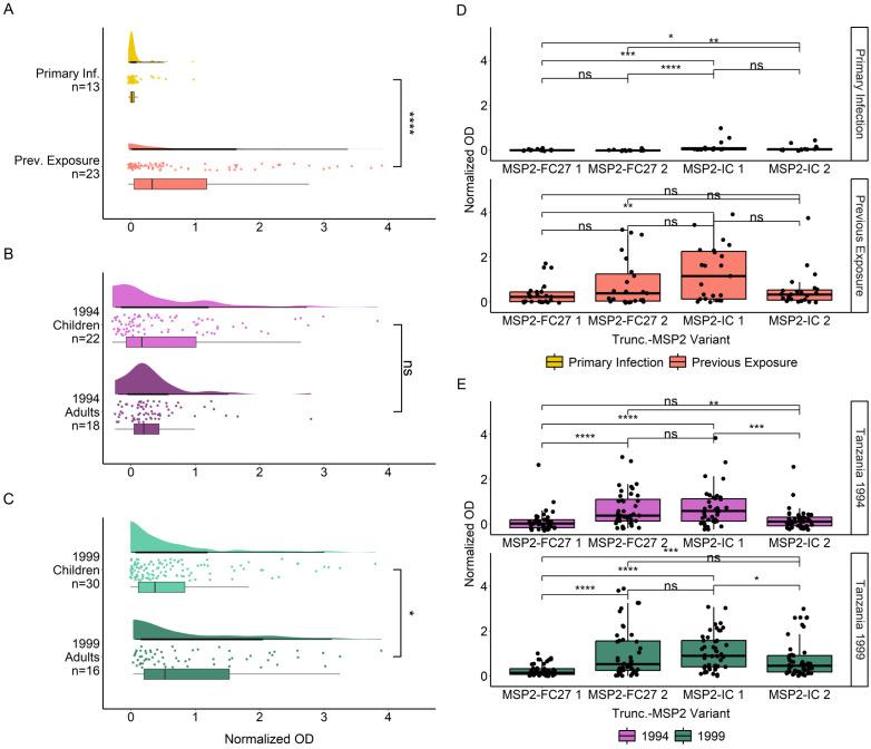
Malaria remains a significant burden, and a fully protective vaccine against is critical for reducing morbidity and mortality. Antibody responses against the blood-stage antigen Merozoite Surface Protein 2 (MSP2) are associated with protection from malaria, but its extensive polymorphism is a barrier to its development as a vaccine candidate. New tools, such as long-read sequencing and accurate protein structure modelling allow us to study the genetic diversity and immune responses towards antigens from clinical isolates with unprecedented detail. This study sought to better understand naturally acquired MSP2-specific antibody responses.

METHODS

IgG responses against recombinantly expressed full-length, central polymorphic regions, and peptides derived from the conserved termini of MSP2 variants sequenced from patient isolates, were tested in plasma from travelers with recent, acute malaria and from individuals living in an endemic area of Tanzania.

RESULTS

IgG responses towards full MSP2 and truncated MSP2 antigens were variant specific. IgG antibodies in the plasma of first-time infected or previously exposed travelers did not recognize the conserved termini of expressed MSP2 variants by ELISA, but they bound 13-amino acid long linear epitopes from the termini in a custom-made peptide array. Alphafold3 modelling suggests extensive structural heterogeneity in the conserved termini upon antigen oligomerization. IgG from individuals living in an endemic region, many who were asymptomatically infected, did not recognize the conserved termini by ELISA.

DISCUSSION

Our results suggest that responses to the variable regions are critical for the development of naturally acquired immunity towards MSP2.

摘要

引言

疟疾仍然是一个重大负担,一种完全保护性的疟疾疫苗对于降低发病率和死亡率至关重要。针对血液阶段抗原裂殖子表面蛋白2(MSP2)的抗体反应与预防疟疾相关,但其广泛的多态性是其作为候选疫苗开发的一个障碍。新的工具,如长读测序和精确的蛋白质结构建模,使我们能够以前所未有的细节研究临床分离株抗原的遗传多样性和免疫反应。本研究旨在更好地了解自然获得的MSP2特异性抗体反应。

方法

在近期患急性疟疾的旅行者以及生活在坦桑尼亚流行地区的个体的血浆中,检测针对重组表达的全长、中央多态性区域以及从患者分离株测序的MSP2变体保守末端衍生的肽段的IgG反应。

结果

针对完整MSP2和截短MSP2抗原的IgG反应具有变体特异性。首次感染或先前接触过疟疾的旅行者血浆中的IgG抗体通过酶联免疫吸附测定(ELISA)不能识别表达的MSP2变体的保守末端,但它们在定制的肽阵列中与来自末端的13个氨基酸长的线性表位结合。Alphafold3建模表明抗原寡聚化后保守末端存在广泛的结构异质性。来自流行地区的个体(其中许多人无症状感染)的IgG通过ELISA不能识别保守末端。

讨论

我们的结果表明,对可变区的反应对于自然获得针对MSP2的免疫力至关重要。

https://cdn.ncbi.nlm.nih.gov/pmc/blobs/01fc/11663719/180e298f1442/fimmu-15-1501700-g001.jpg

文献AI研究员

20分钟写一篇综述,助力文献阅读效率提升50倍。

立即体验

用中文搜PubMed

大模型驱动的PubMed中文搜索引擎

马上搜索

文档翻译

学术文献翻译模型,支持多种主流文档格式。

立即体验