Suppr超能文献

METTL3/m6A 阅读器蛋白YTHDF1通过增强NLRP3表达来调节内皮细胞焦亡,从而影响软组织损伤。

The METTL3/m6A Reader Protein YTHDF1 Regulates Endothelial Cell Pyroptosis by Enhancing NLRP3 Expression to Affect Soft Tissue Injury.

作者信息

Xie Xuesong, Fang Fang

机构信息

Department of Orthopedics, Xiangtan Central Hospital, Xiangtan, 411100, People's Republic of China.

Department of Anorectal, Xiangtan Central Hospital, Xiangtan, 411100, People's Republic of China.

出版信息

J Inflamm Res. 2024 Dec 20;17:11331-11346. doi: 10.2147/JIR.S479276. eCollection 2024.

Abstract

BACKGROUND

Pyroptosis is inflammation-associated programmed cell death triggered by activation of the NOD-like receptor protein 3 (NLRP3) inflammasome, which plays a crucial role in acute soft tissue injury (ASTI). This study aimed to explore whether methyltransferase-like 3 (METTL3) can regulate NLRP3 expression through N6-methyladenosine (m6A) modification to mediate endothelial cell pyroptosis and thus affect soft tissue injury.

METHODS

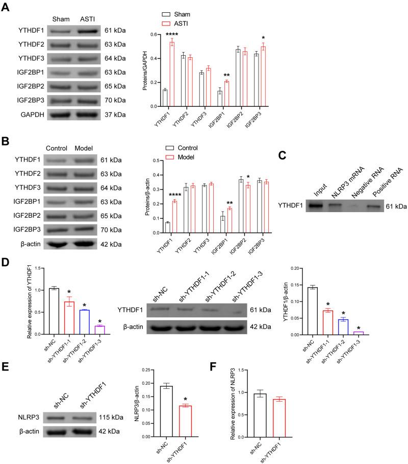
An experimental ASTI rat model was created by inducing muscle injury through striking the rat muscle. In vitro, an ASTI cell model was established using human umbilical vein endothelial cells (HUVECs) stimulated with lipopolysaccharide (LPS) and ATP. The severity of ASTI in rats was evaluated using H&E staining. To assess protein levels, Western blot and Immunohistochemistry (IHC) analyses were performed, focusing on METTL3, pyroptosis-associated proteins, and m6A reader proteins. Immunofluorescence (IF) assay was conducted to examine the expression of NLRP3 and CD31. The levels of inflammatory cytokines were measured using an ELISA assay, while flow cytometry was used to detect levels of ROS and cellular pyroptosis. The m6A levels in cells were analyzed by RNA m6A colorimetry. The interactions between METTL3 and NLRP3, and YTHDF1 and NLRP3 were analyzed using RIP and RNA pull-down assays, respectively.

RESULTS

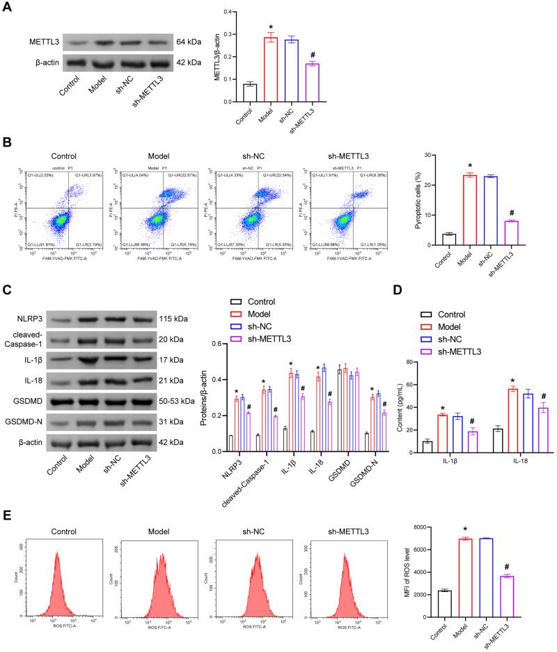
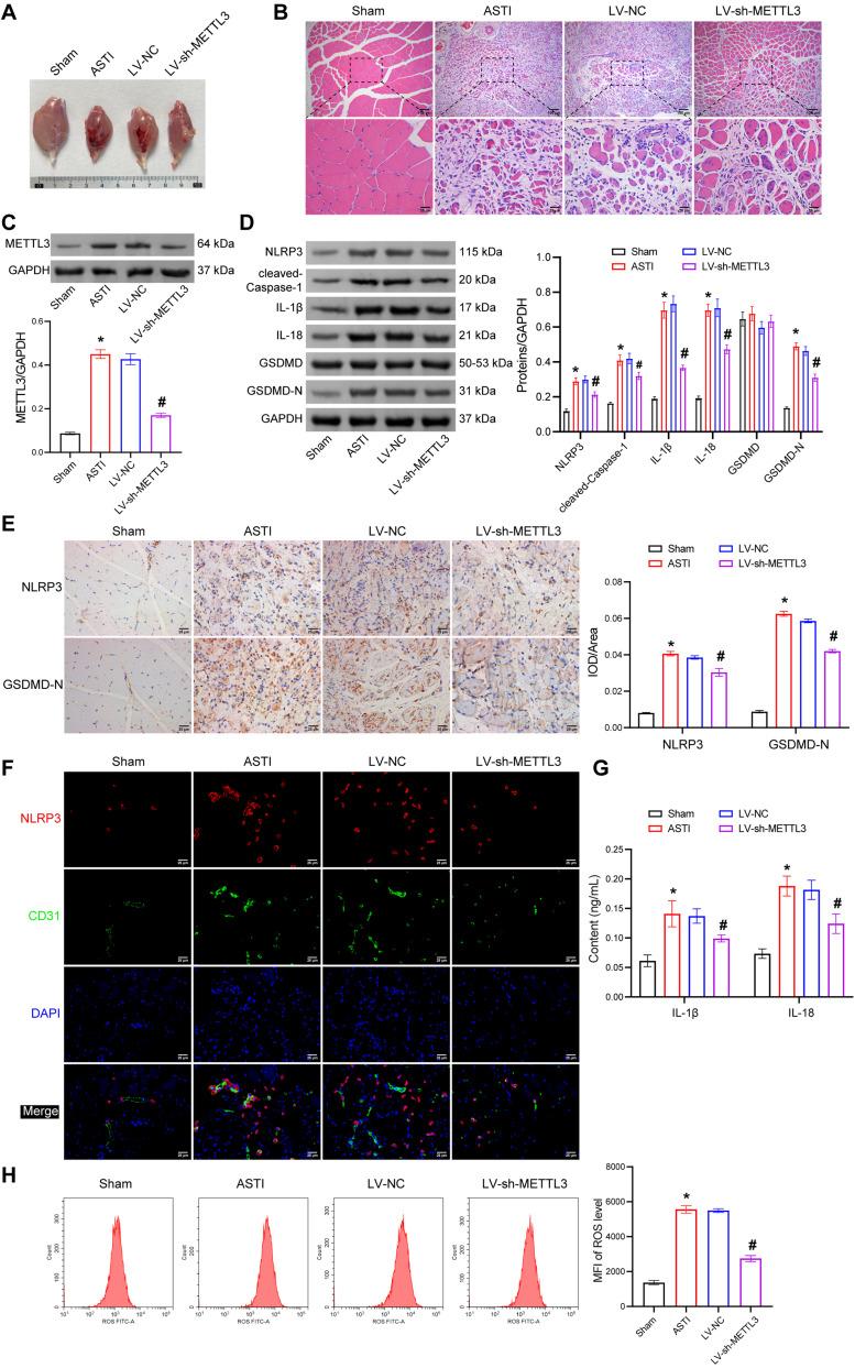
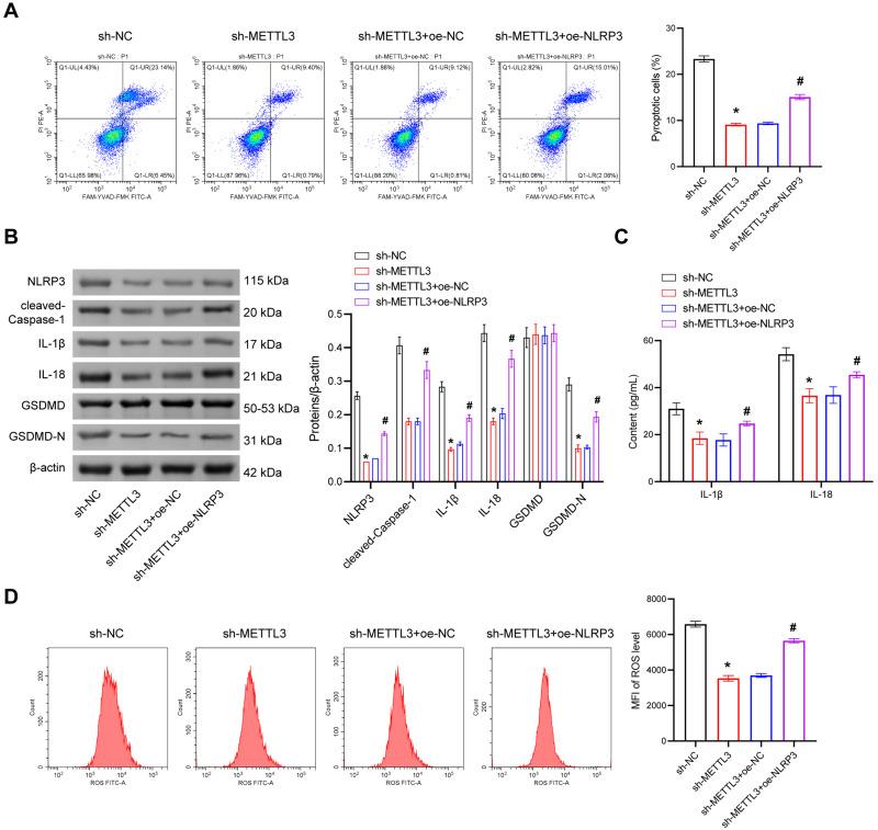
METTL3 and YTHDF1 were significantly upregulated in ASTI rats and LPS-ATP-induced HUVECs. Knockdown of METTL3 ameliorated ASTI and inhibited cellular pyroptosis. Knockdown of METTL3 reduced the levels of total m6A and NLRP3 m6A in HUVECs and suppressed NLRP3 expression. Meanwhile, knockdown of YTHDF1 decreased NLRP3 protein expression without affecting NLRP3 mRNA levels. In addition, overexpression of NLRP3 was able to reverse the effect of METTL3 on LPS-ATP-induced endothelial cell pyroptosis.

CONCLUSION

The METTL3/m6A reader protein YTHDF1 regulates endothelial cell pyroptosis by enhancing NLRP3 expression to affect soft tissue injury.

摘要

背景

细胞焦亡是由NOD样受体蛋白3(NLRP3)炎性小体激活引发的炎症相关程序性细胞死亡,在急性软组织损伤(ASTI)中起关键作用。本研究旨在探讨甲基转移酶样3(METTL3)是否能通过N6-甲基腺苷(m6A)修饰调节NLRP3表达,从而介导内皮细胞焦亡并影响软组织损伤。

方法

通过击打大鼠肌肉诱导肌肉损伤建立实验性ASTI大鼠模型。在体外,使用脂多糖(LPS)和ATP刺激的人脐静脉内皮细胞(HUVECs)建立ASTI细胞模型。用苏木精-伊红(H&E)染色评估大鼠ASTI的严重程度。为评估蛋白水平,进行了蛋白质印迹和免疫组织化学(IHC)分析,重点关注METTL3、细胞焦亡相关蛋白和m6A阅读蛋白。进行免疫荧光(IF)测定以检测NLRP3和CD31的表达。使用酶联免疫吸附测定(ELISA)测定炎症细胞因子水平,同时使用流式细胞术检测活性氧(ROS)水平和细胞焦亡情况。通过RNA m6A比色法分析细胞中的m6A水平。分别使用RNA免疫沉淀(RIP)和RNA下拉实验分析METTL3与NLRP3以及YTHDF1与NLRP3之间的相互作用。

结果

METTL3和YTHDF1在ASTI大鼠和LPS-ATP诱导的HUVECs中显著上调。敲低METTL3可改善ASTI并抑制细胞焦亡。敲低METTL3降低了HUVECs中总m6A和NLRP3 m6A水平,并抑制了NLRP3表达。同时,敲低YTHDF1降低了NLRP3蛋白表达,但不影响NLRP3 mRNA水平。此外,NLRP3的过表达能够逆转METTL3对LPS-ATP诱导的内皮细胞焦亡的影响。

结论

METTL3/m6A阅读蛋白YTHDF1通过增强NLRP�表达调节内皮细胞焦亡,从而影响软组织损伤。

https://cdn.ncbi.nlm.nih.gov/pmc/blobs/7360/11669061/f21f91eb1bf0/JIR-17-11331-g0001.jpg

文献AI研究员

20分钟写一篇综述,助力文献阅读效率提升50倍。

立即体验

用中文搜PubMed

大模型驱动的PubMed中文搜索引擎

马上搜索

文档翻译

学术文献翻译模型,支持多种主流文档格式。

立即体验