Suppr超能文献

来自儿童的62株[具体细菌名称未给出]的分子特征及抗菌药敏分析

Molecular characterization and antimicrobial susceptibility for 62 isolates of from children.

作者信息

He Baohua, Jia Zhaoyi, Zheng Fei, Zhang Wenchao, Duan Suxia, Wang Leyu, Zhang Haixia, Zhang Hongbin, Wang Ruoxuan, Gao Yuan, Sun Yinqi

机构信息

Hebei Key Laboratory of Pathogens and Epidemiology of Infectious Diseases, HeBei Provincial Center for Disease Control and Prevention, Shijiazhuang, China.

School of Public Health, North China University of Science and Technology, Tangshan, China.

出版信息

Front Microbiol. 2024 Dec 11;15:1498638. doi: 10.3389/fmicb.2024.1498638. eCollection 2024.

Abstract

BACKGROUND

Pertussis is a highly contagious respiratory disease caused by (BP). Despite global control of pertussis cases through the Expanded Programme on Immunization (EPI), there has been a significant increase in the incidence of pertussis in recent years, characterized by a "resurgence" in developed countries with high immunization rates as well as a comparable reemergence in certain areas of China. We aim to explore the genotypes and antimicrobial susceptibility of circulating BP from children in Hebei.

STUDY DESIGN

Children diagnosed with BP infection from 2019 to 2020 in Hebei, China were enrolled. We performed antimicrobial susceptibility testing (AST), whole-genome sequencing (WGS) analysis, single nucleotide polymorphism (SNP) detection, mltilocus sequence typing (MLST), multilocus antigen sequence typing (MAST), multilevel genome typing (MGT). A total of 313 international BP genomes were selected for comparison to examine the genomic diversity and evolutionary traits of Chinese strains within a global framework.

RESULTS

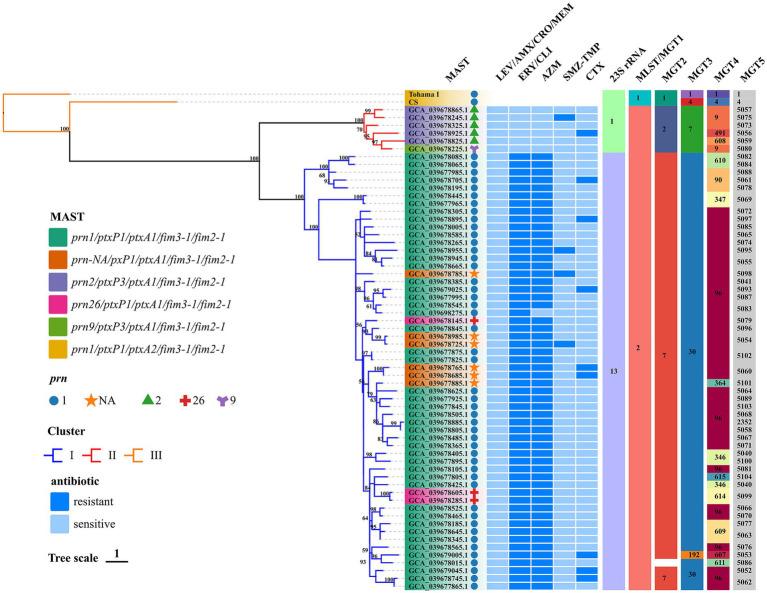
Sixty-two individuals were identified with BP infection via culture, yielding a positive rate of 15.62% (62/397) for BP. Two phylogenetic groups were identified, each carrying a dominating genotype. The two vaccine strains, CS and Tohama I, exhibited a distant relationship to these two groups. This study identified 56 erythromycin-resistant isolates, 55 azithromycin-resistant isolates, 58 sulfamethoxazole-sensitive isolates, and 53 cefotaxime-sensitive isolates. All BP isolates were sensitive to levofloxacin, amoxicillin, ceftriaxone, and meropenem. Meanwhile, all erythromycin-resistant strains, which belonged to lineage I and MGT2 sequence type 7 (ST7), shared the gene and contained the 23S rRNA A2047G mutation. The major MAST was //// (75.81%). All 62 BP strains were divided into 1, 2, 3, 14, and 52 types at the MGT1, MGT2, MGT3, MGT4, and MGT5 levels, respectively.

CONCLUSION

This work showed that there may be a link between antimicrobial resistance and alterations in specific molecular types, and the isolates showed a clear change when compared with the vaccine strain and that selection pressure from both antibiotics and immunization may be responsible for driving Chinese BP evolution, and necessitate a reevaluation of the immunization strategy and the development of novel vaccines in China to halt the resurgence and medication resistance of pertussis.

摘要

背景

百日咳是由百日咳博德特氏菌(BP)引起的一种高度传染性呼吸道疾病。尽管通过扩大免疫规划(EPI)在全球范围内控制了百日咳病例,但近年来百日咳的发病率仍显著增加,其特征是在免疫接种率高的发达国家出现“复苏”,以及在中国某些地区出现类似的再度流行。我们旨在探索河北儿童中流行的BP的基因型和抗菌药物敏感性。

研究设计

纳入2019年至2020年在中国河北被诊断为BP感染的儿童。我们进行了抗菌药物敏感性测试(AST)、全基因组测序(WGS)分析、单核苷酸多态性(SNP)检测、多位点序列分型(MLST)、多位点抗原序列分型(MAST)、多级基因组分型(MGT)。总共选择了313个国际BP基因组进行比较,以在全球框架内检查中国菌株的基因组多样性和进化特征。

结果

通过培养鉴定出62例BP感染个体,BP阳性率为15.62%(62/397)。鉴定出两个系统发育组,每组携带一种主要基因型。两种疫苗株CS和Tohama I与这两组显示出较远的关系。本研究鉴定出56株对红霉素耐药的分离株、55株对阿奇霉素耐药的分离株、58株对磺胺甲恶唑敏感的分离株和53株对头孢噻肟敏感的分离株。所有BP分离株对左氧氟沙星、阿莫西林、头孢曲松和美罗培南敏感。同时,所有属于I型和MGT2序列型7(ST7)的红霉素耐药菌株均共享 基因并含有23S rRNA A2047G突变。主要的MAST是////(75.81%)。所有62株BP菌株在MGT1、MGT2、MGT3、MGT4和MGT5水平上分别分为1、2、3、14和52型。

结论

这项工作表明抗菌药物耐药性与特定分子类型的改变之间可能存在联系,并且与疫苗株相比,分离株表现出明显变化,抗生素和免疫接种的选择压力可能是推动中国BP进化的原因,因此有必要重新评估中国的免疫策略并开发新型疫苗,以阻止百日咳的再度流行和耐药性。

https://cdn.ncbi.nlm.nih.gov/pmc/blobs/935a/11668733/790fe5136cdd/fmicb-15-1498638-g001.jpg

文献AI研究员

20分钟写一篇综述,助力文献阅读效率提升50倍。

立即体验

用中文搜PubMed

大模型驱动的PubMed中文搜索引擎

马上搜索

文档翻译

学术文献翻译模型,支持多种主流文档格式。

立即体验