Suppr超能文献

载有黄芩苷的叶酸-聚乙二醇修饰的ZIF(锰)纳米粒子用于小鼠黑色素瘤的成像引导治疗

FA-PEG Modified ZIF(Mn) Nanoparticles Loaded with Baicalin for Imaging-Guided Treatment of Melanoma in Mice.

作者信息

Zhang Dong, Zhang Mogen, Fan Huiping, Sun Rui, Liu Jiayun, Ma Weiyuan

机构信息

Department of Dermatology, Affiliated Hospital of Shandong Second Medical University, School of Clinical Medicine, Shandong Second Medical University, Weifang, 261031, People's Republic of China.

出版信息

Int J Nanomedicine. 2024 Dec 19;19:13593-13613. doi: 10.2147/IJN.S493185. eCollection 2024.

Abstract

BACKGROUND

Melanoma is an aggressive skin tumor with limited therapeutic options due to rapid proliferation, early metastasis, and poor prognosis. Baicalin (BA), a natural flavonoid, shows promise in inducing ferroptosis and apoptosis but faces challenges of poor solubility and bioavailability. To address these issues, we developed a multifunctional drug delivery system: manganese-doped ZIF-8 nanoparticles (ZIF(Mn)) loaded with BA and modified with folic acid (FA) and polyethylene glycol (PEG). FA targets melanoma cells by exploiting folate receptor overexpression, while PEG enhances biocompatibility and systemic circulation. Manganese enables magnetic resonance (MR) imaging for real-time, non-invasive therapy monitoring.

METHODS

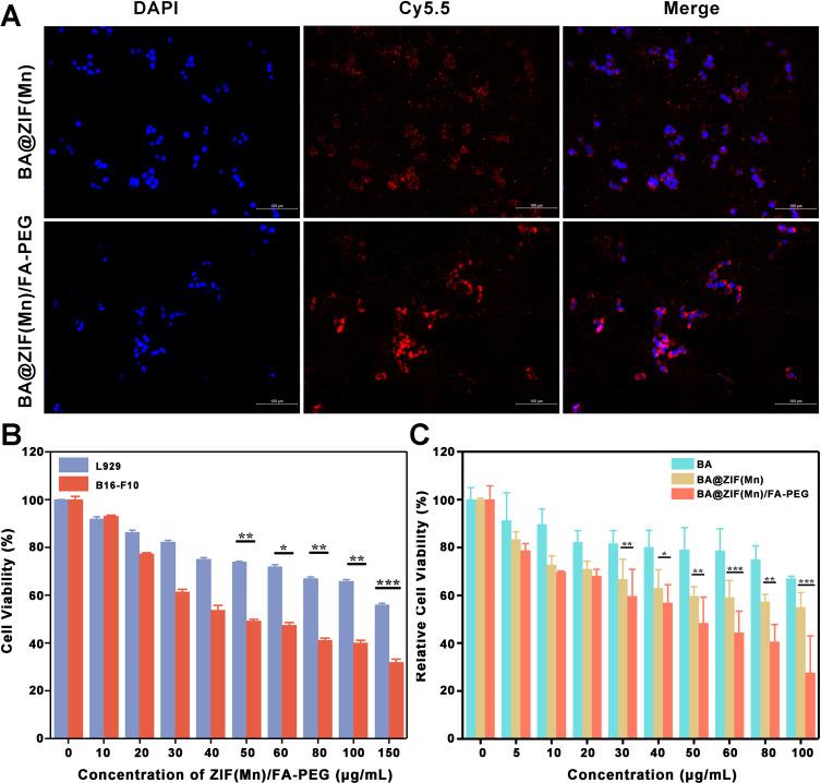
BA-loaded ZIF(Mn)/FA-PEG nanoparticles were synthesized via a one-pot method, enabling drug encapsulation, Mn² incorporation, and surface modification. The nanoparticles were comprehensively characterized (particle size, Zeta potential, FTIR, and XRD). Cytotoxicity and cellular uptake were evaluated in B16-F10 melanoma cells, and in vivo experiments in C57BL/6J mice investigated MR imaging capability, antitumor efficacy, and biosafety.

RESULTS

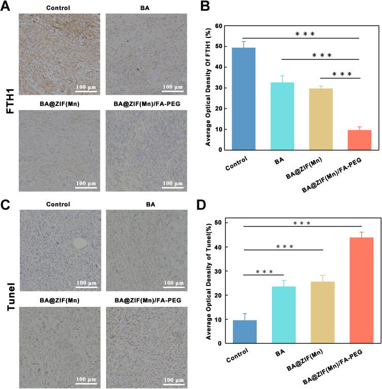
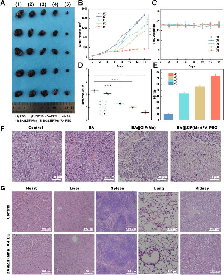
BA@ZIF(Mn)/FA-PEG nanoparticles demonstrated excellent stability, a BA loading capacity of 33.50 ± 0.04%, and pH-responsive release, with accelerated drug release under acidic tumor conditions. Mn² provided strong T1-weighted MR imaging contrast. Cellular and animal studies showed enhanced uptake, reduced premature drug release, and improved compatibility. Mechanistically, the nanoparticles induced significant ferroptosis and apoptosis in melanoma cells, leading to potent antitumor effects.

CONCLUSION

The BA@ZIF(Mn)/FA-PEG nanoplatform effectively integrates targeted delivery, imaging guidance, and dual ferroptosis-apoptosis induction, offering a promising strategy for improving melanoma treatment outcomes.

摘要

背景

黑色素瘤是一种侵袭性皮肤肿瘤,由于其快速增殖、早期转移和预后不良,治疗选择有限。黄芩苷(BA)是一种天然黄酮类化合物,在诱导铁死亡和细胞凋亡方面显示出前景,但面临着溶解度和生物利用度差的挑战。为了解决这些问题,我们开发了一种多功能药物递送系统:负载BA并经叶酸(FA)和聚乙二醇(PEG)修饰的锰掺杂ZIF-8纳米颗粒(ZIF(Mn))。FA通过利用叶酸受体过表达靶向黑色素瘤细胞,而PEG增强生物相容性和全身循环。锰实现磁共振(MR)成像,用于实时、非侵入性治疗监测。

方法

通过一锅法合成负载BA的ZIF(Mn)/FA-PEG纳米颗粒,实现药物包封、Mn²掺入和表面修饰。对纳米颗粒进行了全面表征(粒径、Zeta电位、傅里叶变换红外光谱和X射线衍射)。在B16-F10黑色素瘤细胞中评估细胞毒性和细胞摄取,并在C57BL/6J小鼠中进行体内实验,研究MR成像能力、抗肿瘤疗效和生物安全性。

结果

BA@ZIF(Mn)/FA-PEG纳米颗粒表现出优异的稳定性,BA负载量为33.50±0.04%,具有pH响应性释放,在酸性肿瘤条件下药物释放加速。Mn²提供了强烈的T1加权MR成像对比度。细胞和动物研究表明摄取增强、药物过早释放减少且相容性提高。从机制上讲,纳米颗粒在黑色素瘤细胞中诱导了显著的铁死亡和细胞凋亡,从而产生了强大的抗肿瘤作用。

结论

BA@ZIF(Mn)/FA-PEG纳米平台有效地整合了靶向递送、成像引导和双重铁死亡-细胞凋亡诱导,为改善黑色素瘤治疗效果提供了一种有前景的策略。

https://cdn.ncbi.nlm.nih.gov/pmc/blobs/03af/11669047/ed8e81f64b60/IJN-19-13593-g0001.jpg

文献AI研究员

20分钟写一篇综述,助力文献阅读效率提升50倍。

立即体验

用中文搜PubMed

大模型驱动的PubMed中文搜索引擎

马上搜索

文档翻译

学术文献翻译模型,支持多种主流文档格式。

立即体验