Suppr超能文献

巴龙霉素靶向胶质母细胞瘤中HDAC1介导的SUMO化和IGF1R易位。

Paromomycin targets HDAC1-mediated SUMOylation and IGF1R translocation in glioblastoma.

作者信息

Min Zhong, Guo Yuejie, Ning Luo

机构信息

The First People's Hospital of Chenzhou, Chenzhou, Hunan, China.

出版信息

Front Pharmacol. 2024 Dec 11;15:1490878. doi: 10.3389/fphar.2024.1490878. eCollection 2024.

Abstract

OBJECTIVE

This study investigates the effects of Paromomycin on SUMOylation-related pathways in glioblastoma (GBM), specifically targeting HDAC1 inhibition.

METHODS

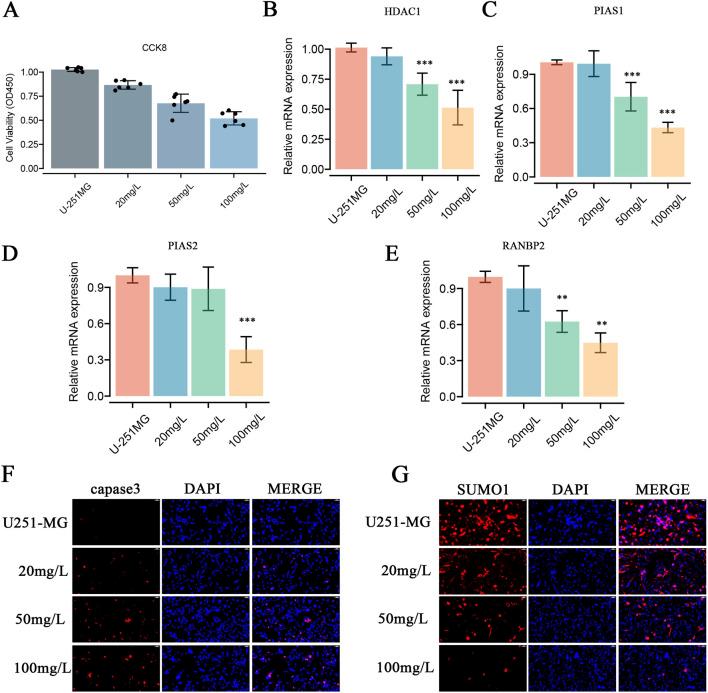
Using TCGA and GTEx datasets, we identified SUMOylation-related genes associated with GBM prognosis. Molecular docking analysis suggested Paromomycin as a potential HDAC1 inhibitor. assays on U-251MG GBM cells were performed to assess Paromomycin's effects on cell viability, SUMOylation gene expression, and IGF1R translocation using CCK8 assays, qRT-PCR, and immunofluorescence.

RESULTS

Paromomycin treatment led to a dose-dependent reduction in GBM cell viability, colony formation, and migration. It modulated SUMO1 expression and decreased IGF1R nuclear translocation, an effect reversible by the HDAC1 inhibitor Trochostatin A (TSA), suggesting Paromomycin's involvement in SUMO1-regulated pathways.

CONCLUSION

This study highlights Paromomycin's potential as a therapeutic agent for GBM by targeting HDAC1-mediated SUMOylation pathways and influencing IGF1R translocation, warranting further investigation for its clinical application.

摘要

目的

本研究调查了巴龙霉素对胶质母细胞瘤(GBM)中与类泛素化相关途径的影响,特别针对组蛋白去乙酰化酶1(HDAC1)抑制作用。

方法

利用癌症基因组图谱(TCGA)和基因型-组织表达(GTEx)数据集,我们鉴定了与GBM预后相关的类泛素化相关基因。分子对接分析表明巴龙霉素是一种潜在的HDAC1抑制剂。使用CCK8法、qRT-PCR和免疫荧光对U-251MG GBM细胞进行实验,以评估巴龙霉素对细胞活力、类泛素化基因表达和胰岛素样生长因子1受体(IGF1R)易位的影响。

结果

巴龙霉素处理导致GBM细胞活力、集落形成和迁移呈剂量依赖性降低。它调节了类泛素化修饰蛋白1(SUMO1)的表达,并减少了IGF1R的核易位,组蛋白去乙酰化酶1抑制剂曲古抑菌素A(TSA)可逆转这一效应,表明巴龙霉素参与了SUMO1调节的途径。

结论

本研究强调了巴龙霉素通过靶向HDAC1介导的类泛素化途径并影响IGF1R易位,作为GBM治疗药物的潜力,值得对其临床应用进行进一步研究。

https://cdn.ncbi.nlm.nih.gov/pmc/blobs/5429/11668589/0356aac7e456/fphar-15-1490878-g001.jpg

文献AI研究员

20分钟写一篇综述,助力文献阅读效率提升50倍。

立即体验

用中文搜PubMed

大模型驱动的PubMed中文搜索引擎

马上搜索

文档翻译

学术文献翻译模型,支持多种主流文档格式。

立即体验