Suppr超能文献

人巨细胞病毒RNA2.7通过促进ZNF395降解上调铁蛋白和谷胱甘肽来抑制铁死亡。

Human cytomegalovirus RNA2.7 inhibits ferroptosis by upregulating ferritin and GSH via promoting ZNF395 degradation.

作者信息

Xu Mingyi, Ruan Shan, Sun Jingxuan, Li Jianming, Chen Dan, Ma Yanping, Qi Ying, Liu Zhongyang, Ruan Qiang, Huang Yujing

机构信息

Virology Laboratory, Shengjing Hospital of China Medical University, Shenyang, Liaoning, China.

Department of Gerontology and Geriatrics, Shengjing Hospital of China Medical University, Shenyang, Liaoning, China.

出版信息

PLoS Pathog. 2024 Dec 26;20(12):e1012815. doi: 10.1371/journal.ppat.1012815. eCollection 2024 Dec.

Abstract

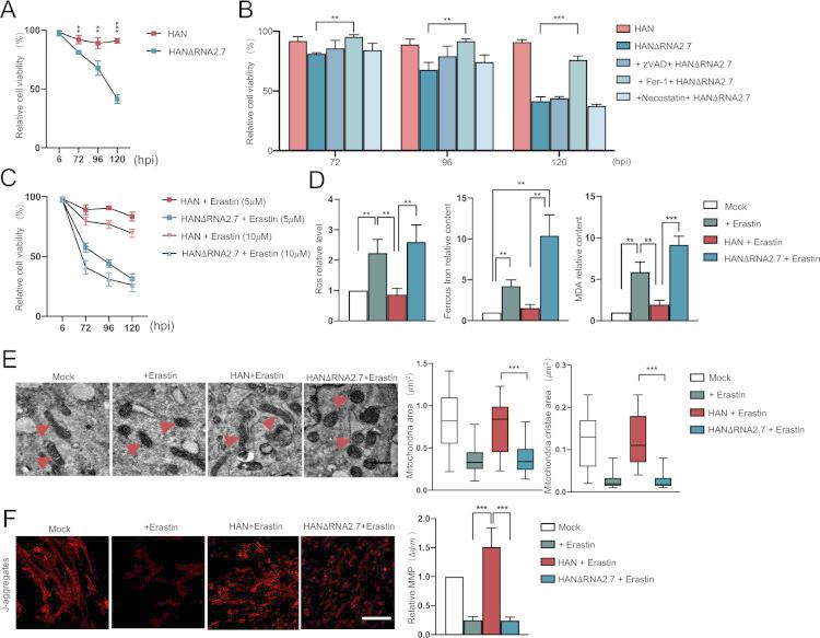
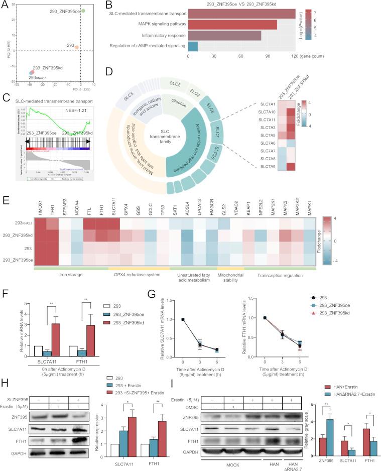
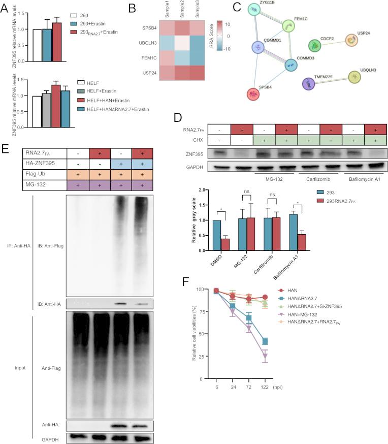
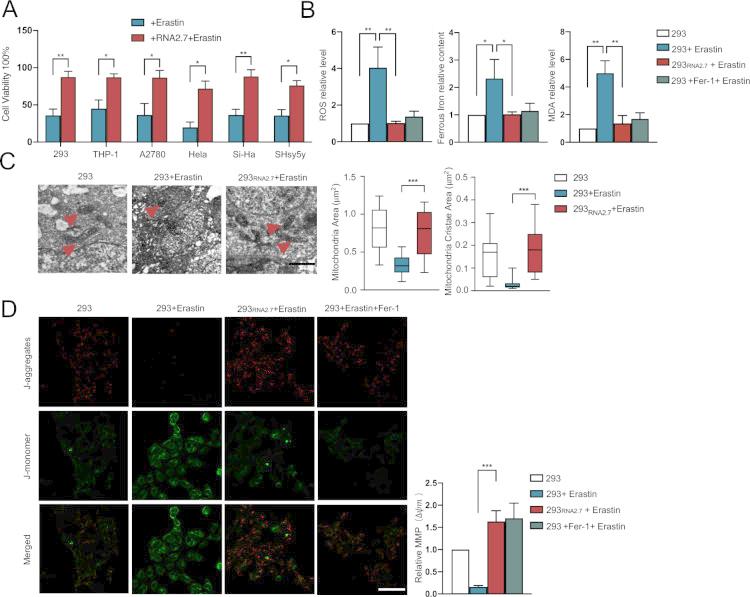
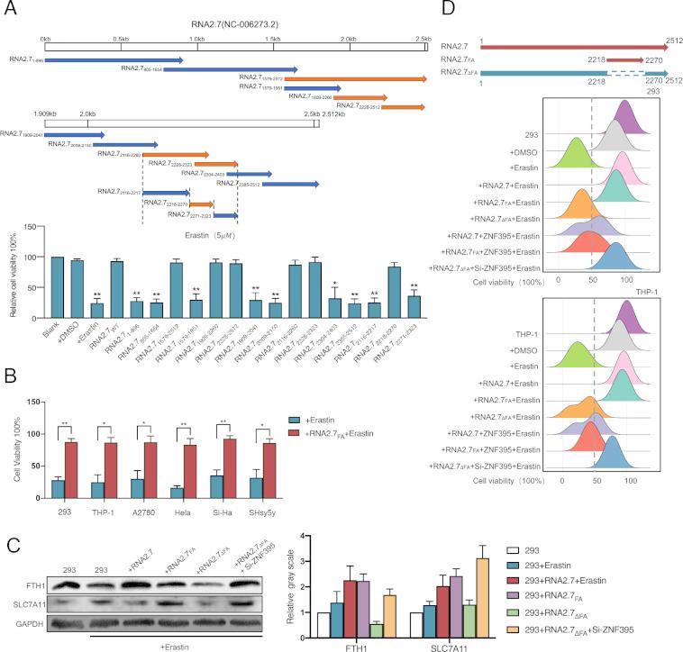
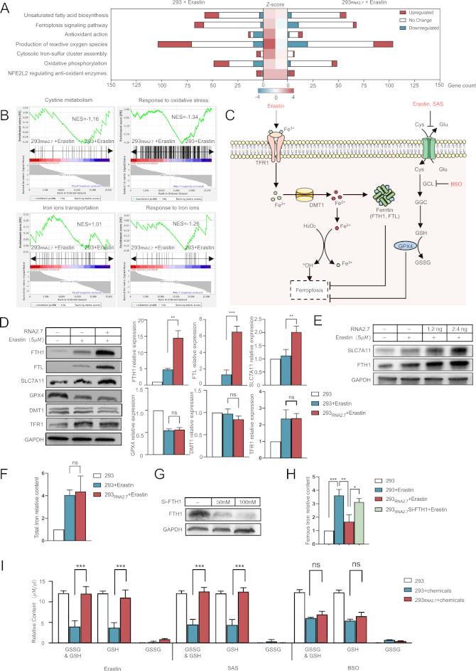
Human cytomegalovirus (HCMV) is a herpes virus with a long replication cycle. HCMV encoded long non-coding RNA termed RNA2.7 is the dominant transcript with a length of about 2.5kb, accounting for 25% of total viral transcripts. Studies have shown that HCMV RNA2.7 inhibits apoptosis caused by infection. The effect of RNA2.7 on other forms of cell death is still unclear. In this work, we found that RNA2.7 deletion significantly decreased the viability of HCMV-infected cells, while treatment with ferroptosis inhibitor Fer-1 rescued the infection-induced cell death, demonstrating an anti-ferroptosis role of RNA2.7. The results further showed that RNA2.7 inhibited ferroptosis via enhancing Ferritin Heavy Chain 1 (FTH1) and Solute Carrier Family 7 Member 11 (SLC7A11) expression in Erastin treated cells without involving other viral components. Pooled Genome-wide CRISPR screening revealed zinc finger protein 395 (ZNF395) as a new regulator repressing the expression of FTH1 and SLC7A11. HCMV RNA2.7 promoted proteasome-mediated degradation of ZNF395 that resulted in upregulation of FTH1 and SLC7A11 to inhibit ferroptosis, therefore maintain survival in host cells and complete replication of virus.

摘要

人巨细胞病毒(HCMV)是一种具有长复制周期的疱疹病毒。HCMV编码的长链非编码RNA称为RNA2.7,是一种长度约为2.5kb的主要转录本,占病毒转录本总量的25%。研究表明,HCMV RNA2.7可抑制感染引起的细胞凋亡。RNA2.7对其他形式细胞死亡的影响仍不清楚。在这项研究中,我们发现RNA2.7缺失显著降低了HCMV感染细胞的活力,而用铁死亡抑制剂Fer-1处理可挽救感染诱导的细胞死亡,这表明RNA2.7具有抗铁死亡作用。结果进一步表明,RNA2.7通过增强Erastin处理细胞中铁蛋白重链1(FTH1)和溶质载体家族7成员11(SLC7A11)的表达来抑制铁死亡,而不涉及其他病毒成分。全基因组CRISPR筛选显示锌指蛋白395(ZNF395)是一种抑制FTH1和SLC7A11表达的新调节因子。HCMV RNA2.7促进蛋白酶体介导的ZNF395降解,导致FTH1和SLC7A11上调,从而抑制铁死亡,进而维持在宿主细胞中的存活并完成病毒复制。

https://cdn.ncbi.nlm.nih.gov/pmc/blobs/5730/11709246/fbe94e9138b0/ppat.1012815.g001.jpg

文献AI研究员

20分钟写一篇综述,助力文献阅读效率提升50倍。

立即体验

用中文搜PubMed

大模型驱动的PubMed中文搜索引擎

马上搜索

文档翻译

学术文献翻译模型,支持多种主流文档格式。

立即体验