Suppr超能文献

用于药物反应预测的特征约简方法的比较评估。

Comparative evaluation of feature reduction methods for drug response prediction.

作者信息

Firoozbakht Farzaneh, Yousefi Behnam, Tsoy Olga, Baumbach Jan, Schwikowski Benno

机构信息

Institute for Computational Systems Biology, University of Hamburg, Hamburg, Germany.

Computational Systems Biomedicine Lab, Institut Pasteur, Université Paris Cité, Paris, France.

出版信息

Sci Rep. 2024 Dec 28;14(1):30885. doi: 10.1038/s41598-024-81866-1.

Abstract

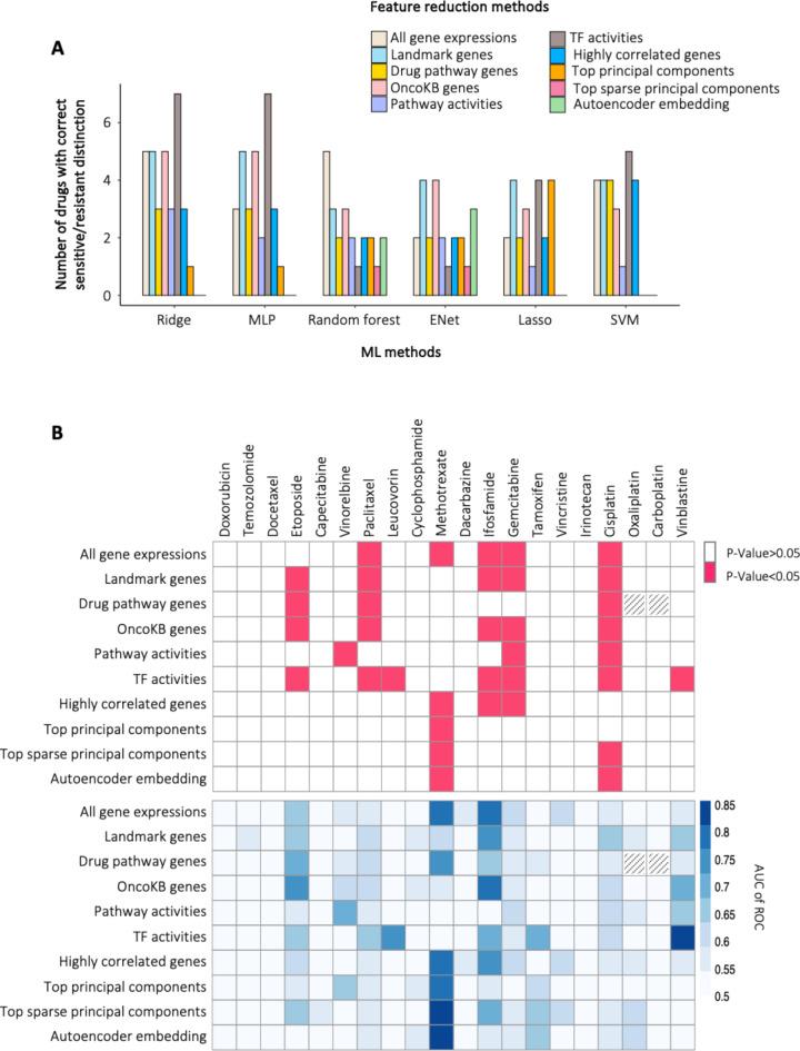
Personalized medicine aims to tailor medical treatments to individual patients, and predicting drug responses from molecular profiles using machine learning is crucial for this goal. However, the high dimensionality of the molecular profiles compared to the limited number of samples presents significant challenges. Knowledge-based feature selection methods are particularly suitable for drug response prediction, as they leverage biological insights to reduce dimensionality and improve model interpretability. This study presents the first comparative evaluation of nine different knowledge-based and data-driven feature reduction methods on cell line and tumor data. Our analysis employs six distinct machine learning models, with a total of more than 6,000 runs to ensure a robust evaluation. Our findings indicate that transcription factor activities outperform other methods in predicting drug responses, effectively distinguishing between sensitive and resistant tumors for seven of the 20 drugs evaluated.

摘要

个性化医疗旨在为个体患者量身定制治疗方案,利用机器学习从分子特征预测药物反应对于实现这一目标至关重要。然而,与有限的样本数量相比,分子特征的高维度带来了重大挑战。基于知识的特征选择方法特别适用于药物反应预测,因为它们利用生物学见解来降低维度并提高模型的可解释性。本研究首次对九种不同的基于知识和数据驱动的特征约简方法在细胞系和肿瘤数据上进行了比较评估。我们的分析采用了六种不同的机器学习模型,总共运行了6000多次以确保评估的稳健性。我们的研究结果表明,转录因子活性在预测药物反应方面优于其他方法,在评估的20种药物中的7种药物上能够有效地区分敏感肿瘤和耐药肿瘤。

https://cdn.ncbi.nlm.nih.gov/pmc/blobs/74d5/11680677/ba0c6faaccb2/41598_2024_81866_Fig1_HTML.jpg

文献AI研究员

20分钟写一篇综述,助力文献阅读效率提升50倍。

立即体验

用中文搜PubMed

大模型驱动的PubMed中文搜索引擎

马上搜索

文档翻译

学术文献翻译模型,支持多种主流文档格式。

立即体验