Suppr超能文献

ASXL家族基因的综合分析揭示ASXL2是头颈部鳞状细胞癌中的一种免疫调节分子。

Integrative analysis of ASXL family genes reveals ASXL2 as an immunoregulatory molecule in head and neck squamous cell carcinoma.

作者信息

Liu Qian, Zhu Wenhao, Tang Chenpeng, Liu Wenbin, Luo Xiangjian

机构信息

Hunan Key Laboratory of Oncotarget Gene, Hunan Cancer Hospital and the Affiliated Cancer Hospital of Xiangya School of Medicine, Central South University, Changsha, 410013, Hunan, People's Republic of China.

Key Laboratory of Carcinogenesis and Invasion, Chinese Ministry of Education, Cancer Research Institute, School of Basic Medicine, Central South University, Changsha, 410078, Hunan, People's Republic of China.

出版信息

Sci Rep. 2024 Dec 28;14(1):31368. doi: 10.1038/s41598-024-82815-8.

Abstract

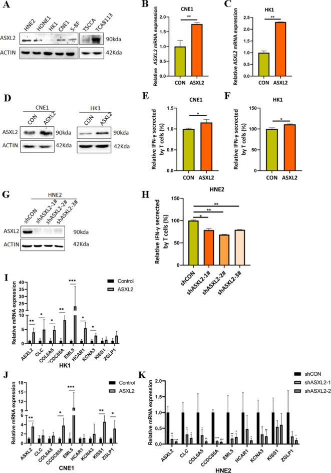
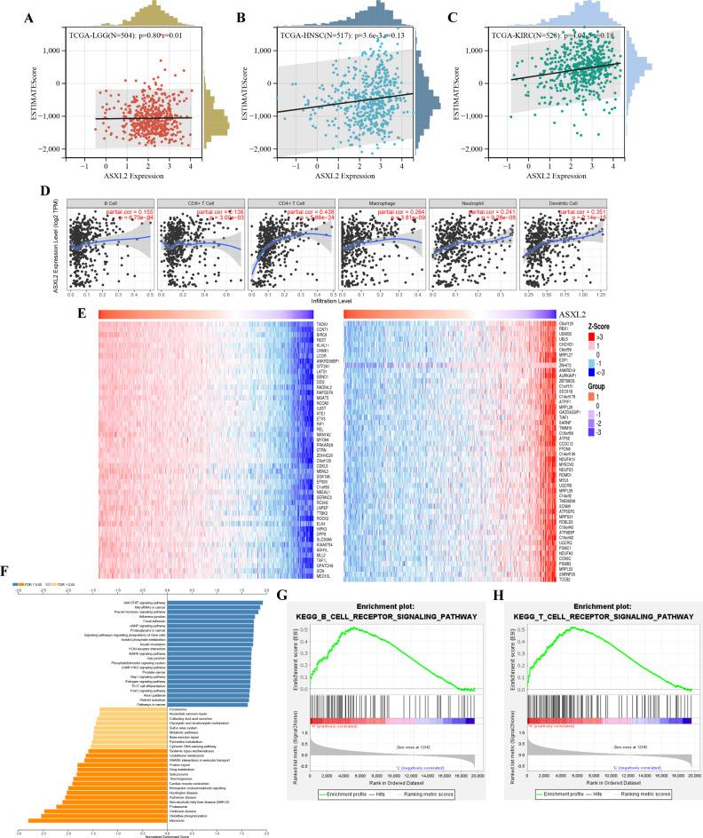
Despite the progress in conventional treatments for head and neck squamous cell carcinoma (HNSCC), the 5-year survival rate remains below 70%. Enhancing immunotherapy outcomes through personalized treatment strategies, particularly by identifying immune-related biomarkers, is critical. The ASXL family are associated with malignancies, but their relationship with HNSCC has not been elucidated. In this study, we found that high expression of ASXL2 is associated with better prognosis in HNSCC patients. Analysis revealed a significant positive correlation between ASXL2 and immune infiltration. Functional analysis suggests that ASXL2 co-expressed genes in HNSCC patients are enriched in the JAK-STAT signaling pathway, and patients with high expression show an even greater enrichment in T cell and B cell receptor signaling pathways. Utilizing the NPC single-cell dataset, ASXL2's widespread expression in the tumor microenvironment was confirmed, and its co-expressed genes were found to be highly associated with immune cell function. Experimental validation showed a correlation between ASXL2 expression and T cell secretion of interferon-γ (IFNγ), confirming that high ASXL2 expression facilitates T cell activation. Overall, our findings underscore the important role of ASXL2 in immune activation, suggesting its potential as a promising biomarker for tailoring immunotherapy strategies in HNSCC patients.

摘要

尽管头颈部鳞状细胞癌(HNSCC)的传统治疗取得了进展,但其5年生存率仍低于70%。通过个性化治疗策略增强免疫治疗效果,特别是通过识别免疫相关生物标志物,至关重要。ASXL家族与恶性肿瘤有关,但其与HNSCC的关系尚未阐明。在本研究中,我们发现ASXL2的高表达与HNSCC患者的较好预后相关。分析显示ASXL2与免疫浸润之间存在显著正相关。功能分析表明,HNSCC患者中与ASXL2共表达的基因在JAK-STAT信号通路中富集,高表达患者在T细胞和B细胞受体信号通路中的富集程度更高。利用鼻咽癌单细胞数据集,证实了ASXL2在肿瘤微环境中的广泛表达,并且发现其共表达基因与免疫细胞功能高度相关。实验验证表明ASXL2表达与T细胞分泌干扰素-γ(IFNγ)之间存在相关性,证实ASXL2高表达促进T细胞活化。总体而言,我们的研究结果强调了ASXL2在免疫激活中的重要作用,表明其作为一种有前景的生物标志物在为HNSCC患者定制免疫治疗策略方面的潜力。

https://cdn.ncbi.nlm.nih.gov/pmc/blobs/025a/11682168/9051a493dba9/41598_2024_82815_Fig1_HTML.jpg

文献AI研究员

20分钟写一篇综述,助力文献阅读效率提升50倍。

立即体验

用中文搜PubMed

大模型驱动的PubMed中文搜索引擎

马上搜索

文档翻译

学术文献翻译模型,支持多种主流文档格式。

立即体验