Suppr超能文献

硫氧还蛋白相互作用蛋白(TXNIP)抑制可促进视网膜神经节细胞存活,并通过PI3K/Akt途径促进青光眼患者M1样小胶质细胞转化。

Thioredoxin-interacting protein (TXNIP) inhibition promotes retinal ganglion cell survival and facilitates M1-like microglial transformation via the PI3K/Akt pathway in glaucoma.

作者信息

Chen Junjue, Zhong Huimin, Shen Bingqiao, Yu Huan, Zhang Yang, Han Ruiqi, Huang Ping, Huang Shouyue, Zhong Yisheng

机构信息

Department of Ophthalmology, Ruijin Hospital Affiliated Medical School, Shanghai Jiaotong University, 197 Ruijin er Road, Shanghai, 200025, China.

Department of Ophthalmology, Shanghai General Hospital (Shanghai First People's Hospital), Shanghai Jiao Tong University School of Medicine, Shanghai, China.

出版信息

Mol Med. 2024 Dec 30;30(1):283. doi: 10.1186/s10020-024-01058-5.

Abstract

BACKGROUND

Glaucoma is a group of heterogeneous neurodegenerative diseases with abnormal energy metabolism and imbalanced neuroinflammation in the retina. Thioredoxin-interacting protein (TXNIP) is involved in glucose and lipid metabolism, and associated with oxidative stress and inflammation, however, not known whether to be involved in glaucoma neuropathy and its underlying mechanisms.

METHODS

To establish the chronic ocular hypertension (COH) mice model. Western blot, RT-PCR, immunofluorescence and F-VEP were used to detect neuroinflammation level, glial activation and RGCs survival in retina of wild type, TXNIP knockout and MCC950 treatment COH mice. Microglia high-pressure cultured model was constructed. Western blot, RT-PCR and immunofluorescence were used to investigate the proinflammatory cytokines secretion, glucose uptake and phenotype transformation in wild type, TXNIP knockout and overexpressed microglia combined with IL-17A treatment. Finally, we explored the possible underlying mechanisms using relevant pathway inhibitor interventions.

RESULTS

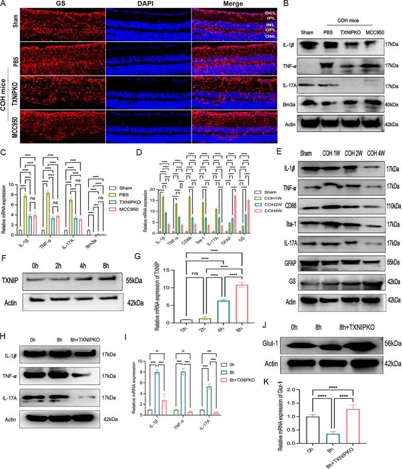
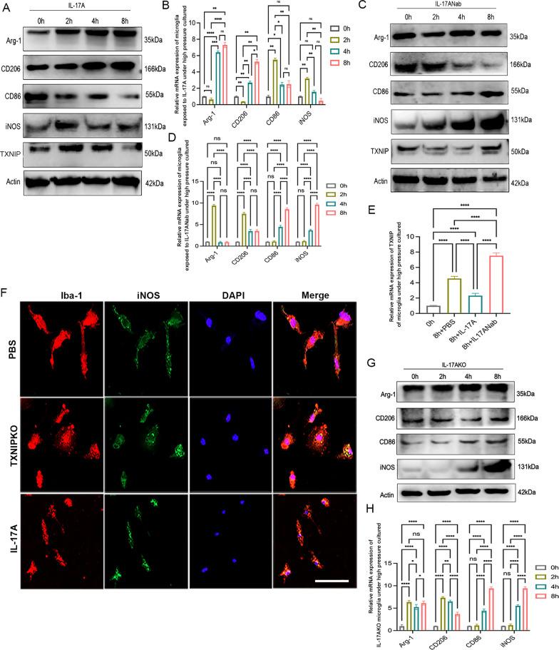
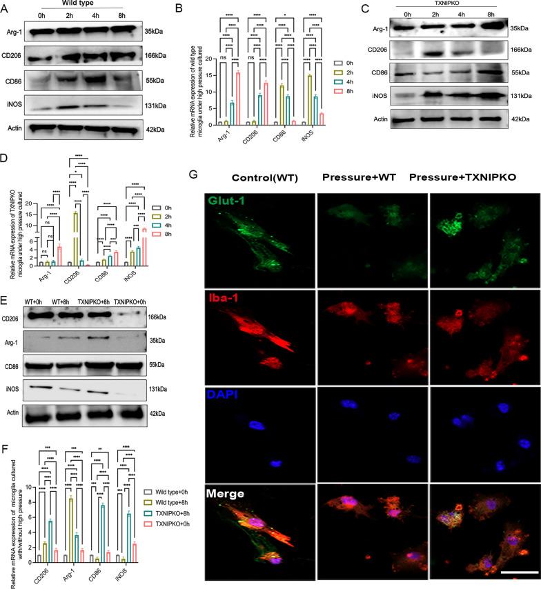
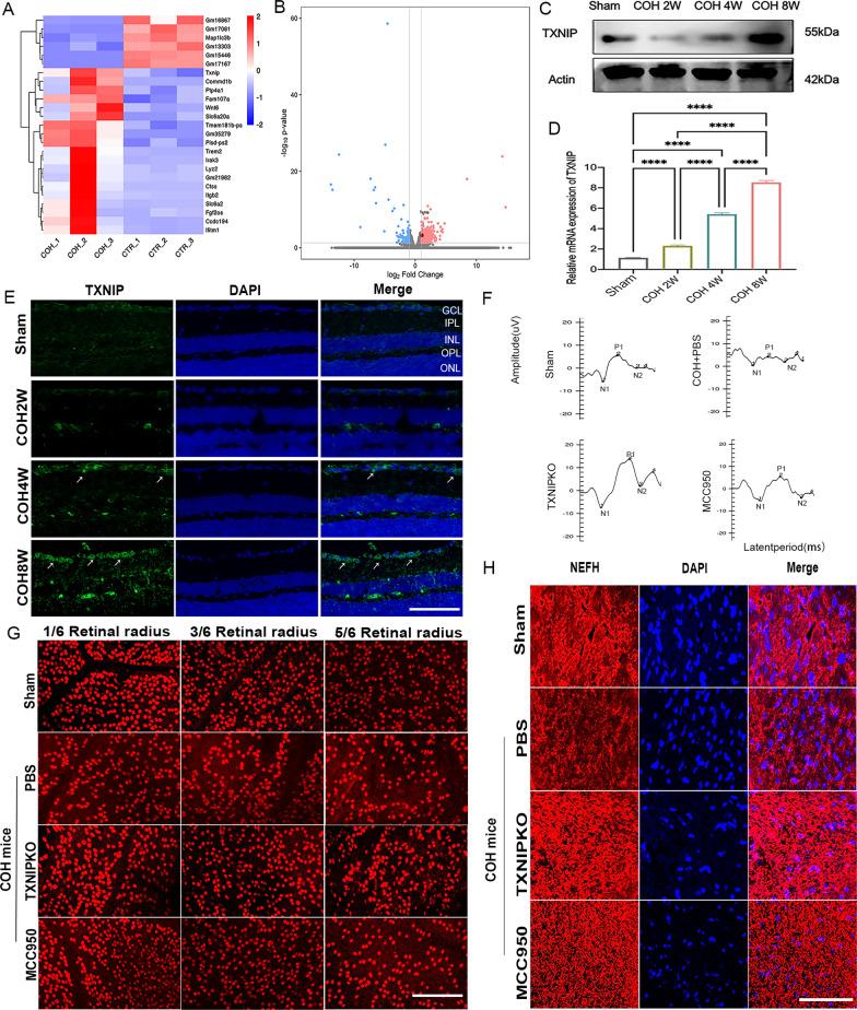
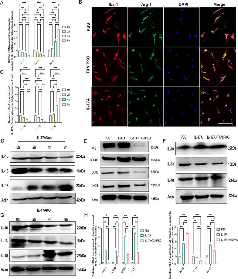
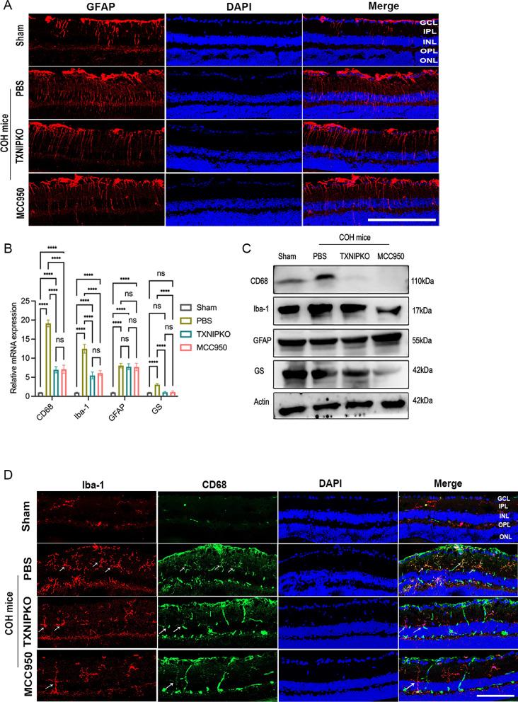
In this study, for the first time we reported that TXNIP expression was remarkably increased in experimental glaucomatous retina of chronic ocular hypertension (COH) mice, and it was mainly expressed in the ganglion cells layer (GCL). In addition, we found that ablation of TXNIP promoted retinal ganglion cells (RGCs) survival and alleviated visual function impairment in experimental glaucoma. Then, we explored the spatiotemporal consistency between glial activation and retinal inflammation levels in COH mice respectively with TXNIP-deficiency and under treatment of a thermo-containing protein domain 3 (NLRP3) inhibitor MCC950, and the results indicated that TXNIP probably mediated neuroinflammation in glaucomatous retina by activating microglia. Furthermore, upregulation of TXNIP was found in pressure-stimulated microglia, whereas silencing TXNIP facilitated microglial polarization trending towards M1 type and reduced glucose transporter-1 (Glut-1) expression on microglia under high pressure in vitro. Moreover, IL-17A was found to play a role in acting synergistically with TXNIP upon the regulation of microglia polarity transformation. Finally, knockout of TXNIP was revealed to promote PI3K phosphorylation, whereas inhibition of PI3K by LY294002 effectively suppressed Glut-1 expression, glucose uptake, and M1-like transformation tendency in microglia obtained from TXNIP-deficiency mice under high pressure stimulation.

CONCLUSIONS

TXNIP is significantly involved in the inflammation-related neuropathy of experimental glaucoma and probably facilitates M1-like microglial transformation via PI3K/Akt pathway.

摘要

背景

青光眼是一组异质性神经退行性疾病,视网膜存在能量代谢异常和神经炎症失衡。硫氧还蛋白相互作用蛋白(TXNIP)参与葡萄糖和脂质代谢,并与氧化应激和炎症相关,然而,其是否参与青光眼神经病变及其潜在机制尚不清楚。

方法

建立慢性高眼压(COH)小鼠模型。采用蛋白质免疫印迹法、逆转录-聚合酶链反应(RT-PCR)、免疫荧光法和闪光视觉诱发电位(F-VEP)检测野生型、TXNIP基因敲除型和MCC950处理的COH小鼠视网膜中的神经炎症水平、胶质细胞活化和视网膜神经节细胞(RGCs)存活情况。构建小胶质细胞高压培养模型。采用蛋白质免疫印迹法、RT-PCR和免疫荧光法研究野生型、TXNIP基因敲除型和过表达的小胶质细胞联合白细胞介素-17A(IL-17A)处理后的促炎细胞因子分泌、葡萄糖摄取和表型转化。最后,使用相关通路抑制剂干预探索可能的潜在机制。

结果

在本研究中,我们首次报道TXNIP在慢性高眼压(COH)小鼠实验性青光眼视网膜中的表达显著增加,且主要表达于神经节细胞层(GCL)。此外,我们发现敲除TXNIP可促进实验性青光眼中视网膜神经节细胞(RGCs)的存活并减轻视觉功能损害。然后,我们分别用TXNIP缺陷型和含热蛋白结构域3(NLRP3)抑制剂MCC950处理COH小鼠,探索胶质细胞活化与视网膜炎症水平之间的时空一致性,结果表明TXNIP可能通过激活小胶质细胞介导青光眼视网膜中的神经炎症。此外,在压力刺激的小胶质细胞中发现TXNIP上调,而在体外高压条件下沉默TXNIP可促进小胶质细胞向M1型极化趋势并降低小胶质细胞上葡萄糖转运蛋白-1(Glut-1)的表达。此外,发现IL-17A在调节小胶质细胞极性转化时与TXNIP协同发挥作用。最后,发现敲除TXNIP可促进磷脂酰肌醇-3激酶(PI3K)磷酸化,而LY294002抑制PI3K可有效抑制TXNIP缺陷型小鼠在高压刺激下获得的小胶质细胞中Glut-1的表达、葡萄糖摄取和M1样转化趋势。

结论

TXNIP显著参与实验性青光眼的炎症相关神经病变,可能通过PI3K/Akt途径促进M1样小胶质细胞转化。

https://cdn.ncbi.nlm.nih.gov/pmc/blobs/d1f5/11687008/3168606cbd23/10020_2024_1058_Fig1_HTML.jpg

文献AI研究员

20分钟写一篇综述,助力文献阅读效率提升50倍。

立即体验

用中文搜PubMed

大模型驱动的PubMed中文搜索引擎

马上搜索

文档翻译

学术文献翻译模型,支持多种主流文档格式。

立即体验