Suppr超能文献

Cas12e直系同源物进化出可变的结构元件以促进双链DNA切割。

Cas12e orthologs evolve variable structural elements to facilitate dsDNA cleavage.

作者信息

Li Danyuan, Zhang Shouyue, Lin Shuo, Xing Wenjing, Yang Yun, Zhu Fengxia, Su Dingding, Chen Chunlai, Liu Jun-Jie Gogo

机构信息

Beijing Frontier Research Center for Biological Structure, State Key Laboratory of Membrane Biology, School of Life Sciences, Tsinghua University, Beijing, 100084, China.

Tsinghua-Peking Center for Life Sciences, Tsinghua University, Beijing, 100084, China.

出版信息

Nat Commun. 2024 Dec 30;15(1):10727. doi: 10.1038/s41467-024-54491-9.

Abstract

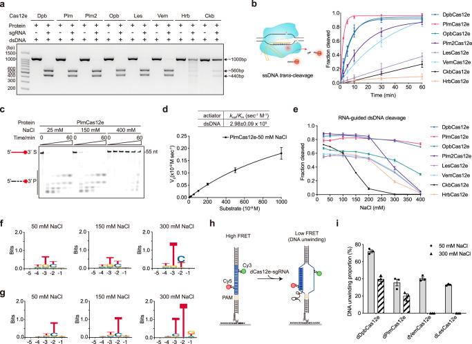
Exceptionally diverse type V CRISPR-Cas systems provide numerous RNA-guided nucleases as powerful tools for DNA manipulation. Two known Cas12e nucleases, DpbCas12e and PlmCas12e, are both effective in genome editing. However, many differences exist in their in vitro dsDNA cleavage activities, reflecting the diversity in Cas12e's enzymatic properties. To comprehensively understand the Cas12e family, we identify and characterize six unreported Cas12e members that vary in their CRISPR-locus architectures, PAM preferences, and cleavage efficacies. Interestingly, among all variants, PlmCas12e exhibits the most robust trans-cleavage activity and the lowest salt sensitivity in cis-cleavage. Further structural comparisons reveal that the unique NTSB domain in PlmCas12e is beneficial to DNA unwinding at high salt concentrations, while some NTSB-lacking Cas12e proteins rely on positively charged loops for dsDNA unwinding. These findings demonstrate how divergent evolution of structural elements shapes the nuclease diversity within the Cas12e family, potentially contributing to their adaptations to varying environmental conditions.

摘要

极为多样的V型CRISPR-Cas系统提供了众多RNA引导的核酸酶,成为DNA操作的强大工具。两种已知的Cas12e核酸酶,即DpbCas12e和PlmCas12e,在基因组编辑中均有效。然而,它们的体外双链DNA切割活性存在许多差异,这反映了Cas12e酶特性的多样性。为全面了解Cas12e家族,我们鉴定并表征了六个未报道的Cas12e成员,它们在CRISPR基因座结构、PAM偏好和切割效率方面存在差异。有趣的是,在所有变体中,PlmCas12e表现出最强的反式切割活性和顺式切割中最低的盐敏感性。进一步的结构比较表明,PlmCas12e中独特的NTSB结构域有利于在高盐浓度下解开DNA,而一些缺乏NTSB的Cas12e蛋白则依赖带正电荷的环来解开双链DNA。这些发现表明结构元件的趋异进化如何塑造了Cas12e家族内核酸酶的多样性,这可能有助于它们适应不同的环境条件。

https://cdn.ncbi.nlm.nih.gov/pmc/blobs/15e3/11685505/9e30aed4a669/41467_2024_54491_Fig1_HTML.jpg

文献AI研究员

20分钟写一篇综述,助力文献阅读效率提升50倍。

立即体验

用中文搜PubMed

大模型驱动的PubMed中文搜索引擎

马上搜索

文档翻译

学术文献翻译模型,支持多种主流文档格式。

立即体验