Suppr超能文献

NSD3蛋白甲基化与稳定作用将人类胚胎干细胞转变为变异状态。

NSD3 protein methylation and stabilization transforms human ES cells into variant state.

作者信息

Krishnamoorthy Vignesh K, Hamdani Fariha, Shukla Pooja, Rao Radhika Arasala, Anaitullah Shaikh, Biligiri Kriti Kestur, Kadumuri Rajashekar Varma, Pothula Purushotham Reddy, Chavali Sreenivas, Rampalli Shravanti

机构信息

https://ror.org/05ef28661 Council of Scientific and Industrial Research (CSIR) - Institute of Genomics and Integrative Biology (IGIB), New Delhi, India.

Academy of Scientific and Innovative Research (AcSIR), Ghaziabad, India.

出版信息

Life Sci Alliance. 2024 Dec 31;8(3). doi: 10.26508/lsa.202402871. Print 2025 Mar.

Abstract

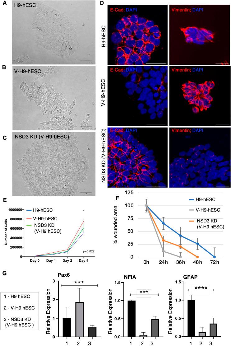
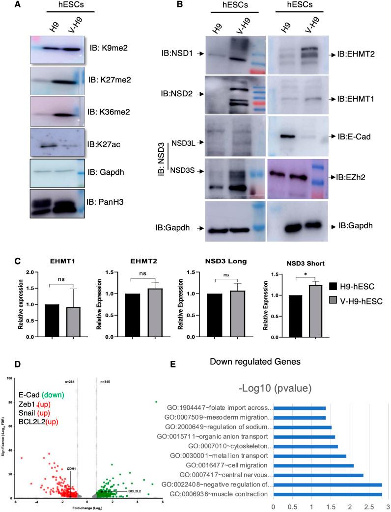
Cultured human embryonic stem cells (hESCs) can develop genetic anomalies that increase their susceptibility to transformation. In this study, we characterized a variant hESC (vhESC) line and investigated the molecular mechanisms leading to the drift towards a transformed state. Our findings revealed that vhESCs up-regulate EMT-specific markers, accelerate wound healing, exhibit compromised lineage differentiation, and retain pluripotency gene expression in teratomas. Furthermore, we discovered an altered epigenomic landscape and overexpression of the lysine methyltransferases EHMT1, EHMT2, and NSD group of proteins in vhESCs. Remarkably, depleting NSD3 oncogene reversed the molecular and phenotypic changes in vhESCs. We identified a detailed mechanism where EHMT2 interacts and methylates NSD3 at lysine 477, stabilizing its protein levels in vhESCs. In addition, we showed that NSD3 levels are regulated by protein degradation in hESCs, and its stabilization leads to the emergence of the variant state. Overall, our study identify that misregulation of NSD3 in pluripotent stem cells, through methylation-mediated abrogation of its protein degradation, drives hESCs towards oncogenic transformation.

摘要

培养的人类胚胎干细胞(hESCs)会出现基因异常,从而增加其转化的易感性。在本研究中,我们对一种变异的hESC(vhESC)系进行了表征,并研究了导致其向转化状态漂移的分子机制。我们的研究结果显示,vhESCs上调上皮-间质转化(EMT)特异性标志物,加速伤口愈合,表现出受损的谱系分化,并在畸胎瘤中保留多能性基因表达。此外,我们发现vhESCs的表观基因组景观发生改变,赖氨酸甲基转移酶EHMT1、EHMT2和NSD蛋白家族过表达。值得注意的是,耗尽NSD3致癌基因可逆转vhESCs的分子和表型变化。我们确定了一个详细的机制,即EHMT2与NSD3在赖氨酸477处相互作用并使其甲基化,从而稳定其在vhESCs中的蛋白水平。此外,我们表明NSD3水平在hESCs中受蛋白质降解调节,其稳定化导致变异状态的出现。总体而言,我们的研究确定,多能干细胞中NSD3的调控异常,通过甲基化介导的蛋白降解消除,驱使hESCs发生致癌转化。

https://cdn.ncbi.nlm.nih.gov/pmc/blobs/a5df/11707394/923ffd2d645d/LSA-2024-02871_GA.jpg

文献AI研究员

20分钟写一篇综述,助力文献阅读效率提升50倍。

立即体验

用中文搜PubMed

大模型驱动的PubMed中文搜索引擎

马上搜索

文档翻译

学术文献翻译模型,支持多种主流文档格式。

立即体验