Suppr超能文献

敲低核受体结合 SET 域蛋白 1(NSD1)通过使 Wnt/β-连环蛋白信号通路失活来抑制紫杉醇耐药乳腺癌细胞的增殖并促进其凋亡。

Knockdown of nuclear receptor binding SET domain-containing protein 1 (NSD1) inhibits proliferation and facilitates apoptosis in paclitaxel-resistant breast cancer cells via inactivating the Wnt/β-catenin signaling pathway.

机构信息

Department of Oncology, Nanjing Pukou Central Hospital, The First Affiliated Hospital of Nanjing Medical University, Nanjing, Jiangsu, China.

Department of Thyroid and Mammary Gland Surgery, Nanjing First Hospital, Nanjing Medical University, Nanjing, Jiangsu, China.

出版信息

Bioengineered. 2022 Feb;13(2):3526-3536. doi: 10.1080/21655979.2021.2018973.

Abstract

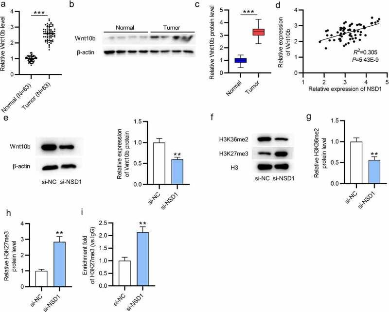
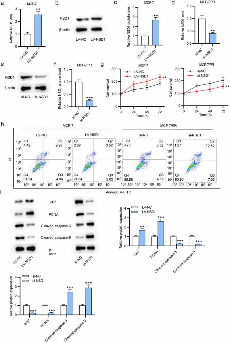
The burden of breast cancer (BC) has exacerbated over decades. Paclitaxel resistance is responsible for increasing BC treatment burden. Nuclear receptor binding SET domain-containing protein 1 (NSD1) is positively correlated with a poor prognosis in patients with BC. This study investigates the function of NSD1 in paclitaxel-resistant (PR) BC cells. The high levels of NSD1 and Wnt10b in PR BC cell lines (MCF-7/PR) or MCF-7 parental cells were determined by RT-qPCR. Western blotting was conducted to measure the levels of NSD1 protein, apoptosis-associated proteins, Wnt10b protein, H3K36me2 protein, H3K27me3 protein, and signal pathway-associated proteins in MCF-7/PR cells or MCF-7 cells or subcutaneous xenografted tumor model, and the results demonstrated that NSD1 inhibited cell apoptosis and promoted cell proliferation and tumor growth via activating Wnt/β-catenin pathway. Cell apoptosis and viability were estimated using cell counting kit-8 assays and flow cytometry. Positive correlation between NSD1 and Wnt10b was identified by chromatin immunoprecipitation assay. The distribution of β-catenin was determined by immunofluorescence assays. We conclude that NSD1 knockdown inhibits the viability and promotes the apoptosis of paclitaxel-resistant BC cells by inactivating the NSD1/H3K27me3/Wnt10b/β-catenin signaling pathway.

摘要

几十年来,乳腺癌(BC)的负担日益加重。紫杉醇耐药是导致 BC 治疗负担增加的原因。核受体结合 SET 域蛋白 1(NSD1)与 BC 患者的预后不良呈正相关。本研究探讨了 NSD1 在紫杉醇耐药(PR)BC 细胞中的作用。通过 RT-qPCR 确定 PR BC 细胞系(MCF-7/PR)或 MCF-7 亲本细胞中 NSD1 和 Wnt10b 的高表达水平。通过 Western blot 测定 MCF-7/PR 细胞或 MCF-7 细胞或皮下异种移植肿瘤模型中 NSD1 蛋白、凋亡相关蛋白、Wnt10b 蛋白、H3K36me2 蛋白、H3K27me3 蛋白和信号通路相关蛋白的水平,结果表明 NSD1 通过激活 Wnt/β-catenin 通路抑制细胞凋亡并促进细胞增殖和肿瘤生长。通过细胞计数试剂盒-8 测定和流式细胞术评估细胞凋亡和活力。通过染色质免疫沉淀测定鉴定 NSD1 与 Wnt10b 之间的正相关。通过免疫荧光测定确定 β-catenin 的分布。我们得出结论,NSD1 敲低通过失活 NSD1/H3K27me3/Wnt10b/β-catenin 信号通路抑制紫杉醇耐药 BC 细胞的活力并促进其凋亡。

https://cdn.ncbi.nlm.nih.gov/pmc/blobs/a548/8973718/5ce61f60bc60/KBIE_A_2018973_F0001_OC.jpg

文献AI研究员

20分钟写一篇综述,助力文献阅读效率提升50倍。

立即体验

用中文搜PubMed

大模型驱动的PubMed中文搜索引擎

马上搜索

文档翻译

学术文献翻译模型,支持多种主流文档格式。

立即体验