Suppr超能文献

综合转录组分析揭示了硬骨鱼肌腱骨化的进化和发育特征。

Integrated transcriptomic analysis reveals evolutionary and developmental characteristics of tendon ossification in teleost.

作者信息

Wang Xu-Dong, Shi Fei-Long, Zhou Jia-Jia, Xiao Zheng-Yu, Tu Tan, Xiong Xue-Mei, Nie Chun-Hong, Wan Shi-Ming, Gao Ze-Xia

机构信息

College of Fisheries, Hubei Hongshan Laboratory/Key Lab of Freshwater Animal Breeding, Ministry of Agriculture and Rural Affairs/Engineering Research Center of Green Development for Conventional Aquatic Biological Industry in the Yangtze River Economic Belt, Ministry of Education, Huazhong Agricultural University, No. 1 Shizishan Street, Hongshan District, Wuhan, 430070, Hubei, China.

Laboratory for Marine Biology and Biotechnology, Qingdao Marine Science and Technology Center, Qingdao, 266237, China.

出版信息

BMC Biol. 2024 Dec 31;22(1):304. doi: 10.1186/s12915-024-02103-9.

Abstract

BACKGROUND

Intermuscular bones (IBs) are segmental intramembranous ossifications located within myosepta. They share similarities with tendon ossification, a form of heterotopic ossification (HO). The mechanisms underlying IB formation remain incompletely understood.

RESULTS

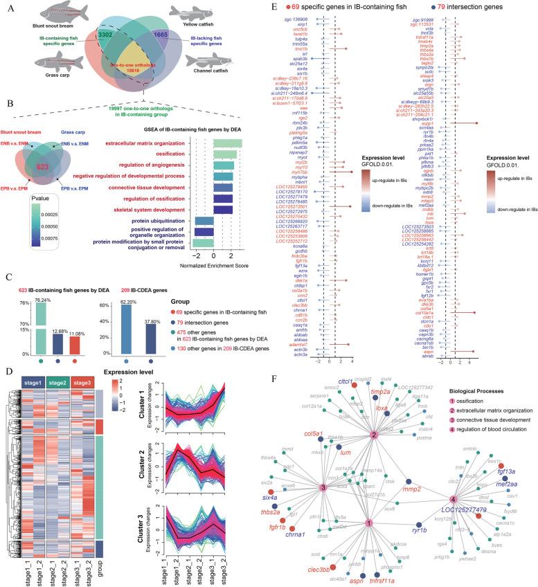
In this study, we systematically analyzed transcriptome data across multiple tissues, species, time points, and resolutions in teleosts. First, we identified IB-specific expression genes using the tau index method. Through cross-species comparisons of the tendon development process, we discovered that candidate genes were primarily enriched in extracellular matrix organization, ossification, regulation of angiogenesis, and other related processes. We also revealed that some of these candidate genes are abnormally expressed in runx2b zebrafish, which lack IBs. To clarify the trajectory of cell differentiation during IB formation, we demonstrated that myoseptal stem cells differentiate into osteoblasts, fibroblasts, and tenocytes in runx2b zebrafish. However, in runx2b zebrafish, the differentiation of myoseptal stem cell into osteoblast was inhibited, while differentiation into clec3bb + tenocyte and fibroblast was enhanced. Additionally, runx2b deficiency led to the upregulation of clec3bb expression in the clec3bb + tenocyte cluster. Notably, a compensatory effect was observed in cell differentiation and gene expression in runx2b zebrafish, suggesting that runx2b and the candidate genes, such as clec3bb, were involved in the gene network of IB development.

CONCLUSIONS

The results elucidate cell differentiation process during tendon ossification in teleosts and identify the key factor clec3bb involved in this process. These findings provide a foundation for understanding tendon ossification in teleosts and for further research on tendon ossification in mammals.

摘要

背景

肌间骨(IBs)是位于肌隔内的节段性膜内骨化结构。它们与肌腱骨化(一种异位骨化形式)有相似之处。肌间骨形成的潜在机制仍未完全了解。

结果

在本研究中,我们系统地分析了硬骨鱼多个组织、物种、时间点和分辨率的转录组数据。首先,我们使用tau指数法鉴定了肌间骨特异性表达基因。通过对肌腱发育过程的跨物种比较,我们发现候选基因主要富集于细胞外基质组织、骨化、血管生成调节及其他相关过程。我们还发现,其中一些候选基因在缺乏肌间骨的runx2b斑马鱼中异常表达。为了阐明肌间骨形成过程中细胞分化的轨迹,我们证明了在runx2b斑马鱼中,肌隔干细胞可分化为成骨细胞、成纤维细胞和肌腱细胞。然而,在runx2b斑马鱼中,肌隔干细胞向成骨细胞的分化受到抑制,而向clec3bb+肌腱细胞和成纤维细胞的分化增强。此外,runx2b缺陷导致clec3bb+肌腱细胞簇中clec3bb表达上调。值得注意的是,在runx2b斑马鱼的细胞分化和基因表达中观察到了补偿效应,这表明runx2b和候选基因,如clec3bb,参与了肌间骨发育的基因网络。

结论

这些结果阐明了硬骨鱼肌腱骨化过程中的细胞分化过程,并鉴定出参与该过程的关键因子clec3bb。这些发现为理解硬骨鱼的肌腱骨化以及进一步研究哺乳动物的肌腱骨化提供了基础。

https://cdn.ncbi.nlm.nih.gov/pmc/blobs/4beb/11689531/f71916c50a25/12915_2024_2103_Fig1_HTML.jpg

文献AI研究员

20分钟写一篇综述,助力文献阅读效率提升50倍。

立即体验

用中文搜PubMed

大模型驱动的PubMed中文搜索引擎

马上搜索

文档翻译

学术文献翻译模型,支持多种主流文档格式。

立即体验