Suppr超能文献

靶向小麦叶际细菌的新型噬菌体携带DNA修饰和单链断裂。

Novel bacteriophages targeting wheat phyllosphere bacteria carry DNA modifications and single-strand breaks.

作者信息

Dougherty Peter Erdmann, Pedersen Maja Schmidt, Forero-Junco Laura Milena, Carstens Alexander Byth, Raaijmakers Jos M, Riber Leise, Hansen Lars Hestbjerg

机构信息

Department of Plant and Environmental Science, University of Copenhagen, Frederiksberg, Denmark.

Department of Microbial Ecology, Netherlands Institute of Ecology (NIOO-KNAW), Wageningen, the Netherlands.

出版信息

Virus Res. 2025 Feb;352:199524. doi: 10.1016/j.virusres.2024.199524. Epub 2025 Jan 8.

Abstract

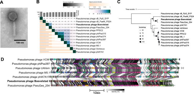
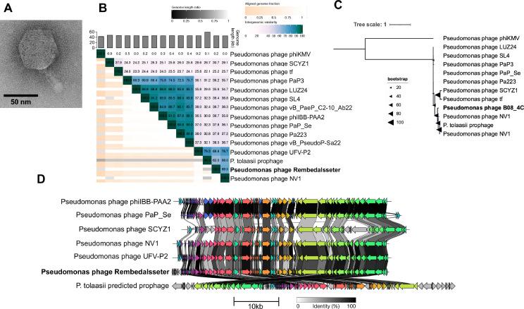
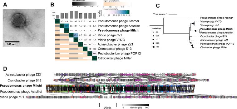
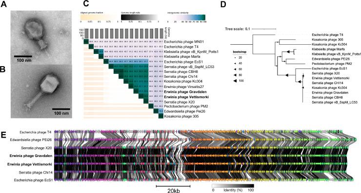
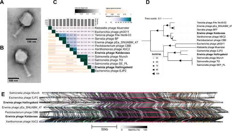
The phyllosphere microbiome can positively or negatively impact plant health and growth, but we currently lack the tools to control microbiome composition. Contributing to a growing collection of bacteriophages (phages) targeting bacteria living in the wheat phyllosphere, we here isolate and sequence eight novel phages targeting common phyllosphere Erwinia and Pseudomonas strains, including two jumbo phages. We characterize genomic, phylogenetic, and morphological traits from these phages and argue for establishing four novel viral genera. We also search the genomes for anti-defense systems and investigate DNA modifications using Nanopore sequencing. In Pseudomonas phage Rembedalsseter we find evidence of 13 motif-associated single-stranded DNA breaks. A bioinformatics search revealed that 60 related Pseudomonas phages are enriched in the same motif, suggesting these single-stranded nicks may be widely distributed in this family of phages. Finally, we also search the Sequence Read Archive for similar phages in public metagenomes. We find close hits to the Erwinia jumbo-phage Kaldavass in a wide variety of plant, food, and wastewater metagenomes including a near-perfect hit from a Spanish spinach sample, illustrating how interconnected geographically distant phages can be.

摘要

叶际微生物组可对植物健康和生长产生积极或消极影响,但我们目前缺乏控制微生物组组成的工具。为不断增加针对生活在小麦叶际的细菌的噬菌体(phages)文库做出贡献,我们在此分离并测序了八种新型噬菌体,它们靶向常见的叶际欧文氏菌和假单胞菌菌株,包括两种巨型噬菌体。我们对这些噬菌体的基因组、系统发育和形态特征进行了表征,并主张建立四个新的病毒属。我们还在基因组中搜索抗防御系统,并使用纳米孔测序研究DNA修饰。在假单胞菌噬菌体Rembedalsseter中,我们发现了13个与基序相关的单链DNA断裂的证据。一项生物信息学搜索显示,60种相关的假单胞菌噬菌体富含相同的基序,这表明这些单链切口可能在该噬菌体家族中广泛分布。最后,我们还在序列读取存档中搜索公共宏基因组中的相似噬菌体。我们在各种植物、食物和废水宏基因组中发现了与欧文氏菌巨型噬菌体Kaldavass的紧密匹配,包括来自西班牙菠菜样本的近乎完美的匹配,这说明了地理上遥远的噬菌体之间的联系有多紧密。

https://cdn.ncbi.nlm.nih.gov/pmc/blobs/b72d/11780129/e7997cf3ea6a/gr1.jpg

文献AI研究员

20分钟写一篇综述,助力文献阅读效率提升50倍。

立即体验

用中文搜PubMed

大模型驱动的PubMed中文搜索引擎

马上搜索

文档翻译

学术文献翻译模型,支持多种主流文档格式。

立即体验