Suppr超能文献

减少功能缺陷的衰老造血干细胞可减轻老年受体小鼠的衰老相关表型。

Reducing functionally defective old HSCs alleviates aging-related phenotypes in old recipient mice.

作者信息

Wang Yuting, Zhang Wenhao, Zhang Chao, Van Hoang Q Tran, Seino Takashi, Zhang Yi

机构信息

Howard Hughes Medical Institute, Boston Children's Hospital, Boston, MA, USA.

Program in Cellular and Molecular Medicine, Boston Children's Hospital, Boston, MA, USA.

出版信息

Cell Res. 2025 Jan;35(1):45-58. doi: 10.1038/s41422-024-01057-5. Epub 2025 Jan 2.

Abstract

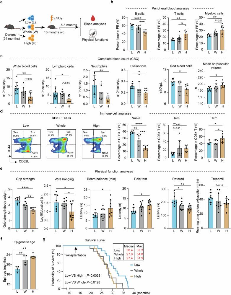
Aging is a process accompanied by functional decline in tissues and organs with great social and medical consequences. Developing effective anti-aging strategies is of great significance. In this study, we demonstrated that transplantation of young hematopoietic stem cells (HSCs) into old mice can mitigate aging phenotypes, underscoring the crucial role of HSCs in the aging process. Through comprehensive molecular and functional analyses, we identified a subset of HSCs in aged mice that exhibit "younger" molecular profiles and functions, marked by low levels of CD150 expression. Mechanistically, CD150 HSCs from old mice but not their CD150 counterparts can effectively differentiate into downstream lineage cells. Notably, transplantation of old CD150 HSCs attenuates aging phenotypes and prolongs lifespan of elderly mice compared to those transplanted with unselected or CD150 HSCs. Importantly, reducing the dysfunctional CD150 HSCs can alleviate aging phenotypes in old recipient mice. Thus, our study demonstrates the presence of "younger" HSCs in old mice, and that aging-associated functional decline can be mitigated by reducing dysfunctional HSCs.

摘要

衰老过程伴随着组织和器官功能衰退,具有重大的社会和医学影响。开发有效的抗衰老策略具有重要意义。在本研究中,我们证明将年轻造血干细胞(HSC)移植到老年小鼠体内可减轻衰老表型,突出了HSC在衰老过程中的关键作用。通过全面的分子和功能分析,我们在老年小鼠中鉴定出一部分HSC,它们呈现出“更年轻”的分子特征和功能,其标志是CD150表达水平较低。从机制上讲,老年小鼠的CD150 HSC而非其CD150对应物能够有效分化为下游谱系细胞。值得注意的是,与移植未分选或CD150 HSC的老年小鼠相比,移植老年CD150 HSC可减轻衰老表型并延长其寿命。重要的是,减少功能失调的CD150 HSC可减轻老年受体小鼠的衰老表型。因此,我们的研究证明老年小鼠中存在“更年轻”的HSC,并且通过减少功能失调的HSC可减轻与衰老相关的功能衰退。

https://cdn.ncbi.nlm.nih.gov/pmc/blobs/ed1d/11701126/f2334cb90238/41422_2024_1057_Fig1_HTML.jpg

文献AI研究员

20分钟写一篇综述,助力文献阅读效率提升50倍。

立即体验

用中文搜PubMed

大模型驱动的PubMed中文搜索引擎

马上搜索

文档翻译

学术文献翻译模型,支持多种主流文档格式。

立即体验