Suppr超能文献

通过对伏隔核神经元中FGF14/Na1.6复合物进行药理学靶向介导的增强的动机行为。

Enhanced motivated behavior mediated by pharmacological targeting of the FGF14/Na1.6 complex in nucleus accumbens neurons.

作者信息

Dvorak Nolan M, Wadsworth Paul A, Aquino-Miranda Guillermo, Wang Pingyuan, Engelke Douglas S, Zhou Jingheng, Nguyen Nghi, Singh Aditya K, Aceto Giuseppe, Haghighijoo Zahra, Smith Isabella I, Goode Nana, Zhou Mingxiang, Avchalumov Yosef, Troendle Evan P, Tapia Cynthia M, Chen Haiying, Powell Reid T, Baumgartner Timothy J, Singh Jully, Koff Leandra, Di Re Jessica, Wadsworth Ann E, Marosi Mate, Azar Marc R, Elias Kristina, Lehmann Paul, Mármol Contreras Yorkiris M, Shah Poonam, Gutierrez Hector, Green Thomas A, Ulmschneider Martin B, D'Ascenzo Marcello, Stephan Clifford, Cui Guohong, Do Monte Fabricio H, Zhou Jia, Laezza Fernanda

机构信息

Department of Pharmacology and Toxicology, University of Texas Medical Branch, Galveston, TX, USA.

Department of Pathology, Stanford Medicine, Stanford, CA, USA.

出版信息

Nat Commun. 2025 Jan 2;16(1):110. doi: 10.1038/s41467-024-55554-7.

Abstract

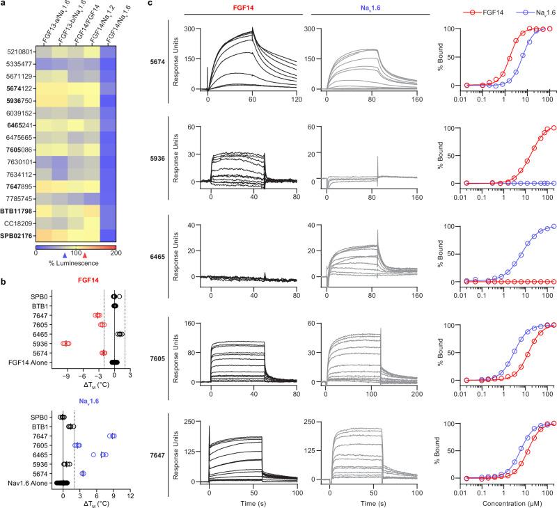
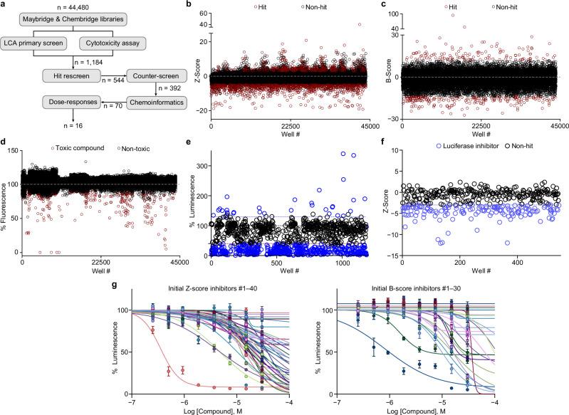
Protein/protein interactions (PPI) play crucial roles in neuronal functions. Yet, their potential as drug targets for brain disorders remains underexplored. The fibroblast growth factor 14 (FGF14)/voltage-gated Na channel 1.6 (Na1.6) complex regulates excitability of medium spiny neurons (MSN) of the nucleus accumbens (NAc), a central hub of reward circuitry that controls motivated behaviors. Here, we identified compound 1028 (IUPAC: ethyl 3-(2-(3-(hydroxymethyl)-1H-indol-1-yl)acetamido)benzoate), a brain-permeable small molecule that targets FGF14, a critical residue located within a druggable pocket at the FGF14/Na1.6 PPI interface. We found that 1028 modulates FGF14/Na1.6 complex assembly and depolarizes the voltage-dependence of Na1.6 channel inactivation with nanomolar potency by modulating the intramolecular interaction between the III-IV linker and C-terminal domain of the Na1.6 channel. Consistent with the compound's effects on Na1.6 channel inactivation, 1028 enhances MSN excitability ex vivo and accumbal neuron firing rate in vivo in murine models. Systemic administration of 1028 maintains behavioral motivation preferentially during motivationally deficient conditions in murine models. These behavioral effects were abrogated by in vivo gene silencing of Fgf14 in the NAc and were accompanied by a selective reduction in accumbal dopamine levels during reward consumption in murine models. These findings underscore the potential to selectively regulate complex behaviors associated with neuropsychiatric disorders through targeting of PPIs in neurons.

摘要

蛋白质/蛋白质相互作用(PPI)在神经元功能中起着至关重要的作用。然而,它们作为脑部疾病药物靶点的潜力仍未得到充分探索。成纤维细胞生长因子14(FGF14)/电压门控钠通道1.6(Na1.6)复合物调节伏隔核(NAc)中中等棘状神经元(MSN)的兴奋性,伏隔核是控制动机行为的奖赏回路的核心枢纽。在此,我们鉴定出化合物1028(IUPAC名称:3-(2-(3-(羟甲基)-1H-吲哚-1-基)乙酰胺基)苯甲酸乙酯),这是一种可透过血脑屏障的小分子,靶向FGF14,FGF14是位于FGF14/Na1.6 PPI界面可成药口袋内的一个关键残基。我们发现1028可调节FGF14/Na1.6复合物的组装,并通过调节Na1.6通道III-IV连接子与C末端结构域之间的分子内相互作用,以纳摩尔效力使Na1.6通道失活的电压依赖性去极化。与该化合物对Na1.6通道失活的作用一致,1028在体外增强MSN的兴奋性,并在小鼠模型中体内增强伏隔核神经元的放电频率。在小鼠模型中,系统性给予1028在动机缺乏状态下优先维持行为动机。这些行为效应在体内通过NAc中Fgf14的基因沉默而被消除,并且在小鼠模型奖赏消耗期间伴随伏隔核多巴胺水平的选择性降低。这些发现强调了通过靶向神经元中的PPI来选择性调节与神经精神疾病相关复杂行为的潜力。

https://cdn.ncbi.nlm.nih.gov/pmc/blobs/3f31/11696184/e6b7f76cc0df/41467_2024_55554_Fig1_HTML.jpg

文献AI研究员

20分钟写一篇综述,助力文献阅读效率提升50倍。

立即体验

用中文搜PubMed

大模型驱动的PubMed中文搜索引擎

马上搜索

文档翻译

学术文献翻译模型,支持多种主流文档格式。

立即体验