Suppr超能文献

去甲基青藤碱主要通过调节α2亚型GABA受体减轻雄性小鼠的神经性疼痛。

N-Demethylsinomenine Relieves Neuropathic Pain in Male Mice Mainly via Regulating α2-Subtype GABA Receptors.

作者信息

Rong Weiwei, Qian Xunjia, Yin Yujian, Gu Yipeng, Su Weiyi, Li Jie-Jia, Xu Yue, Zhu Hongyan, Li Junxu, Zhu Qing

机构信息

School of Pharmacy, Nantong University, Nantong, Jiangsu, China.

Provincial Key Laboratory of Inflammation and Molecular Drug Target, Nantong, Jiangsu, China.

出版信息

CNS Neurosci Ther. 2025 Jan;31(1):e70197. doi: 10.1111/cns.70197.

Abstract

AIMS

N-Demethylsinomenine (NDSM) demonstrates good analgesic efficacy in preclinical pain models. However, how NDSM exerts analgesic actions remains unknown.

METHODS

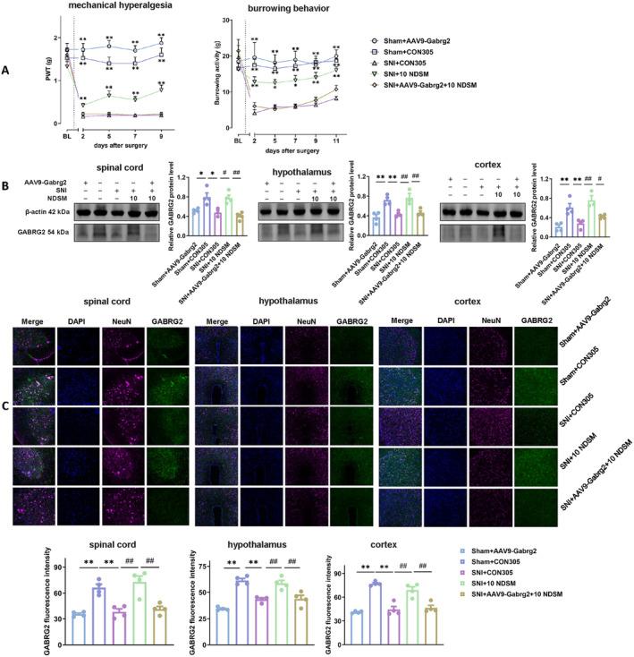
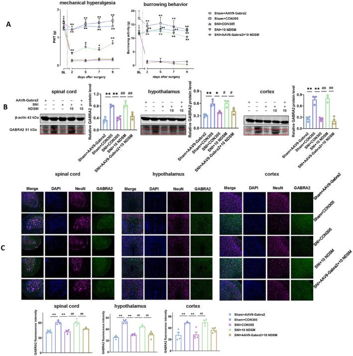
We examined the analgesic effects of NDSM using both pain-evoked and pain-suppressed behavioral assays in two persistent pain models. Then western blot assay and immunofluorescence staining were used to investigate the effects of NDSM on the expression of the GABA receptor α2 subunit (GABRA2) and inflammatory factors in the spinal cord and brain tissues of male spared nerve injury (SNI) mice. Finally, the individual subtypes of GABARs (α1, α2, α3, and α5) were respectively silenced by viral-mediated knockdown to explore the involvement of subtypes of GABARs in the effects of NDSM on the pain-like behaviors in male SNI mice.

RESULTS

NDSM demonstrated significant analgesic effects against chronic pain both in pain-evoked and pain-suppressed behavioral assays. NDSM treatment significantly reversed the SNI induced down-regulation of GABRA2 and up-regulation of TNF-α and IL-1β. The analgesic effects of NDSM were completely blocked by silencing GABRA2 or partially blocked by silencing GABRA3.

CONCLUSION

This study provided the first evidence that the analgesic effects of NDSM are mediated primarily by GABRA2 and partially by GABRA3, and the inhibition of neuroinflammation also contributes to the analgesic effects of NDSM.

摘要

目的

去甲基青藤碱(N-Demethylsinomenine,NDSM)在临床前疼痛模型中显示出良好的镇痛效果。然而,NDSM如何发挥镇痛作用仍不清楚。

方法

我们在两种持续性疼痛模型中,使用疼痛诱发和疼痛抑制行为试验来检测NDSM的镇痛效果。然后,采用蛋白质免疫印迹法和免疫荧光染色法,研究NDSM对雄性 spared nerve injury(SNI)小鼠脊髓和脑组织中γ-氨基丁酸受体α2亚基(GABRA2)表达及炎症因子的影响。最后,通过病毒介导的基因敲低分别沉默γ-氨基丁酸受体(GABARs)的各个亚型(α1、α2、α3和α5),以探究GABARs亚型在NDSM对雄性SNI小鼠疼痛样行为影响中的作用。

结果

在疼痛诱发和疼痛抑制行为试验中,NDSM对慢性疼痛均显示出显著的镇痛效果。NDSM治疗显著逆转了SNI诱导的GABRA2下调以及TNF-α和IL-1β上调。沉默GABRA2可完全阻断NDSM的镇痛作用,而沉默GABRA3则部分阻断其镇痛作用。

结论

本研究首次证明,NDSM的镇痛作用主要由GABRA2介导,部分由GABRA3介导,并且抑制神经炎症也有助于NDSM的镇痛作用。

https://cdn.ncbi.nlm.nih.gov/pmc/blobs/f20c/11696256/73e6ee552006/CNS-31-e70197-g003.jpg

文献AI研究员

20分钟写一篇综述,助力文献阅读效率提升50倍。

立即体验

用中文搜PubMed

大模型驱动的PubMed中文搜索引擎

马上搜索

文档翻译

学术文献翻译模型,支持多种主流文档格式。

立即体验