Suppr超能文献

新型第二代H1受体阻滞剂与某些分子的比较;一项涉及密度泛函理论(DFT)、分子对接、药物代谢动力学(ADMET)、生物靶点及活性的研究。

Comparison of new secondgeneration H1 receptor blockers with some molecules; a study involving DFT, molecular docking, ADMET, biological target and activity.

作者信息

Unsal Velid, Oner Erkan, Yıldız Reşit, Mert Başak Doğru

机构信息

Department of Nutrition and Dietetics, Faculty of Health Sciences, Mardin Artuklu University, 47100, Mardin, Türkiye.

Department of Biochemistry, Faculty of Pharmacy, Adıyaman University, 02000, Adıyaman, Türkiye.

出版信息

BMC Chem. 2025 Jan 4;19(1):4. doi: 10.1186/s13065-024-01371-4.

Abstract

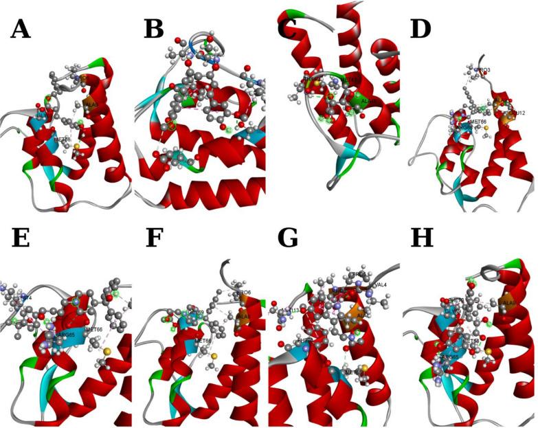
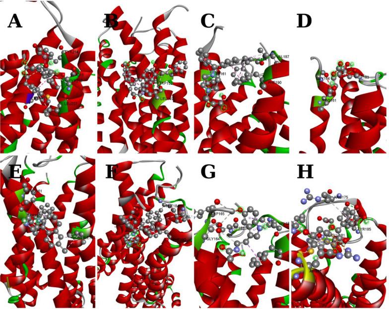
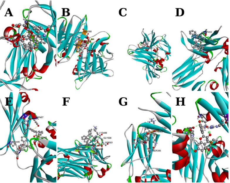
Although the antiallergic properties of compounds such as CAPE, Melatonin, Curcumin, and Vitamin C have been poorly discussed by experimental studies, the antiallergic properties of these famous molecules have never been discussed with calculations. The histamine-1 receptor (H1R) belongs to the family of rhodopsin-like G-protein-coupled receptors expressed in cells that mediate allergies and other pathophysiological diseases. In this study, pharmacological activities of FDA-approved second generation H1 antihistamines (Levocetirizine, desloratadine and fexofenadine) and molecules such as CAPE, Melatonin, Curcumin, Vitamin C, ADMET (Absorption, Distribution, Metabolism, Excretion, Toxicity) profiles, density functional theory (DFT), molecular docking, biological targets and activities were compared by calculating. Since drug development is an extremely risky, costly and time-consuming process, the data obtained in this study will facilitate and guide future studies. It will also enable researchers to focus on the most promising compounds, providing an effective design strategy. Their pharmacological activity was carried out using computer-based computational techniques including DFT, molecular docking, ADMET analysis, biological targeting, and activity methods. The best binding sites of Desloratadine, Levocetirizine, Fexofenadine, CAPE, Quercetin, Melatonin, curcumin, Vitamin C ligands to Desmoglein 1, Human Histamine H1 receptor, IgE and IL13 protons were determined by molecular docking method and binding energy and interaction states were analyzed. Fexofenadine and Quercetin ligand showed the most effective binding affinity. Melatonin had the best Caco-2 permeability PPB values of Quercetin, CAPE and Curcumin were at optimal levels. On the OATP1B1 and OATP1B3 of curcumin and CAPE, Quercetin was found to have strong inhibition effects on BCRP. Melatonin and CAPE were found to have the highest inhibition values on CYP1A2, while CAPE had the highest inhibition values on CYP2C19 and CYP2C9. Vitamin C and Quercetin were found to be safer in terms of cardiac toxicity and mutagenic risks, while Desloratadine and Levocetirizine carried high risks of neurotoxicity and hematotoxicity, while CAPE was noted for its high enzyme inhibitory activities and low toxicity profiles, while the hERG blockade, DILI, and cytotoxicity values of other compounds pointed to various safety concerns. This study demonstrated the potential of machine learning methods in understanding and discovering H1 receptor blockers. The results obtained provide important clues in the development of important strategies in the clinical use of H1 receptor blockers. In the light of these data, CAPE and Quercetin are remarkable molecules.

摘要

尽管诸如咖啡酸苯乙酯(CAPE)、褪黑素、姜黄素和维生素C等化合物的抗过敏特性在实验研究中鲜有讨论,但这些著名分子的抗过敏特性从未通过计算进行探讨。组胺-1受体(H1R)属于视紫红质样G蛋白偶联受体家族,在介导过敏和其他病理生理疾病的细胞中表达。在本研究中,通过计算比较了美国食品药品监督管理局(FDA)批准的第二代H1抗组胺药(左西替利嗪、地氯雷他定和非索非那定)以及CAPE、褪黑素、姜黄素、维生素C等分子的药理活性、药物代谢动力学(吸收、分布、代谢、排泄、毒性)特征、密度泛函理论(DFT)、分子对接、生物学靶点和活性。由于药物开发是一个极具风险、成本高昂且耗时的过程,本研究获得的数据将为未来的研究提供便利和指导。它还将使研究人员能够专注于最有前景的化合物,提供有效的设计策略。它们的药理活性是使用基于计算机的计算技术进行的,包括DFT、分子对接、药物代谢动力学分析、生物学靶向和活性方法。通过分子对接方法确定了地氯雷他定、左西替利嗪、非索非那定、CAPE、槲皮素、褪黑素、姜黄素、维生素C配体与桥粒芯糖蛋白1、人组胺H1受体、免疫球蛋白E(IgE)和白细胞介素13(IL13)质子的最佳结合位点,并分析了结合能和相互作用状态。非索非那定和槲皮素配体表现出最有效的结合亲和力。褪黑素具有最佳的Caco-2渗透性,槲皮素、CAPE和姜黄素的血浆蛋白结合率(PPB)值处于最佳水平。在姜黄素和CAPE的有机阴离子转运多肽1B1(OATP1B1)和有机阴离子转运多肽1B3(OATP1B3)上,发现槲皮素对乳腺癌耐药蛋白(BCRP)有强烈抑制作用。褪黑素和CAPE对细胞色素P450 1A2(CYP1A2)具有最高抑制值,而CAPE对细胞色素P450 2C19(CYP2C19)和细胞色素P450 2C9(CYP2C9)具有最高抑制值。就心脏毒性和致突变风险而言,维生素C和槲皮素更安全,而地氯雷他定和左西替利嗪具有较高的神经毒性和血液毒性风险,而CAPE以其高酶抑制活性和低毒性特征而闻名,而其他化合物的人醚-à-去极化相关基因(hERG)阻断、药物性肝损伤(DILI)和细胞毒性值则表明存在各种安全问题。本研究证明了机器学习方法在理解和发现H1受体阻滞剂方面的潜力。获得的结果为H1受体阻滞剂临床应用中重要策略的开发提供了重要线索。根据这些数据,CAPE和槲皮素是值得关注的分子。

https://cdn.ncbi.nlm.nih.gov/pmc/blobs/5f59/11700471/0c5691b4e523/13065_2024_1371_Fig1_HTML.jpg

文献AI研究员

20分钟写一篇综述,助力文献阅读效率提升50倍。

立即体验

用中文搜PubMed

大模型驱动的PubMed中文搜索引擎

马上搜索

文档翻译

学术文献翻译模型,支持多种主流文档格式。

立即体验