Suppr超能文献

研究卵巢癌患者来源异种移植模型中的蛋白质基因组差异。

Investigating proteogenomic divergence in patient-derived xenograft models of ovarian cancer.

作者信息

Perez Jesenia M, Duda Jolene M, Ryu Joohyun, Shetty Mihir, Mehta Subina, Jagtap Pratik D, Nelson Andrew C, Winterhoff Boris, Griffin Timothy J, Starr Timothy K, Thomas Stefani N

机构信息

Microbiology, Immunology, and Cancer Biology Graduate Program, University of Minnesota School of Medicine, Minneapolis, MN, 55455, USA.

Biochemistry, Molecular Biology and Biophysics, University of Minnesota School of Medicine, Minneapolis, MN, 55455, USA.

出版信息

Sci Rep. 2025 Jan 4;15(1):813. doi: 10.1038/s41598-024-84874-3.

Abstract

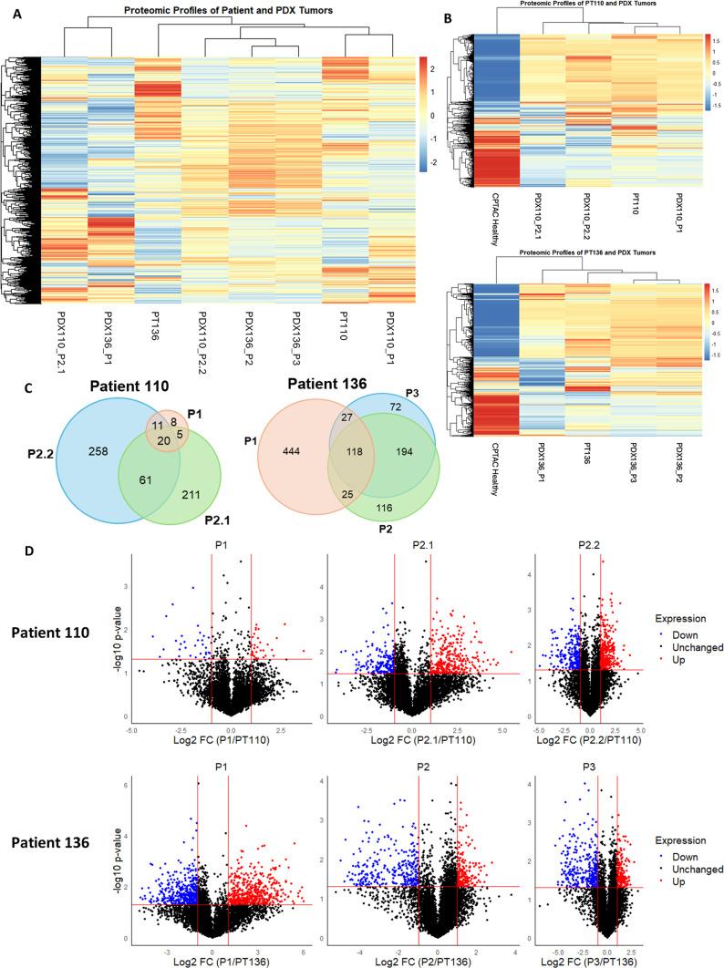
Within ovarian cancer research, patient-derived xenograft (PDX) models recapitulate histologic features and genomic aberrations found in original tumors. However, conflicting data from published studies have demonstrated significant transcriptional differences between PDXs and original tumors, challenging the fidelity of these models. We employed a quantitative mass spectrometry-based proteomic approach coupled with generation of patient-specific databases using RNA-seq data to investigate the proteogenomic landscape of serially-passaged PDX models established from two patients with distinct subtypes of ovarian cancer. We demonstrate that the utilization of patient-specific databases guided by transcriptional profiles increases the depth of human protein identification in PDX models. Our data show that human proteomes of serially passaged PDXs differ significantly from their patient-derived tumor of origin. Analysis of differentially abundant proteins revealed enrichment of distinct biological pathways with major downregulated processes including extracellular matrix organization and the immune system. Finally, we investigated the relative abundances of ovarian cancer-related proteins identified from the Cancer Gene Census across serially passaged PDXs, and found their protein levels to be unstable across PDX models. Our findings highlight features of distinct and dynamic proteomes of serially-passaged PDX models of ovarian cancer.

摘要

在卵巢癌研究中,患者来源的异种移植(PDX)模型重现了原发肿瘤中的组织学特征和基因组畸变。然而,已发表研究中的矛盾数据表明,PDX与原发肿瘤之间存在显著的转录差异,这对这些模型的保真度提出了挑战。我们采用了基于定量质谱的蛋白质组学方法,并结合使用RNA测序数据生成患者特异性数据库,以研究从两名患有不同亚型卵巢癌的患者建立的连续传代PDX模型的蛋白质基因组图谱。我们证明,由转录谱指导的患者特异性数据库的使用增加了PDX模型中人类蛋白质鉴定的深度。我们的数据表明,连续传代的PDX的人类蛋白质组与其患者来源的原发肿瘤有显著差异。对差异丰富蛋白质的分析揭示了不同生物途径的富集,主要下调的过程包括细胞外基质组织和免疫系统。最后,我们研究了从癌症基因普查中鉴定出的卵巢癌相关蛋白质在连续传代的PDX中的相对丰度,发现它们的蛋白质水平在不同的PDX模型中不稳定。我们的研究结果突出了卵巢癌连续传代PDX模型独特而动态的蛋白质组特征。

https://cdn.ncbi.nlm.nih.gov/pmc/blobs/60d3/11700199/454b84168536/41598_2024_84874_Fig1_HTML.jpg

文献AI研究员

20分钟写一篇综述,助力文献阅读效率提升50倍。

立即体验

用中文搜PubMed

大模型驱动的PubMed中文搜索引擎

马上搜索

文档翻译

学术文献翻译模型,支持多种主流文档格式。

立即体验