Suppr超能文献

负载骨髓间充质干细胞来源凋亡小泡的纤维支架通过诱导巨噬细胞极化促进伤口愈合。

Fibrous scaffolds loaded with BMSC-derived apoptotic vesicles promote wound healing by inducing macrophage polarization.

作者信息

Su Xudong, Yang Jianye, Xu Zhenghao, Wei Li, Yang Shuhao, Li Feilong, Sun Min, Hu Yingkun, He Wenge, Zhao Chen, Chen Li, Yuan Yonghua, Qin Leilei, Hu Ning

机构信息

Department of Orthopedics, The First Affiliated Hospital of Chongqing Medical University, Chongqing 400016, China.

Laboratory of Orthopedics, Chongqing Medical University, Chongqing 400016, China.

出版信息

Genes Dis. 2024 Aug 9;12(2):101388. doi: 10.1016/j.gendis.2024.101388. eCollection 2025 Mar.

Abstract

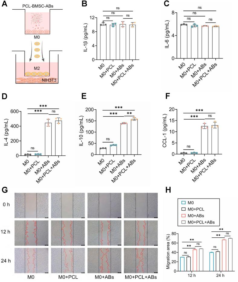
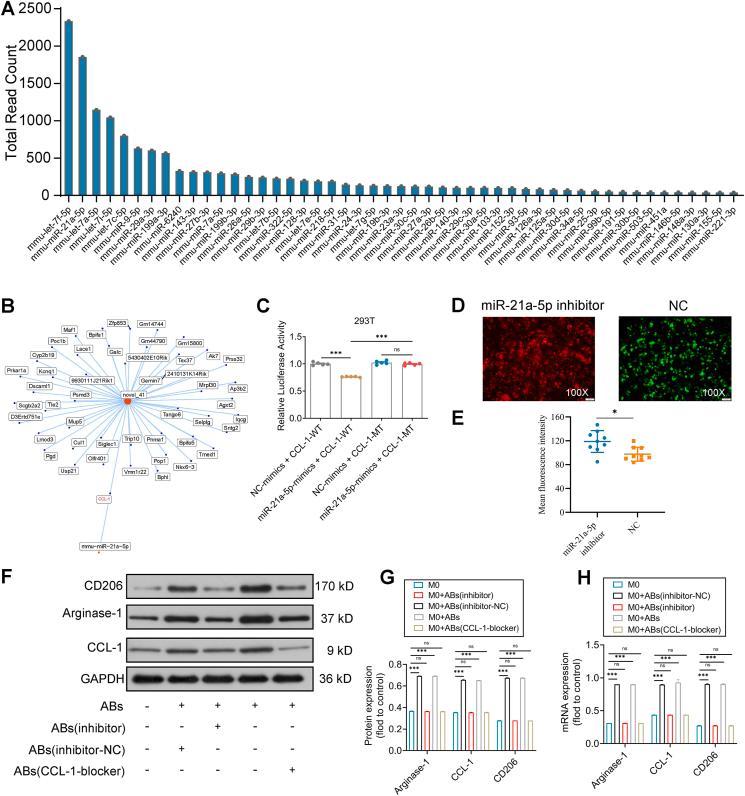
Macrophages play a key role in wound healing. Dysfunction of their M0 polarization to M2 leads to disorders of the wound immune microenvironment and chronic inflammation, which affects wound healing. Regulating the polarization of M0 macrophages to M2 macrophages is an effective strategy for treating wound healing. Mesenchymal stem cells (MSCs) deliver endogenous regulatory factors via paracrine extracellular vesicles, which may play a key role in wound healing, and previous studies have shown that apoptotic bodies (ABs) are closely associated with inflammation regression and macrophage polarization. However, the specific regulatory mechanisms involved in ABs remain unknown. In the present study, we designed an MSC-AB (MSC-derived AB)-loaded polycaprolactone (PCL) scaffold, evaluated the macrophage phenotype and skin wound inflammation and , and explored the ability of MSC-AB-loaded PCL scaffolds to promote wound healing. Our data suggest that the PCL scaffold regulates the expression of the CCL-1 gene by targeting the delivery of mmu-miR-21a-5p by local sustained-release MSC-ABs, and drives M0 macrophages to program M2 macrophages to regulate inflammation and angiogenesis, thereby synergistically promoting wound healing. This study provides a promising therapeutic strategy and experimental basis for treating various diseases associated with imbalances in proinflammatory and anti-inflammatory immune responses.

摘要

巨噬细胞在伤口愈合中起关键作用。其从M0向M2极化功能障碍会导致伤口免疫微环境紊乱和慢性炎症,进而影响伤口愈合。调节M0巨噬细胞向M2巨噬细胞极化是治疗伤口愈合的有效策略。间充质干细胞(MSCs)通过旁分泌细胞外囊泡传递内源性调节因子,这可能在伤口愈合中起关键作用,且先前研究表明凋亡小体(ABs)与炎症消退和巨噬细胞极化密切相关。然而,ABs所涉及的具体调节机制仍不清楚。在本研究中,我们设计了一种负载MSC-AB(源自MSCs的AB)的聚己内酯(PCL)支架,评估了巨噬细胞表型和皮肤伤口炎症,并探究了负载MSC-AB的PCL支架促进伤口愈合的能力。我们的数据表明,PCL支架通过局部持续释放MSC-ABs靶向递送mmu-miR-21a-5p来调节CCL-1基因的表达,并驱动M0巨噬细胞编程为M2巨噬细胞以调节炎症和血管生成,从而协同促进伤口愈合。本研究为治疗与促炎和抗炎免疫反应失衡相关的各种疾病提供了一种有前景的治疗策略和实验依据。

https://cdn.ncbi.nlm.nih.gov/pmc/blobs/6411/11697094/b3f6b491087e/gr1.jpg

文献AI研究员

20分钟写一篇综述,助力文献阅读效率提升50倍。

立即体验

用中文搜PubMed

大模型驱动的PubMed中文搜索引擎

马上搜索

文档翻译

学术文献翻译模型,支持多种主流文档格式。

立即体验