Suppr超能文献

植物物种中功能基因的全基因组鉴定与进化分析

Genome-Wide Identification and Evolutionary Analysis of Functional Genes in Plant Species.

作者信息

Hong Zhengyuan, Zhu Linghong, Liu Chaolei, Wang Kejian, Rao Yuchun, Lu Hongwei

机构信息

College of Life Sciences, Zhejiang Normal University, Jinhua 321004, China.

State Key Laboratory of Rice Biology and Breeding, China National Rice Research Institute, Chinese Academy of Agricultural Sciences, Hangzhou 310006, China.

出版信息

Genes (Basel). 2024 Dec 17;15(12):1614. doi: 10.3390/genes15121614.

Abstract

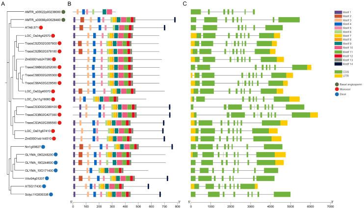
: BABY BOOM (BBM), a transcription factor from the APETALA2 (AP2) protein family, plays a critical role in somatic embryo induction and apomixis. has now been widely applied to induce apomixis or enhance plant transformation and regeneration efficiency through overexpression or ectopic expression. However, the structural and functional evolutionary history of genes in plants is still not well understood. : The protein sequences of 10 selected plant species were used to locate the branch of BBM-Like by key domain identification and phylogenetic tree construction. The identified genes were used for further conserved motif identification, gene structural analysis, miRNA binding site prediction, cis-acting element prediction, collinear analysis, protein-protein interaction network construction, three-dimensional structure modeling, molecular docking, and expression pattern analysis. : A total of 24 BBML proteins were identified from 10 representative plant species. Phylogenetic relationship analysis displayed that BBML proteins from eudicots and monocots were divided into two clusters, with monocots exhibiting a higher number of BBMLs. Gene duplication events indicated that whole genome/segmental duplication were the primary drivers of genes' evolution in the tested species, with purifying selection playing a key role during evolution processes. Comparative analysis of motif, domains, and gene structures revealed that most BBMLs were highly evolutionarily conserved. The expression patterns of genes revealed significant tissue specificity, particularly in the root and embryo. We also constructed protein-protein interaction networks and molecular docking models to identify functional pathways and key amino acid residues of BBML proteins. The functions of BBMLs may differ between monocots and eudicots, as suggested by the functional enrichment of interacting proteins. : Our research delved into the molecular mechanism, evolutionary relationships, functional differentiation, and expression patterns of genes across plants, laying the groundwork for further investigations into the molecular properties and biological roles of .

摘要

婴儿潮(BBM)是一种来自APETALA2(AP2)蛋白家族的转录因子,在体细胞胚胎诱导和无融合生殖中起关键作用。目前已通过过表达或异位表达广泛应用于诱导无融合生殖或提高植物转化和再生效率。然而,植物中BBM基因的结构和功能进化历史仍未得到很好的理解。:通过关键结构域鉴定和系统发育树构建,利用10个选定植物物种的蛋白质序列来定位类BBM的分支。鉴定出的BBM基因用于进一步的保守基序鉴定、基因结构分析、miRNA结合位点预测、顺式作用元件预测、共线性分析、蛋白质-蛋白质相互作用网络构建、三维结构建模、分子对接和表达模式分析。:从10个代表性植物物种中总共鉴定出24个BBML蛋白。系统发育关系分析表明,双子叶植物和单子叶植物的BBML蛋白分为两个簇,单子叶植物的BBML数量更多。基因复制事件表明,全基因组/片段重复是受试物种中BBM基因进化的主要驱动力,纯化选择在进化过程中起关键作用。基序、结构域和基因结构的比较分析表明,大多数BBML在进化上高度保守。BBM基因 的表达模式显示出显著的组织特异性,特别是在根和胚胎中。我们还构建了蛋白质-蛋白质相互作用网络和分子对接模型,以确定BBML蛋白的功能途径和关键氨基酸残基。相互作用蛋白的功能富集表明,BBML在单子叶植物和双子叶植物中的功能可能不同。:我们的研究深入探讨了植物中BBM基因的分子机制、进化关系、功能分化和表达模式,为进一步研究BBM的分子特性和生物学作用奠定了基础。

https://cdn.ncbi.nlm.nih.gov/pmc/blobs/cedd/11675363/6536b518eacc/genes-15-01614-g001.jpg

文献AI研究员

20分钟写一篇综述,助力文献阅读效率提升50倍。

立即体验

用中文搜PubMed

大模型驱动的PubMed中文搜索引擎

马上搜索

文档翻译

学术文献翻译模型,支持多种主流文档格式。

立即体验