Suppr超能文献

使用基于胶原蛋白的薄膜、透明质酸、永生化细胞和大分子拥挤效应开发用于角膜缘上皮干细胞的仿生基质

Development of Biomimetic Substrates for Limbal Epithelial Stem Cells Using Collagen-Based Films, Hyaluronic Acid, Immortalized Cells, and Macromolecular Crowding.

作者信息

Gurdal Mehmet, Ercan Gulinnaz, Barut Selver Ozlem, Aberdam Daniel, Zeugolis Dimitrios I

机构信息

Department of Medical Biochemistry, Faculty of Medicine, Ege University, 35100 Izmir, Türkiye.

Regenerative, Modular & Developmental Engineering Laboratory (REMODEL) and Science Foundation Ireland (SFI) Centre for Research in Medical Devices (CÚRAM), Biomedical Sciences Building, University of Galway, H91 TK33 Galway, Ireland.

出版信息

Life (Basel). 2024 Nov 26;14(12):1552. doi: 10.3390/life14121552.

Abstract

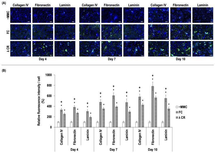
Despite the promising potential of cell-based therapies developed using tissue engineering techniques to treat a wide range of diseases, including limbal stem cell deficiency (LSCD), which leads to corneal blindness, their commercialization remains constrained. This is primarily attributable to the limited cell sources, the use of non-standardizable, unscalable, and unsustainable techniques, and the extended manufacturing processes required to produce transplantable tissue-like surrogates. Herein, we present the first demonstration of the potential of a novel approach combining collagen films (CF), hyaluronic acid (HA), human telomerase-immortalized limbal epithelial stem cells (T-LESCs), and macromolecular crowding (MMC) to develop innovative biomimetic substrates for limbal epithelial stem cells (LESCs). The initial step involved the fabrication and characterization of CF and CF enriched with HA (CF-HA). Subsequently, T-LESCs were seeded on CF, CF-HA, and tissue culture plastic (TCP). Thereafter, the effect of these matrices on basic cellular function and tissue-specific extracellular matrix (ECM) deposition with or without MMC was evaluated. The viability and metabolic activity of cells cultured on CF, CF-HA, and TCP were found to be similar, while CF-HA induced the highest ( < 0.05) cell proliferation. It is notable that CF and HA induced cell growth, whereas MMC increased ( < 0.05) the deposition of collagen IV, fibronectin, and laminin in the T-LESC culture. The data highlight the potential of, in particular, immortalized cells and MMC for the development of biomimetic cell culture substrates, which could be utilized in ocular surface reconstruction following further in vitro, in vivo, and clinical validation of the approach.

摘要

尽管利用组织工程技术开发的基于细胞的疗法在治疗多种疾病方面具有广阔前景,包括导致角膜盲的角膜缘干细胞缺陷(LSCD),但其商业化仍受到限制。这主要归因于细胞来源有限、使用不可标准化、不可扩展和不可持续的技术,以及生产可移植组织样替代物所需的冗长制造过程。在此,我们首次展示了一种新方法的潜力,该方法将胶原膜(CF)、透明质酸(HA)、人端粒酶永生化角膜缘上皮干细胞(T-LESC)和大分子拥挤(MMC)相结合,以开发用于角膜缘上皮干细胞(LESC)的创新仿生基质。第一步涉及CF和富含HA的CF(CF-HA)的制备和表征。随后,将T-LESC接种在CF、CF-HA和组织培养塑料(TCP)上。此后,评估了这些基质在有无MMC的情况下对基本细胞功能和组织特异性细胞外基质(ECM)沉积的影响。发现在CF、CF-HA和TCP上培养的细胞的活力和代谢活性相似,而CF-HA诱导的细胞增殖最高(<0.05)。值得注意的是,CF和HA诱导细胞生长,而MMC增加了(<0.05)T-LESC培养物中IV型胶原、纤连蛋白和层粘连蛋白的沉积。这些数据突出了尤其是永生化细胞和MMC在开发仿生细胞培养基质方面的潜力,在该方法经过进一步的体外、体内和临床验证后,可用于眼表重建。

https://cdn.ncbi.nlm.nih.gov/pmc/blobs/6e52/11678493/4f95540b110b/life-14-01552-g001.jpg

文献AI研究员

20分钟写一篇综述,助力文献阅读效率提升50倍。

立即体验

用中文搜PubMed

大模型驱动的PubMed中文搜索引擎

马上搜索

文档翻译

学术文献翻译模型,支持多种主流文档格式。

立即体验