Suppr超能文献

透明质酸在体外培养过程中支持角膜缘干细胞表型。

Hyaluronan supports the limbal stem cell phenotype during ex vivo culture.

机构信息

College of Optometry, University of Houston, Houston, TX, USA.

Department of Zoology, Deen Dayal Upadhyaya College, University of Delhi, New Delhi, India.

出版信息

Stem Cell Res Ther. 2022 Jul 30;13(1):384. doi: 10.1186/s13287-022-03084-8.

Abstract

BACKGROUND

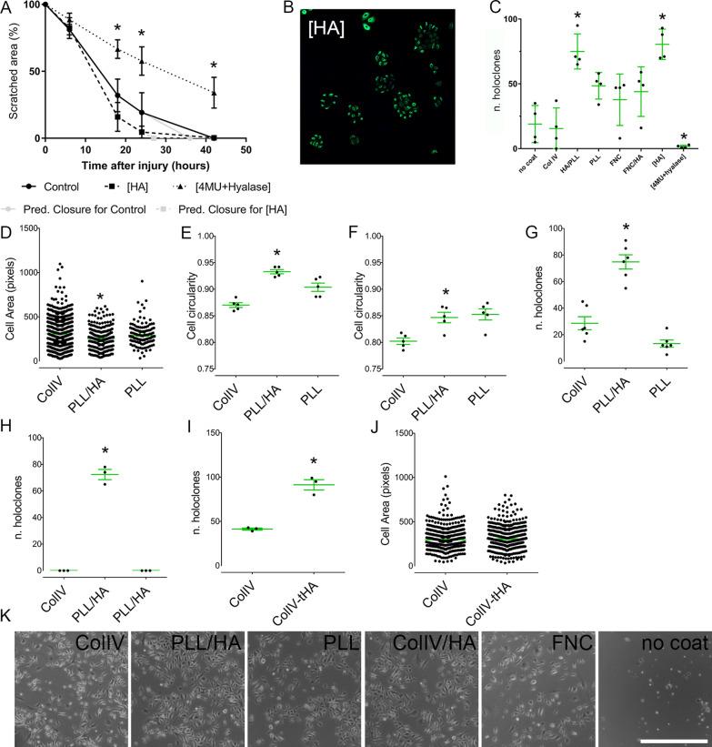
Hyaluronan (HA) has previously been identified as an integral component of the limbal stem cell niche in vivo. In this study, we investigated whether a similar HA matrix is also expressed in vitro providing a niche supporting limbal epithelial stem cells (LESCs) during ex vivo expansion. We also investigated whether providing exogenous HA in vitro is beneficial to LESCs during ex vivo expansion.

METHOD

Human LESCs (hLESCs) were isolated from donor corneas and a mouse corneal epithelial progenitor cell line (TKE2) was obtained. The HA matrix was identified surrounding LESCs in vitro using immunocytochemistry, flow cytometry and red blood exclusion assay. Thereafter, LESCs were maintained on HA coated dishes or in the presence of HA supplemented in the media, and viability, proliferation, cell size, colony formation capabilities and expression of putative stem cell markers were compared with cells maintained on commonly used coated dishes.

RESULTS

hLESCs and TKE2 cells express an HA-rich matrix in vitro, and this matrix is essential for maintaining LESCs. Further supplying exogenous HA, as a substrate and supplemented to the media, increases LESC proliferation, colony formation capabilities and the expression levels of putative limbal stem cell markers.

CONCLUSION

Our data show that both exogenous and endogenous HA help to maintain the LESC phenotype. Exogenous HA provides improved culture conditions for LESC during ex vivo expansion. Thus, HA forms a favorable microenvironment for LESCs during ex vivo expansion and, therefore, could be considered as an easy and cost-effective substrate and/or supplement for culturing LESCs in the clinic.

摘要

背景

透明质酸 (HA) 先前已被鉴定为体内角膜缘干细胞龛的组成部分。在这项研究中,我们研究了类似的 HA 基质是否也在体外表达,为体外扩增过程中角膜缘上皮干细胞 (LESCs) 的龛提供支持。我们还研究了在体外提供外源性 HA 是否有利于体外扩增过程中的 LESCs。

方法

从供体角膜中分离人 LESCs(hLESCs),并获得小鼠角膜上皮祖细胞系 (TKE2)。使用免疫细胞化学、流式细胞术和红细胞排斥试验鉴定体外 LESCs 周围的 HA 基质。此后,将 LESCs 维持在 HA 涂层培养皿上或在培养基中补充 HA 的情况下,与维持在常用涂层培养皿上的细胞相比,比较细胞活力、增殖、细胞大小、集落形成能力和假定干细胞标志物的表达。

结果

hLESCs 和 TKE2 细胞在体外表达富含 HA 的基质,该基质对于维持 LESCs 至关重要。进一步提供外源性 HA,作为基质并补充到培养基中,可增加 LESC 的增殖、集落形成能力和假定的角膜缘干细胞标志物的表达水平。

结论

我们的数据表明,外源性和内源性 HA 都有助于维持 LESC 表型。外源性 HA 为体外扩增过程中的 LESC 提供了更好的培养条件。因此,HA 在体外扩增过程中为 LESCs 形成了有利的微环境,因此可以被认为是临床培养 LESCs 的一种简单且具有成本效益的基质和/或补充物。

https://cdn.ncbi.nlm.nih.gov/pmc/blobs/987b/9338506/3561ed386e7d/13287_2022_3084_Fig1_HTML.jpg

文献AI研究员

20分钟写一篇综述,助力文献阅读效率提升50倍。

立即体验

用中文搜PubMed

大模型驱动的PubMed中文搜索引擎

马上搜索

文档翻译

学术文献翻译模型,支持多种主流文档格式。

立即体验