Suppr超能文献

转录组分析揭示陆地棉抗倒伏的关键途径和基因。

Transcriptome Analysis Reveals Key Pathways and Genes Involved in Lodging Resistance of Upland Cotton.

作者信息

Wang Yuan, Feng Ao, Zhao Caiwang, Ma Xiaomei, Zhang Xinyu, Li Yanjun, Sun Jie

机构信息

The Key Laboratory of Oasis Eco-Agriculture, Agriculture College, Shihezi University, Shihezi 832003, China.

Cotton Research Institute, Xinjiang Academy of Agricultural and Reclamation Science, Shihezi 832000, China.

出版信息

Plants (Basel). 2024 Dec 13;13(24):3493. doi: 10.3390/plants13243493.

Abstract

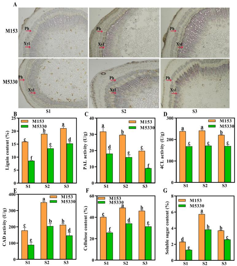
Lodging resistance is one of the most important traits of machine-picked cotton. Lodging directly affects the cotton yield, quality and mechanical harvesting effect. However, there are only a few reports on the lodging resistance of cotton. In this study, the morphological and physiological characteristics and transcriptome of two upland cotton varieties with different lodging resistance were compared. The results showed that the stem strength; the contents of lignin, soluble sugar and cellulose; and the activities of several lignin biosynthesis-related enzymes of the lodging-resistant variety M153 were significantly higher than those of the lodging-susceptible variety M5330. Transcriptomic analysis showed that the expression level of several genes related to lignin, cellulose, starch and sucrose synthesis, and photosynthesis were significantly up-regulated in the lodging-resistant variety M153, which was consistent with the content determination results of lignin, cellulose and soluble sugar. Silencing two lignin biosynthesis-related genes ( and ) in cotton via VIGS (Virus-Induced Gene Silencing) resulted in reduced lignin content and decreased lodging resistance in cotton. These results suggested that lignin, cellulose and soluble sugar contents were positively correlated with the lodging resistance of cotton, and lignin, cellulose and soluble sugar biosynthesis-related genes can be used as potential targets for improving the lodging resistance of cotton. These findings provide a theoretical basis for the cultivation of cotton varieties with strong lodging resistance in the future.

摘要

抗倒伏性是机采棉最重要的性状之一。倒伏直接影响棉花产量、品质及机械采收效果。然而,关于棉花抗倒伏性的报道较少。本研究比较了两个抗倒伏性不同的陆地棉品种的形态生理特征和转录组。结果表明,抗倒伏品种M153的茎强度、木质素、可溶性糖和纤维素含量以及几种木质素生物合成相关酶的活性均显著高于易倒伏品种M5330。转录组分析表明,抗倒伏品种M153中几个与木质素、纤维素、淀粉和蔗糖合成以及光合作用相关的基因表达水平显著上调,这与木质素、纤维素和可溶性糖的含量测定结果一致。通过病毒诱导基因沉默(VIGS)在棉花中沉默两个木质素生物合成相关基因( 和 )导致棉花木质素含量降低和抗倒伏性下降。这些结果表明,木质素、纤维素和可溶性糖含量与棉花抗倒伏性呈正相关,木质素、纤维素和可溶性糖生物合成相关基因可作为提高棉花抗倒伏性的潜在靶点。这些发现为今后培育抗倒伏性强的棉花品种提供了理论依据。

https://cdn.ncbi.nlm.nih.gov/pmc/blobs/590a/11728647/6b8d14ca28d7/plants-13-03493-g001.jpg

文献AI研究员

20分钟写一篇综述,助力文献阅读效率提升50倍。

立即体验

用中文搜PubMed

大模型驱动的PubMed中文搜索引擎

马上搜索

文档翻译

学术文献翻译模型,支持多种主流文档格式。

立即体验