Suppr超能文献

一种通过母体免疫预测预防婴儿呼吸道合胞病毒疾病的统计模型。

A Statistical Model to Predict Protection Against Infant Respiratory Syncytial Virus Disease Through Maternal Immunization.

作者信息

Cai Bing, Chen Yili, Agosti Yasmeen, Schmoele-Thoma Beate, Koury Kenneth, Jansen Kathrin U, Gruber William C, Dormitzer Philip R, Swanson Kena A

机构信息

Vaccine Research and Development, Pfizer Inc., Collegeville, PA 19426, USA.

Clinical Development and Operations, Pfizer Inc., Collegeville, PA 19426, USA.

出版信息

Vaccines (Basel). 2024 Nov 29;12(12):1351. doi: 10.3390/vaccines12121351.

Abstract

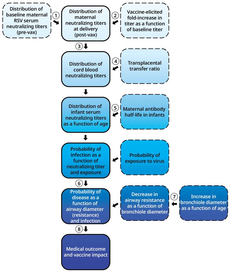
BACKGROUND/OBJECTIVES: Respiratory syncytial virus (RSV) is the leading cause of severe respiratory disease in infants worldwide. Maternal immunization to protect younger infants is supported by evidence that virus-neutralizing antibodies, which are efficiently transferred across the placenta from mother to fetus, are a primary immune mediator of protection. In maternal RSV vaccine studies, estimates of correlates of protection are elusive because many factors of maternal-fetal immunobiology and disease characteristics must be considered for the estimates.

METHODS

We developed statistical models that aims to predict vaccine efficacy (VE) in infants following maternal immunization by including quantifiable covariates of the antibody titer distribution of the mother (pre- and post-immunization), the transplacental transfer ratio of IgG antibodies, the rate of antibody decay, and RSV disease incidence rate, all of which are season- and time-dependent and vary by infant age.

RESULT

Our model shows that integrating the lower respiratory tract disease risk based on infant airway diameter and associated airway resistance is critical to appropriately model predicted infant VE. The VE predictions by our models, which preceded maternal RSV prefusion F vaccine efficacy trial primary readouts, closely align with the VE outcomes of these field studies.

CONCLUSION

Our models successfully predicted VE of the RSV maternal vaccines and have potential use in modeling the clinical trial out-comes of other respiratory disease vaccines where maternal antibodies play a role in the protection of newborns.

摘要

背景/目的:呼吸道合胞病毒(RSV)是全球范围内导致婴儿严重呼吸道疾病的主要原因。母体免疫以保护年幼婴儿得到了以下证据的支持:能有效从母亲经胎盘转移至胎儿的病毒中和抗体是主要的保护性免疫介质。在母体RSV疫苗研究中,保护相关性的评估难以捉摸,因为在进行评估时必须考虑母婴免疫生物学和疾病特征的诸多因素。

方法

我们开发了统计模型,旨在通过纳入母亲抗体滴度分布(免疫前和免疫后)、IgG抗体的经胎盘转移率、抗体衰减率以及RSV疾病发病率等可量化协变量来预测母体免疫后婴儿的疫苗效力(VE),所有这些因素均随季节和时间变化,且因婴儿年龄而异。

结果

我们的模型表明,基于婴儿气道直径和相关气道阻力整合下呼吸道疾病风险对于恰当模拟预测的婴儿VE至关重要。我们模型的VE预测在母体RSV预融合F疫苗效力试验主要结果公布之前,与这些现场研究的VE结果密切相符。

结论

我们的模型成功预测了RSV母体疫苗的VE,并且在模拟其他呼吸道疾病疫苗的临床试验结果方面具有潜在用途,在这些疫苗中母体抗体对新生儿起到保护作用。

https://cdn.ncbi.nlm.nih.gov/pmc/blobs/46ed/11679883/b532619dfecb/vaccines-12-01351-g001.jpg

文献AI研究员

20分钟写一篇综述,助力文献阅读效率提升50倍。

立即体验

用中文搜PubMed

大模型驱动的PubMed中文搜索引擎

马上搜索

文档翻译

学术文献翻译模型,支持多种主流文档格式。

立即体验