Suppr超能文献

BRCA2变异体的功能评估与临床分类

Functional evaluation and clinical classification of BRCA2 variants.

作者信息

Huang Huaizhi, Hu Chunling, Na Jie, Hart Steven N, Gnanaolivu Rohan David, Abozaid Mohamed, Rao Tara, Tecleab Yohannes A, Pesaran Tina, Lyra Paulo Cilas Morais, Karam Rachid, Yadav Siddhartha, Nathanson Katherine L, Domchek Susan M, de la Hoya Miguel, Robson Mark, Mehine Miika, Bandlamudi Chaitanya, Mandelker Diana, Monteiro Alvaro N A, Iversen Edwin S, Boddicker Nicholas, Chen Wenan, Richardson Marcy E, Couch Fergus J

机构信息

Department of Laboratory Medicine and Pathology, Mayo Clinic, Rochester, MN, USA.

Department of Molecular Pharmacology and Experimental Therapeutics, Mayo Clinic, Rochester, MN, USA.

出版信息

Nature. 2025 Feb;638(8050):528-537. doi: 10.1038/s41586-024-08388-8. Epub 2025 Jan 8.

Abstract

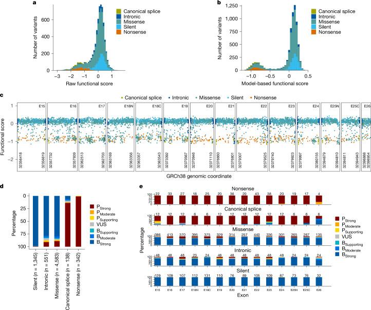
Germline BRCA2 loss-of function variants, which can be identified through clinical genetic testing, predispose to several cancers. However, variants of uncertain significance limit the clinical utility of test results. Thus, there is a need for functional characterization and clinical classification of all BRCA2 variants to facilitate the clinical management of individuals with these variants. Here we analysed all possible single-nucleotide variants from exons 15 to 26 that encode the BRCA2 DNA-binding domain hotspot for pathogenic missense variants. To enable this, we used saturation genome editing CRISPR-Cas9-based knock-in endogenous targeting of human haploid HAP1 cells. The assay was calibrated relative to nonsense and silent variants and was validated using pathogenic and benign standards from ClinVar and results from a homology-directed repair functional assay. Variants (6,959 out of 6,960 evaluated) were assigned to seven categories of pathogenicity based on a VarCall Bayesian model. Single-nucleotide variants that encode loss-of-function missense variants were associated with increased risks of breast cancer and ovarian cancer. The functional assay results were integrated into models from ClinGen, the American College of Medical Genetics and Genomics, and the Association for Molecular Pathology for clinical classification of BRCA2 variants. Using this approach, 91% were classified as pathogenic or likely pathogenic or as benign or likely benign. These classified variants can be used to improve clinical management of individuals with a BRCA2 variant.

摘要

种系BRCA2功能丧失变异可通过临床基因检测识别,会使人易患多种癌症。然而,意义不明确的变异限制了检测结果的临床应用。因此,需要对所有BRCA2变异进行功能表征和临床分类,以促进对携带这些变异个体的临床管理。在此,我们分析了编码BRCA2 DNA结合域热点的第15至26外显子的所有可能单核苷酸变异,这些热点区域易出现致病性错义变异。为此,我们使用基于CRISPR-Cas9的饱和基因组编辑对人单倍体HAP1细胞进行内源性敲入靶向。该检测相对于无义变异和沉默变异进行了校准,并使用ClinVar中的致病性和良性标准以及同源定向修复功能检测结果进行了验证。根据VarCall贝叶斯模型,将变异(6960个评估变异中的6959个)分为七类致病性。编码功能丧失错义变异的单核苷酸变异与乳腺癌和卵巢癌风险增加相关。功能检测结果被整合到ClinGen、美国医学遗传学与基因组学学会以及分子病理学协会的模型中,用于BRCA2变异的临床分类。采用这种方法,91%的变异被分类为致病性或可能致病性或良性或可能良性。这些分类变异可用于改善携带BRCA2变异个体的临床管理。

https://cdn.ncbi.nlm.nih.gov/pmc/blobs/a7d0/11821525/928c842bf52b/41586_2024_8388_Fig1_HTML.jpg

文献AI研究员

20分钟写一篇综述,助力文献阅读效率提升50倍。

立即体验

用中文搜PubMed

大模型驱动的PubMed中文搜索引擎

马上搜索

文档翻译

学术文献翻译模型,支持多种主流文档格式。

立即体验