Suppr超能文献

三酰甘油动员是线粒体应激恢复的基础。

Triacylglycerol mobilization underpins mitochondrial stress recovery.

作者信息

Baker Zakery N, Zhu Yunyun, Guerra Rachel M, Smith Andrew J, Arra Aline, Serrano Lia R, Overmyer Katherine A, Mukherji Shankar, Craig Elizabeth A, Coon Joshua J, Pagliarini David J

机构信息

Department of Cell Biology and Physiology, Washington University School of Medicine, St. Louis, MO, USA.

Department of Chemistry, University of Wisconsin-Madison, Madison, WI, USA.

出版信息

Nat Cell Biol. 2025 Feb;27(2):298-308. doi: 10.1038/s41556-024-01586-6. Epub 2025 Jan 8.

Abstract

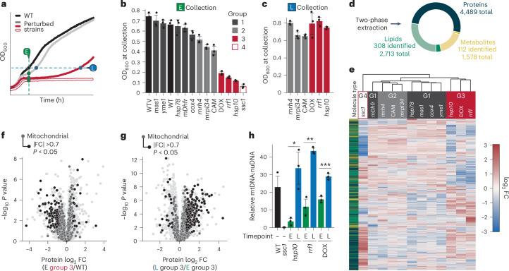
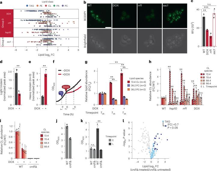
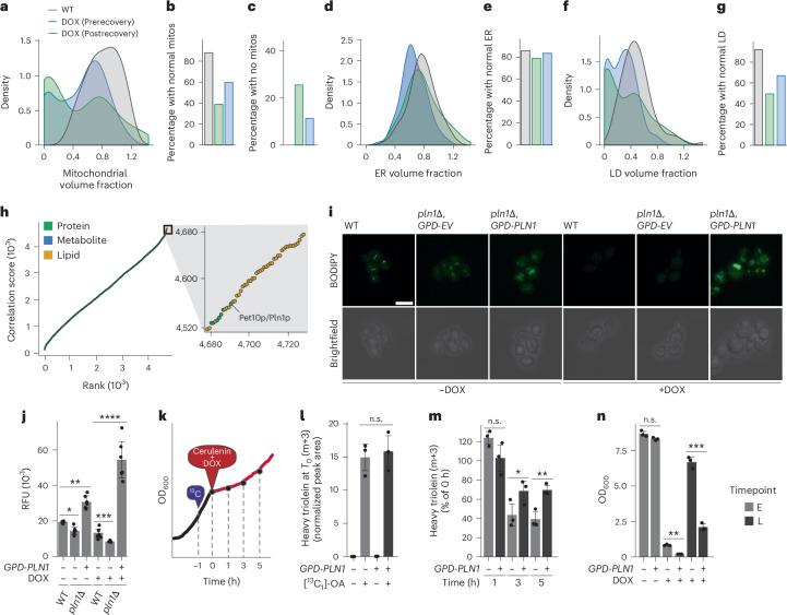
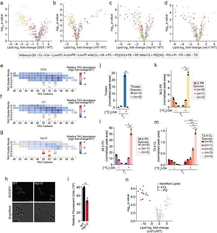
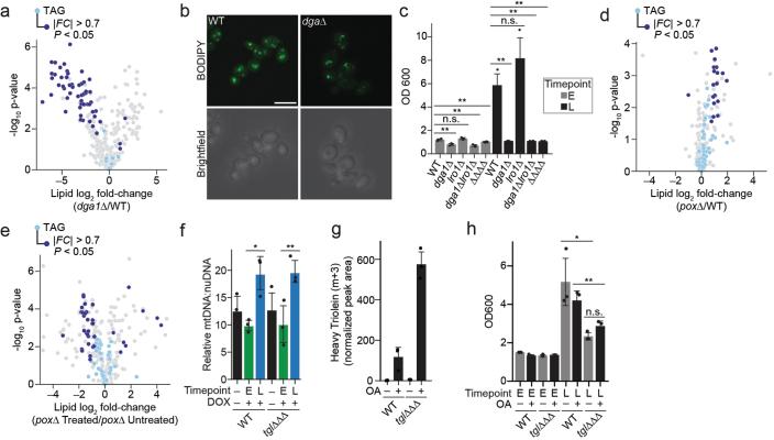
Mitochondria are central to myriad biochemical processes, and thus even their moderate impairment could have drastic cellular consequences if not rectified. Here, to explore cellular strategies for surmounting mitochondrial stress, we conducted a series of chemical and genetic perturbations to Saccharomyces cerevisiae and analysed the cellular responses using deep multiomic mass spectrometry profiling. We discovered that mobilization of lipid droplet triacylglycerol stores was necessary for strains to mount a successful recovery response. In particular, acyl chains from these stores were liberated by triacylglycerol lipases and used to fuel biosynthesis of the quintessential mitochondrial membrane lipid cardiolipin to support new mitochondrial biogenesis. We demonstrate that a comparable recovery pathway exists in mammalian cells, which fail to recover from doxycycline treatment when lacking the ATGL lipase. Collectively, our work reveals a key component of mitochondrial stress recovery and offers a rich resource for further exploration of the broad cellular responses to mitochondrial dysfunction.

摘要

线粒体对于众多生化过程至关重要,因此,即便其受到的损伤较为轻微,若不加以纠正,也可能对细胞产生严重后果。在此,为探索细胞应对线粒体应激的策略,我们对酿酒酵母进行了一系列化学和基因扰动,并使用深度多组学质谱分析来解析细胞反应。我们发现,动员脂滴中的三酰甘油储备对于菌株成功实现恢复反应是必要的。具体而言,这些储备中的酰基链由三酰甘油脂肪酶释放出来,用于为典型的线粒体膜脂心磷脂的生物合成提供燃料,以支持新的线粒体生物发生。我们证明,哺乳动物细胞中存在类似的恢复途径,缺乏ATGL脂肪酶的细胞在强力霉素处理后无法恢复。总体而言,我们的研究揭示了线粒体应激恢复的一个关键组成部分,并为进一步探索细胞对线粒体功能障碍的广泛反应提供了丰富资源。

https://cdn.ncbi.nlm.nih.gov/pmc/blobs/f95e/11821527/22114b378dfa/41556_2024_1586_Fig1_HTML.jpg

文献AI研究员

20分钟写一篇综述,助力文献阅读效率提升50倍。

立即体验

用中文搜PubMed

大模型驱动的PubMed中文搜索引擎

马上搜索

文档翻译

学术文献翻译模型,支持多种主流文档格式。

立即体验