Suppr超能文献

泛素特异性肽酶11基因敲低通过依赖于PTEN介导的AKT途径调节线粒体功能障碍和神经元损伤来减缓亨廷顿病的进展。

Ubiquitin specific peptidase 11 knockdown slows Huntington's disease progression via regulating mitochondrial dysfunction and neuronal damage depending on PTEN-mediated AKT pathway.

作者信息

Gao Bai, Jing Yuchen, Li Xi, Cong Shuyan

机构信息

Department of Neurology, Shengjing Hospital of China Medical University, Shenyang, China.

Department of Vascular Surgery, The First Hospital of China Medical University, Shenyang, China.

出版信息

Mol Med. 2025 Jan 8;31(1):7. doi: 10.1186/s10020-024-01061-w.

Abstract

BACKGROUND

Mitochondrial dysfunction and neuronal damage are major sign of cytopathology in Huntington's disease (HD), a neurodegenerative disease. Ubiquitin specific peptidase 11 (USP11) is a deubiquitinating enzyme involved in various physiological processes through regulating protein degradation. However, its specific role in HD is unclear.

METHODS

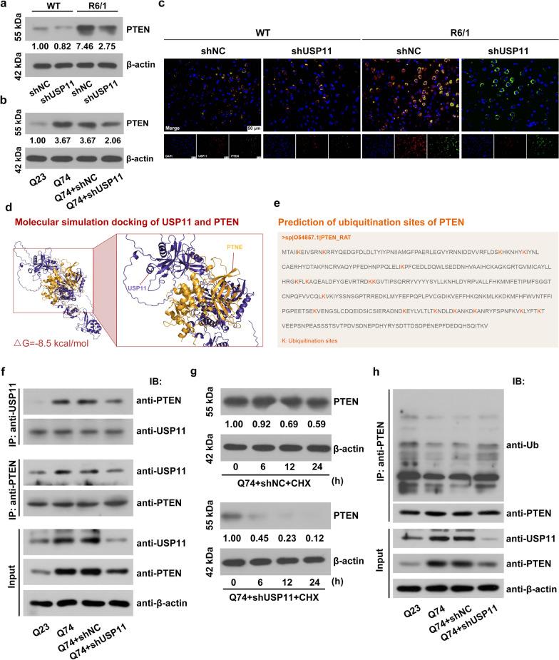
To interfere with USP11 expression, adeno-associated viruses 2 containing USP11-specific shRNA were injected into the bilateral striatum of 12-week-old R6/1 and WT mice. In vitro, the inducible PC12 cell model of HD was used in which the expression of an N-terminal truncation of huntingtin, with either wild type (Q23) or expanded polyglutamine (Q74) can be induced by the doxycycline. USP11 was knocked down to study its role in HD. The protein expression patterns in Q74 cells were quantified by label-free proteomics to further explore the target protein of USP11. Detecting the association between USP11 and Phosphatase and Tensin Homolog (PTEN) through Co-IP.

RESULTS

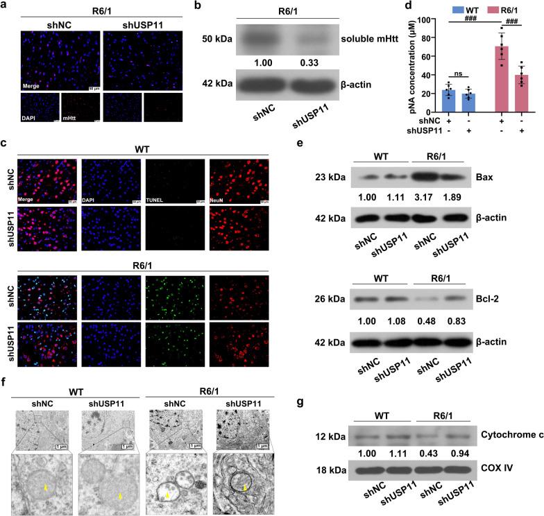
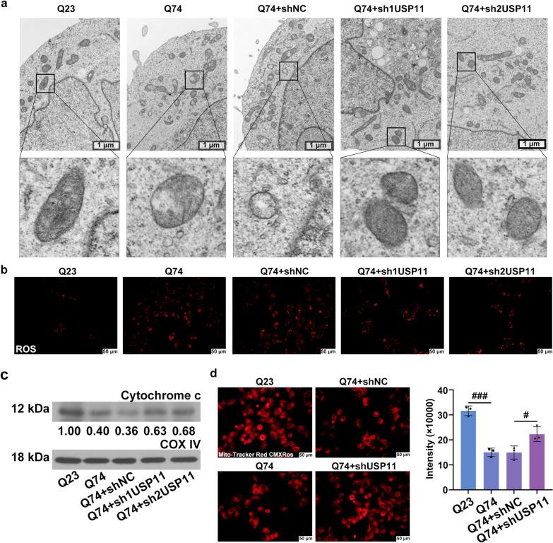
Herein, USP11 was found to be upregulated in the striatum of R6/1 mice (an HD model with gradual development of symptoms) in an age-dependent manner. The spontaneous HD was alleviated by silencing USP11, as evidenced by improved locomotor activity and spatial memory, attenuated striatal atrophy in R6/1 mice, reduced accumulation of mutant huntingtin protein, and restored mitochondrial function in vitro and in vivo. The results of label-free proteomics revealed a significant change in the protein expression profile. Through functional enrichment, we focused on PTEN, known as a negative regulator of the AKT pathway. We demonstrated that USP11 downregulation promoted ubiquitination modification of PTEN and activated the AKT pathway, and PTEN overexpression reversed the effects of USP11 knockdown.

CONCLUSIONS

Collectively, USP11 knockdown protects R6/1 mouse neurons from oxidative stress by alleviating mitochondrial dysfunction, thereby preventing the HD progression. This is achieved by inhibiting PTEN expression, which in turn activates the AKT pathway. This study suggests that USP11-PTEN-AKT signaling pathway may be a new attractive therapeutic target for HD.

摘要

背景

线粒体功能障碍和神经元损伤是神经退行性疾病亨廷顿病(HD)细胞病理学的主要标志。泛素特异性肽酶11(USP11)是一种去泛素化酶,通过调节蛋白质降解参与各种生理过程。然而,其在HD中的具体作用尚不清楚。

方法

为干扰USP11表达,将携带USP11特异性shRNA的2型腺相关病毒注射到12周龄R6/1小鼠和野生型(WT)小鼠的双侧纹状体中。在体外,使用HD诱导型PC12细胞模型,其中野生型(Q23)或扩展多聚谷氨酰胺(Q74)的亨廷顿蛋白N端截短体的表达可由强力霉素诱导。敲低USP11以研究其在HD中的作用。通过无标记蛋白质组学对Q74细胞中的蛋白质表达模式进行定量,以进一步探索USP11的靶蛋白。通过免疫共沉淀检测USP11与磷酸酶及张力蛋白同源物(PTEN)之间的关联。

结果

在此,发现USP11在R6/1小鼠(一种症状逐渐发展的HD模型)的纹状体中以年龄依赖性方式上调。沉默USP11可减轻自发性HD,表现为运动活性和空间记忆改善、R6/1小鼠纹状体萎缩减轻、突变亨廷顿蛋白积累减少以及体内外线粒体功能恢复。无标记蛋白质组学结果显示蛋白质表达谱有显著变化。通过功能富集,我们聚焦于PTEN,它是AKT通路的负调节因子。我们证明,USP11下调促进PTEN的泛素化修饰并激活AKT通路,PTEN过表达可逆转USP11敲低的作用。

结论

总体而言,敲低USP11可通过减轻线粒体功能障碍保护R6/1小鼠神经元免受氧化应激,从而防止HD进展。这是通过抑制PTEN表达实现的,PTEN表达抑制进而激活AKT通路。本研究表明,USP11-PTEN-AKT信号通路可能是HD一个新的有吸引力的治疗靶点。

https://cdn.ncbi.nlm.nih.gov/pmc/blobs/c353/11715466/911efd0ecaa1/10020_2024_1061_Fig1_HTML.jpg

文献AI研究员

20分钟写一篇综述,助力文献阅读效率提升50倍。

立即体验

用中文搜PubMed

大模型驱动的PubMed中文搜索引擎

马上搜索

文档翻译

学术文献翻译模型,支持多种主流文档格式。

立即体验