Suppr超能文献

泛素特异性蛋白酶11(USP11)调控沉默调节蛋白3(SIRT3)/活性氧(ROS)在急性髓系白血病耐药中的机制

Mechanism of USP11 regulated SIRT3/ROS in drug resistance of acute myeloid leukemia.

作者信息

Zhu Pinwei, Li Hang, Ge JinLi, Zhou Zhencang, Chen Dengke, Li Qiang

机构信息

Hematology department, The First People's Hospital of Zunyi(The Third Affiliated Hospital of Zunyi Medical University), No. 98 Fenghuang North Road, Huichuan District, Zunyi, 563000, Guizhou, China.

出版信息

Clin Exp Med. 2025 Jul 30;25(1):267. doi: 10.1007/s10238-025-01814-9.

Abstract

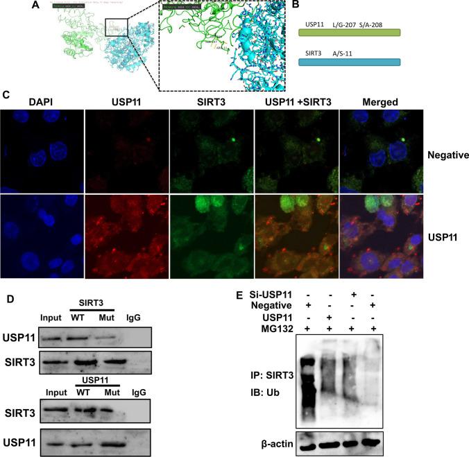
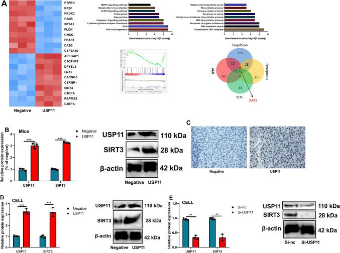
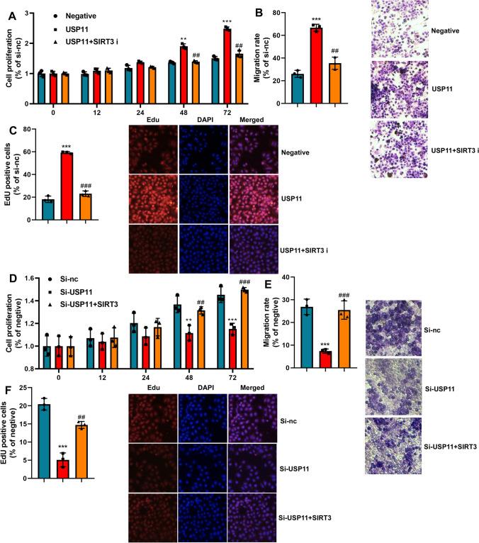
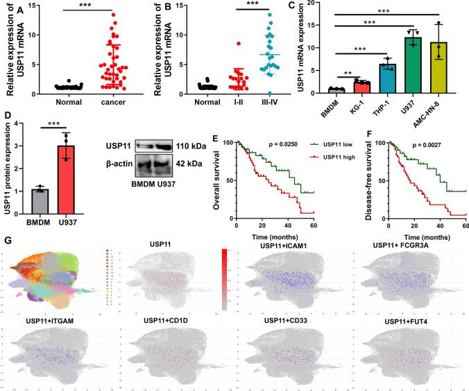
Acute myeloid leukemia (AML) represents a highly heterogeneous group of hematological malignancies. This study aims to elucidate the protective role of USP11 in mediating drug resistance in AML. We observed elevated USP11 mRNA expression levels in AML patients. Notably, patients with high USP11 expression exhibited a lower overall survival rate compared to those with low USP11 expression. Single-cell analysis further revealed predominant expression of the USP11 gene in myeloid-derived suppressor cells within AML patients. Functionally, USP11 promoted cell growth and migration and enhanced chemotherapy-induced EdU incorporation in AML cells. Conversely, siUSP11 suppressed these effects, inhibiting cell growth and migration, as well as chemotherapy-induced EdU incorporation. In a mouse model, USP11 decreases the AML cells' sensitivity to chemotherapy in mice model by chemotherapy. Mechanistically, USP11 upregulated SIRT3 expression and enhanced reactive oxygen species (ROS) production in AML cells under chemotherapy. The proliferative effects of USP11 were attenuated by a SIRT3 inhibitor, confirming SIRT3 dependency. Additionally, methyltransferase-like 3 (METTL3) was found to enhance USP11 stability through N6-methyladenosine (m6A) RNA modification. Collectively, USP11 promotes chemotherapy resistance in AML cells via a SIRT3/ROS-dependent pathway, playing a pivotal role in treatment-induced drug resistance and emerging as a novel therapeutic target for AML.

摘要

急性髓系白血病(AML)是一组高度异质性的血液系统恶性肿瘤。本研究旨在阐明USP11在介导AML耐药中的保护作用。我们观察到AML患者中USP11 mRNA表达水平升高。值得注意的是,与低USP11表达的患者相比,高USP11表达的患者总生存率较低。单细胞分析进一步揭示了USP11基因在AML患者髓系来源的抑制细胞中主要表达。在功能上,USP11促进细胞生长和迁移,并增强化疗诱导的AML细胞EdU掺入。相反,siUSP11抑制了这些作用,抑制了细胞生长和迁移以及化疗诱导的EdU掺入。在小鼠模型中,USP11通过化疗降低了AML细胞对化疗的敏感性。机制上,USP11上调SIRT3表达并增强化疗条件下AML细胞中的活性氧(ROS)生成。USP11的增殖作用被SIRT3抑制剂减弱,证实了对SIRT3的依赖性。此外,发现甲基转移酶样3(METTL3)通过N6-甲基腺苷(m6A)RNA修饰增强USP11稳定性。总体而言,USP11通过SIRT3/ROS依赖性途径促进AML细胞的化疗耐药,在治疗诱导的耐药中起关键作用,并成为AML的一个新的治疗靶点。

https://cdn.ncbi.nlm.nih.gov/pmc/blobs/8bad/12310856/c219d8224e1b/10238_2025_1814_Fig1_HTML.jpg

文献AI研究员

20分钟写一篇综述,助力文献阅读效率提升50倍。

立即体验

用中文搜PubMed

大模型驱动的PubMed中文搜索引擎

马上搜索

文档翻译

学术文献翻译模型,支持多种主流文档格式。

立即体验