Suppr超能文献

一项综合分析揭示了与人工甜味剂相关的癌症风险。

An integrative analysis reveals cancer risk associated with artificial sweeteners.

作者信息

Xie Jumin, Zhu Ying, Yang Zixuan, Yu Zhang, Yang Mingzhi, Wang Qingzhi

机构信息

Hubei Key Laboratory of Renal Disease Occurrence and Intervention, Medical School, Hubei Polytechnic University, Guilin North Road No 16, Huangshi, 435003, Hubei, People's Republic of China.

Medical College of YiChun University, Xuefu Road No 576, Yichun, 336000, Jiangxi, People's Republic of China.

出版信息

J Transl Med. 2025 Jan 8;23(1):32. doi: 10.1186/s12967-024-06047-0.

Abstract

BACKGROUND

Artificial sweeteners (AS) have been widely utilized in the food, beverage, and pharmaceutical industries for decades. While numerous publications have suggested a potential link between AS and diseases, particularly cancer, controversy still surrounds this issue. This study aims to investigate the association between AS consumption and cancer risk.

METHODS

Targets associated with commonly used AS were screened and validated using databases such as CTD, STITCH, Super-PRED, Swiss Target Prediction, SEA, PharmMapper, and GalaxySagittarius. Cancer-related targets were sourced from GeneCards, OMIM, and TTD databases. AS-cancer targets were identified through the intersection of these datasets. A network visualization ('AS-targets-cancer') was constructed using Cytoscape 3.9.0. Protein-protein interaction analysis was conducted using the STRING database to identify significant AS-cancer targets. GO and KEGG enrichment analyses were performed using the DAVID database. Core targets were identified from significant targets and genes involved in the 'Pathways in cancer' (map05200). Molecular docking and dynamics simulations were employed to verify interactions between AS and target proteins. Pan-cancer and univariate Cox regression analyses of core targets across 33 cancer types were conducted using GEPIA 2 and SangerBox, respectively. Gene chip datasets (GSE53757 for KIRC, GSE21354 for LGG, GSE42568 for BRCA, and GSE46602 for PRAD) were retrieved from the GEO database, while transcriptome and overall survival data were obtained from TCGA. Data normalization and identification of differentially expressed genes (DEGs) were performed on these datasets using R (version 4.3.2). Gene Set Enrichment Analysis (GSEA) was employed to identify critical pathways in the gene expression profiles between normal and cancer groups. A cancer risk prognostic model was constructed for key targets to further elucidate their significance in cancer initiation and progression. Finally, the HPA database was utilized to investigate variations in the expression of key AS-cancer target proteins across KIRC, LGG, BRCA, PRAD, and normal tissues.

RESULTS

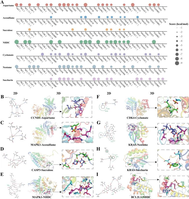
Seven commonly used AS (Aspartame, Acesulfame, Sucralose, NHDC, Cyclamate, Neotame, and Saccharin) were selected for study. A total of 368 AS-cancer intersection targets were identified, with 48 notable AS-cancer targets, including TP53, EGFR, SRC, PIK3R1, and EP300, retrieved. GO biological process analysis indicated that these targets are involved in the regulation of apoptosis, gene expression, and cell proliferation. Thirty-five core targets were identified from the intersection of the 48 significant AS-cancer targets and genes in the 'Pathways in cancer' (map05200). KEGG enrichment analysis of these core targets revealed associations with several cancer types and the PI3K-Akt signaling pathway. Molecular docking and dynamics simulations confirmed interactions between AS and these core targets. HSP90AA1 was found to be highly expressed across the 33 cancer types, while EGF showed the opposite trend. Univariate Cox regression analysis demonstrated strong associations of core targets with KIRC, LGG, BRCA, and PRAD. DEGs of AS-cancer core targets across these four cancers were analyzed. GSEA revealed upregulated and downregulated pathways enriched in KIRC, LGG, BRCA, and PRAD. Cancer risk prognostic models were constructed to elucidate the significant roles of key targets in cancer initiation and progression. Finally, the HPA database confirmed the crucial function of these targets in KIRC, LGG, BRCA, and PRAD.

CONCLUSION

This study integrated data mining, machine learning, network toxicology, molecular docking, molecular dynamics simulations, and clinical sample analysis to demonstrate that AS increases the risk of kidney cancer, low-grade glioma, breast cancer, and prostate cancer through multiple targets and signaling pathways. This paper provides a valuable reference for the safety assessment and cancer risk evaluation of food additives. It urges food safety regulatory agencies to strengthen oversight and encourages the public to reduce consumption of foods and beverages containing artificial sweeteners and other additives.

摘要

背景

几十年来,人工甜味剂(AS)已在食品、饮料和制药行业中广泛使用。虽然众多出版物表明AS与疾病,尤其是癌症之间可能存在联系,但这个问题仍然存在争议。本研究旨在调查AS消费与癌症风险之间的关联。

方法

使用CTD、STITCH、Super-PRED、瑞士靶点预测、SEA、PharmMapper和GalaxySagittarius等数据库筛选和验证与常用AS相关的靶点。癌症相关靶点来自GeneCards、OMIM和TTD数据库。通过这些数据集的交集确定AS-癌症靶点。使用Cytoscape 3.9.0构建网络可视化图(“AS-靶点-癌症”)。使用STRING数据库进行蛋白质-蛋白质相互作用分析,以识别重要的AS-癌症靶点。使用DAVID数据库进行GO和KEGG富集分析。从重要靶点和参与“癌症通路”(map05200)的基因中确定核心靶点。采用分子对接和动力学模拟来验证AS与靶蛋白之间的相互作用。分别使用GEPIA 2和SangerBox对33种癌症类型的核心靶点进行泛癌分析和单变量Cox回归分析。从GEO数据库中检索基因芯片数据集(肾透明细胞癌用GSE53757,低级别胶质瘤用GSE21354,乳腺癌用GSE42568,前列腺癌用GSE46602),而转录组和总生存数据则从TCGA获得。使用R(版本4.3.2)对这些数据集进行数据归一化和差异表达基因(DEG)的鉴定。采用基因集富集分析(GSEA)来识别正常组和癌症组之间基因表达谱中的关键通路。构建癌症风险预后模型以进一步阐明关键靶点在癌症发生和发展中的重要性。最后,利用人类蛋白质图谱(HPA)数据库研究关键AS-癌症靶蛋白在肾透明细胞癌、低级别胶质瘤、乳腺癌、前列腺癌和正常组织中的表达差异。

结果

选择了七种常用的AS(阿斯巴甜、乙酰磺胺酸钾、三氯蔗糖、异麦芽酮糖醇、甜蜜素、纽甜和糖精)进行研究。共鉴定出368个AS-癌症交集靶点,其中检索到48个显著的AS-癌症靶点,包括TP53、表皮生长因子受体(EGFR)、原癌基因酪氨酸蛋白激酶(SRC)、磷脂酰肌醇-3激酶调节亚基1(PIK3R1)和E1A结合蛋白P300(EP300)。GO生物学过程分析表明,这些靶点参与细胞凋亡、基因表达和细胞增殖的调节。从48个显著的AS-癌症靶点与“癌症通路”(map05200)中的基因的交集中确定了35个核心靶点。对这些核心靶点的KEGG富集分析揭示了它们与几种癌症类型以及PI3K-Akt信号通路的关联。分子对接和动力学模拟证实了AS与这些核心靶点之间的相互作用。发现热休克蛋白90α家族成员1(HSP90AA1)在33种癌症类型中均高表达,而表皮生长因子(EGF)则呈现相反趋势。单变量Cox回归分析表明核心靶点与肾透明细胞癌、低级别胶质瘤、乳腺癌和前列腺癌密切相关。分析了这四种癌症中AS-癌症核心靶点的差异表达基因。GSEA显示肾透明细胞癌、低级别胶质瘤、乳腺癌和前列腺癌中上调和下调的通路均有富集。构建癌症风险预后模型以阐明关键靶点在癌症发生和发展中的重要作用。最后,HPA数据库证实了这些靶点在肾透明细胞癌、低级别胶质瘤、乳腺癌和前列腺癌中的关键功能。

结论

本研究综合数据挖掘、机器学习、网络毒理学、分子对接、分子动力学模拟和临床样本分析,证明AS通过多个靶点和信号通路增加肾癌、低级别胶质瘤、乳腺癌和前列腺癌的风险。本文为食品添加剂的安全性评估和癌症风险评估提供了有价值的参考。它敦促食品安全监管机构加强监督,并鼓励公众减少含有人工甜味剂和其他添加剂的食品和饮料的消费。

https://cdn.ncbi.nlm.nih.gov/pmc/blobs/39ff/11708064/2e34aa1774a6/12967_2024_6047_Fig1_HTML.jpg

文献AI研究员

20分钟写一篇综述,助力文献阅读效率提升50倍。

立即体验

用中文搜PubMed

大模型驱动的PubMed中文搜索引擎

马上搜索

文档翻译

学术文献翻译模型,支持多种主流文档格式。

立即体验