Suppr超能文献

远华蟾毒精通过调节LARP1-mTOR通路抑制未分化甲状腺癌的恶性转移。

Telocinobufagin suppresses malignant metastasis of undifferentiated thyroid carcinoma via modulation of the LARP1-mTOR pathway.

作者信息

Qiang Li-Zhi, Fang Shi-Zhi

机构信息

Department of Neck Surgery, Sanming First Hospital Affiliated to Fujian Medical University, Sanming, China.

出版信息

Kaohsiung J Med Sci. 2025 Mar;41(3):e12934. doi: 10.1002/kjm2.12934. Epub 2025 Jan 9.

Abstract

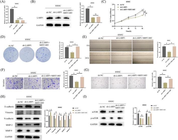
Metastasis is the trigger of death in anaplastic thyroid cancer (ATC) patients, yet the specific mechanisms at play are still largely enigmatic. While the involvement of LARP1 in the metastatic process of various cancers has been documented, there is a noticeable gap in the literature regarding its potential influence on ATC metastasis. Molecular studies probed LARP1 expression within ATC cells, with subsequent in vitro experiments examining the effects of LARP1 on ATC cell metastasis and the mTOR signaling cascade. A suite of assays, including colony formation, scratch wound healing, transwell invasion, and cell adhesion, was used to assess cell growth, movement, invasion, and attachment. Western Blot determined the expression levels of epithelial-mesenchymal transition (EMT) markers (E-cadherin, Vimentin, N-cadherin) and proteins implicated in metastasis (MMP-2, MMP-9), along with mTOR and p-mTOR. The affinity of Telocinobufagin (TBG) from Yuanhua Toad Essence for LARP1 was investigated through molecular docking, with CETSA assays providing subsequent validation. Further cellular experiments substantiated the influence of TBG on ATC cell metastasis and modulation in the mTOR pathway. LARP1 levels were heightened in ATC cells, and its depletion effectively curbs their proliferative, migratory, invasive, and adhesive activities. With LARP1 knockdown, we also observed that the onset of EMT and metastatic processes was thwarted, as was the mTOR pathway. Subsequent research has uncovered that TBG formed a physical complex with LARP1, allowing it to target and suppress the mTOR pathway, thus preventing the metastasis of ATC. The simultaneous overexpression of LARP1, however, lessened the ability of TBG to inhibit ATC metastasis. This study highlights the importance of TBG binding to LARP1 in the mediation of the mTOR signaling pathway, a key process in the inhibition of ATC cell metastasis. This discovery introduces a new target for the diagnosis of ATC and enlightens the consideration of TBG as a treatment for ATC metastasis.

摘要

转移是间变性甲状腺癌(ATC)患者死亡的诱因,但其具体机制仍大多不明。虽然已有文献记载LARP1参与了多种癌症的转移过程,但关于其对ATC转移的潜在影响,文献中仍存在明显空白。分子研究检测了ATC细胞内LARP1的表达,随后进行体外实验,研究LARP1对ATC细胞转移及mTOR信号级联反应的影响。使用了一系列检测方法,包括集落形成、划痕伤口愈合、Transwell侵袭和细胞黏附实验,来评估细胞的生长、移动、侵袭和附着能力。蛋白质免疫印迹法测定上皮-间质转化(EMT)标志物(E-钙黏蛋白、波形蛋白、N-钙黏蛋白)和与转移相关的蛋白质(基质金属蛋白酶-2、基质金属蛋白酶-9)以及mTOR和磷酸化mTOR的表达水平。通过分子对接研究了蟾酥毒素(TBG)与LARP1的亲和力,并通过细胞热位移分析(CETSA)实验进行后续验证。进一步的细胞实验证实了TBG对ATC细胞转移及mTOR途径调节的影响。ATC细胞中LARP1水平升高,敲低LARP1可有效抑制其增殖、迁移、侵袭和黏附活性。敲低LARP1后,我们还观察到EMT和转移过程的起始受到阻碍,mTOR途径也受到影响。后续研究发现,TBG与LARP1形成物理复合物,使其能够靶向并抑制mTOR途径,从而阻止ATC转移。然而,同时过表达LARP1会降低TBG抑制ATC转移的能力。本研究强调了TBG与LARP1结合在介导mTOR信号通路中的重要性,这是抑制ATC细胞转移的关键过程。这一发现为ATC的诊断引入了新靶点,并为将TBG作为ATC转移治疗药物的考虑提供了启示。

https://cdn.ncbi.nlm.nih.gov/pmc/blobs/51bc/11924809/3940548dbb90/KJM2-41-e12934-g003.jpg

文献AI研究员

20分钟写一篇综述,助力文献阅读效率提升50倍。

立即体验

用中文搜PubMed

大模型驱动的PubMed中文搜索引擎

马上搜索

文档翻译

学术文献翻译模型,支持多种主流文档格式。

立即体验