Suppr超能文献

增强结直肠癌免疫治疗疗效:用DCC - 2036(瑞巴斯替尼)靶向FGR - AKT - SP1 - DKK1轴

Enhancing immunotherapy efficacy in colorectal cancer: targeting the FGR-AKT-SP1-DKK1 axis with DCC-2036 (Rebastinib).

作者信息

Chen Xiguang, Zeng Qiting, Yin Liyang, Yan Bingru, Wu Chen, Feng Jianbo, Wu Ying, He Jun, Ding Wenjun, Zhong Jing, Shen Yingying, Zu Xuyu

机构信息

The First Affiliated Hospital, Cancer Research Institute, Hengyang Medical School, University of South China, Hengyang, Hunan, 421001, PR China.

Hunan Province Key Laboratory of Tumor Cellular & Molecular Pathology, Cancer Research Institute, Hengyang Medical School, University of South China, Hengyang, Hunan, 421001, China.

出版信息

Cell Death Dis. 2025 Jan 9;16(1):8. doi: 10.1038/s41419-024-07263-8.

Abstract

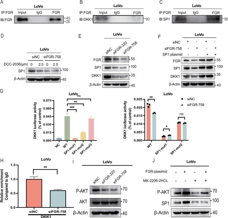
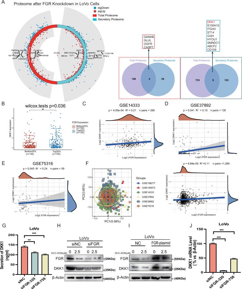
This research demonstrates that DCC-2036 (Rebastinib), a potent third-generation tyrosine kinase inhibitor (TKI), effectively suppresses tumor growth in colorectal cancer (CRC) models with functional immune systems. The findings underscore the capacity of DCC-2036 to enhance both the activation and cytotoxic functionality of CD8 T cells, which are crucial for facilitating anti-tumor immune responses. Through comprehensive multi-omics investigations, significant shifts in both gene and protein expression profiles were detected, notably a marked decrease in DKK1 levels. This reduction in DKK1 was linked to diminished CD8 T cell effectiveness, correlating with decreased FGR expression. Moreover, our findings identify FGR as a pivotal modulator that influences DKK1 expression via the PI3K-AKT-SP1 signaling cascade. Correlative analysis of clinical specimens supports the experimental data, showing that increased levels of FGR and DKK1 in CRC tissues are associated with inferior clinical outcomes and reduced efficacy of immunotherapeutic interventions. Consequently, targeting the FGR-AKT-SP1-DKK1 pathway with DCC-2036 could potentiate immunotherapy by enhancing CD8 T cell functionality and their tumor infiltration. This strategy may contribute significantly to the refinement of therapeutic approaches for CRC, potentially improving patient prognoses.

摘要

本研究表明,强效第三代酪氨酸激酶抑制剂(TKI)DCC - 2036(瑞巴斯替尼)可有效抑制具有功能性免疫系统的结直肠癌(CRC)模型中的肿瘤生长。这些发现强调了DCC - 2036增强CD8 T细胞活化和细胞毒性功能的能力,而CD8 T细胞对于促进抗肿瘤免疫反应至关重要。通过全面的多组学研究,检测到基因和蛋白质表达谱发生了显著变化,特别是DKK1水平明显降低。DKK1的这种降低与CD8 T细胞有效性降低有关,与FGR表达减少相关。此外,我们的研究结果确定FGR是一种关键调节因子,它通过PI3K - AKT - SP1信号级联影响DKK1表达。临床标本的相关性分析支持了实验数据,表明CRC组织中FGR和DKK1水平升高与较差的临床结果和免疫治疗干预效果降低相关。因此,用DCC - 2036靶向FGR - AKT - SP1 - DKK1途径可通过增强CD8 T细胞功能及其肿瘤浸润来增强免疫治疗。该策略可能对优化CRC治疗方法有显著贡献,有望改善患者预后。

https://cdn.ncbi.nlm.nih.gov/pmc/blobs/02f9/11718245/8ba1bc9f7cdb/41419_2024_7263_Fig1_HTML.jpg

文献AI研究员

20分钟写一篇综述,助力文献阅读效率提升50倍。

立即体验

用中文搜PubMed

大模型驱动的PubMed中文搜索引擎

马上搜索

文档翻译

学术文献翻译模型,支持多种主流文档格式。

立即体验