Suppr超能文献

Dickkopf-1 通过使错配修复缺陷的结直肠癌中 CD8+T 细胞失活来损害对 PD-1 阻断的肿瘤反应。

Dickkopf 1 impairs the tumor response to PD-1 blockade by inactivating CD8+ T cells in deficient mismatch repair colorectal cancer.

机构信息

Department of Colorectal Surgery, Sun Yat-sen University Cancer Center, Guangzhou, China.

State Key Laboratory of Oncology in South China, Guangzhou, China.

出版信息

J Immunother Cancer. 2021 Mar;9(3). doi: 10.1136/jitc-2020-001498.

Abstract

BACKGROUND

Dickkopf 1 (DKK1) is associated with tumor progression. However, whether DKK1 influences the tumor response to programmed cell death protein 1 (PD-1) blockade in colorectal cancers (CRCs) with deficient mismatch repair (dMMR) or microsatellite instability (MSI) has never been clarified.

METHODS

Tumor tissues from 80 patients with dMMR CRC were evaluated for DKK1 expression and immune status via immunohistochemistry. Serum DKK1 was measured in another set of 43 patients who received PD-1 blockade therapy. CT26 cells and dMMR CRC organoids were cocultured with T cells, and CT26-grafted BALB/c mice were also constructed. T-cell cytotoxicity was assessed by apoptosis assays and flow cytometry. The pathway through which DKK1 regulates CD8+ T cells was investigated using RNA sequencing, and chromatin immunoprecipitation and luciferase reporter assays were conducted to determine the downstream transcription factors of DKK1.

RESULTS

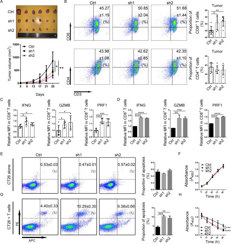
Elevated DKK1 expression was associated with recurrence and decreased CD8+ T-cell infiltration in dMMR CRCs, and patients with high-serum DKK1 had a poor response to PD-1 blockade. RNA interference or neutralization of DKK1 in CRC cells enhanced CD8+ T-cell cytotoxicity, while DKK1 decreased T-bet expression and activated GSK3β in CD8+ T cells. In addition, E2F1, a downstream transcription factor of GSK3β, directly upregulated T-bet expression. In organoid models, the proportion of apoptotic cells was elevated after individual neutralization of PD-1 or DKK1 and was further increased on combined neutralization of PD-1 and DKK1.

CONCLUSIONS

DKK1 suppressed the antitumor immune reaction through the GSK3β/E2F1/T-bet axis in CD8+ T cells. Elevated serum DKK1 predicted poor tumor response to PD-1 blockade in dMMR/MSI CRCs, and DKK1 neutralization may restore sensitivity to PD-1 blockade.

摘要

背景

Dickkopf 1(DKK1)与肿瘤进展有关。然而,DKK1 是否影响错配修复缺陷(dMMR)或微卫星不稳定(MSI)的结直肠癌(CRC)对程序性死亡蛋白 1(PD-1)阻断的肿瘤反应尚未阐明。

方法

通过免疫组织化学评估 80 例 dMMR CRC 患者的肿瘤组织中 DKK1 的表达和免疫状态。另外 43 例接受 PD-1 阻断治疗的患者检测了血清 DKK1。将 CT26 细胞和 dMMR CRC 类器官与 T 细胞共培养,并构建 CT26 移植的 BALB/c 小鼠。通过凋亡测定和流式细胞术评估 T 细胞的细胞毒性。使用 RNA 测序研究 DKK1 调节 CD8+T 细胞的途径,并进行染色质免疫沉淀和荧光素酶报告基因测定以确定 DKK1 的下游转录因子。

结果

DKK1 表达升高与 dMMR CRC 中的复发和 CD8+T 细胞浸润减少有关,血清 DKK1 水平高的患者对 PD-1 阻断的反应较差。CRC 细胞中 DKK1 的 RNA 干扰或中和增强了 CD8+T 细胞的细胞毒性,而 DKK1 降低了 CD8+T 细胞中的 T-bet 表达并激活了 GSK3β。此外,GSK3β 的下游转录因子 E2F1 直接上调了 T-bet 的表达。在类器官模型中,单独中和 PD-1 或 DKK1 后,凋亡细胞的比例升高,而联合中和 PD-1 和 DKK1 后则进一步升高。

结论

DKK1 通过 CD8+T 细胞中的 GSK3β/E2F1/T-bet 轴抑制抗肿瘤免疫反应。血清 DKK1 升高预示着 dMMR/MSI CRC 对 PD-1 阻断的肿瘤反应不佳,DKK1 中和可能恢复对 PD-1 阻断的敏感性。

https://cdn.ncbi.nlm.nih.gov/pmc/blobs/d7fd/8009229/aed722363ac9/jitc-2020-001498f01.jpg

文献AI研究员

20分钟写一篇综述,助力文献阅读效率提升50倍。

立即体验

用中文搜PubMed

大模型驱动的PubMed中文搜索引擎

马上搜索

文档翻译

学术文献翻译模型,支持多种主流文档格式。

立即体验