Suppr超能文献

母体营养与后代肺部健康:纤维化、代谢和免疫中性别特异性途径的调节

Maternal nutrition and offspring lung health: sex-specific pathway modulation in fibrosis, metabolism, and immunity.

作者信息

Zhao Shuangyi, Chen Zhimin, Liu Huina, Wang Xinyan, Zhang Xiuru, Shi Huirong

机构信息

Department of Obstetrics, The First Affiliated Hospital of Zhengzhou University, Zhengzhou, China.

Department of Surgery of Spine and Spinal Cord, Henan Provincial People's Hospital, Zhengzhou, China.

出版信息

Food Nutr Res. 2025 Jan 3;69. doi: 10.29219/fnr.v69.11035. eCollection 2025.

Abstract

BACKGROUND

Maternal nutrition profoundly influences offspring health, impacting both prenatal and early postnatal development. Previous studies have demonstrated that maternal dietary habits can affect key developmental pathways in the offsprings, including those related to lung function and disease susceptibility. However, the sex-specific impact of a maternal high-salt diet (HSD) on offspring lung injury remains poorly understood.

OBJECTIVE

This study aimed to investigate the sex-specific effects of maternal HSD on lung injury in mouse offsprings, focusing on pathways related to fibrosis, metabolism, immunity, and apoptosis.

DESIGN

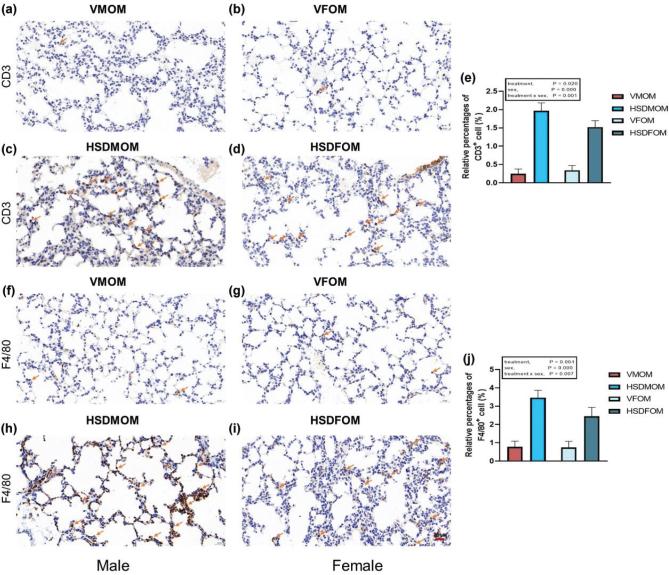
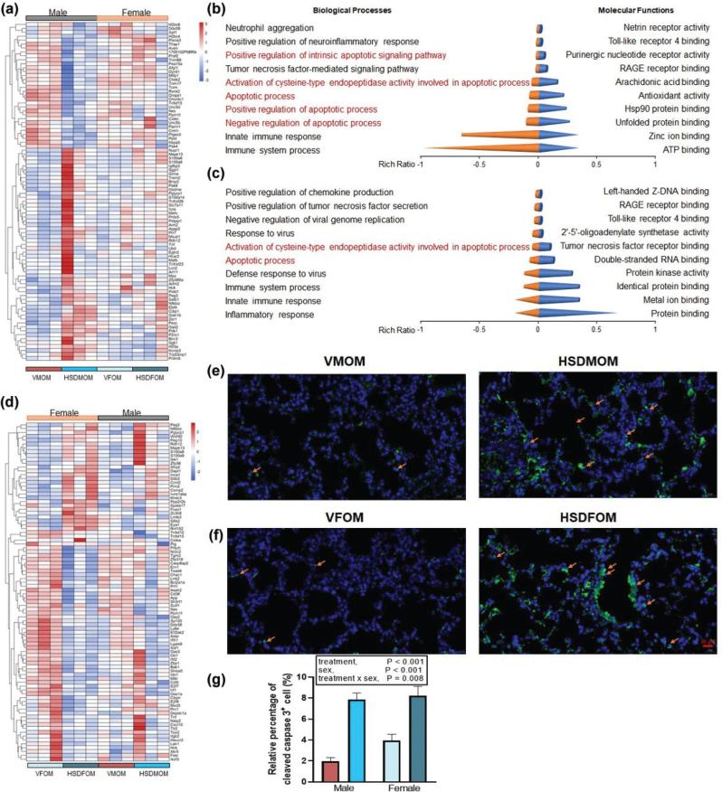
Pregnant C57BL/6J mice were subjected to either normal or HSD conditions during gestation. Lung tissues from the male and female offsprings were analyzed using high-throughput RNA sequencing and bioinformatics tools to examine transcriptomic changes. Wet-lab validation, including Masson trichrome staining, immunofluorescence for α-SMA, and qRT-PCR for fibrotic markers (α-SMA, collagen I, Fn1, and TGF-β), was conducted to confirm fibrosis and other injury markers. Lung structure and weight were also evaluated to assess physical alterations due to maternal diet.

RESULTS

Maternal HSD significantly altered lung transcriptomes in a sex-specific manner. Male offsprings showed increased susceptibility to fibrosis, as confirmed by histological and molecular analyses, including elevated expression of α-SMA, collagen I, Fn1, and TGF-β. In contrast, female offsprings exhibited distinct changes in metabolic and immune pathways. These findings highlight the differential regulation of pulmonary injury mechanisms between male and female offsprings exposed to HSD.

CONCLUSIONS

Maternal HSD induces sex-specific lung injury in offsprings by disrupting critical pathways involved in fibrosis, metabolism, immunity, and apoptosis. The combination of transcriptomic and orthogonal data underscores the need for balanced maternal nutrition during pregnancy to promote long-term respiratory health in offsprings. These results provide new insights into the sex-specific vulnerabilities to lung disease arising from maternal diet.

摘要

背景

母亲的营养状况对后代健康有着深远影响,会影响产前和产后早期发育。先前的研究表明,母亲的饮食习惯会影响后代的关键发育途径,包括与肺功能和疾病易感性相关的途径。然而,母亲高盐饮食(HSD)对后代肺损伤的性别特异性影响仍知之甚少。

目的

本研究旨在探讨母亲高盐饮食对小鼠后代肺损伤的性别特异性影响,重点关注与纤维化、代谢、免疫和细胞凋亡相关的途径。

设计

将怀孕的C57BL/6J小鼠在妊娠期置于正常饮食或高盐饮食条件下。使用高通量RNA测序和生物信息学工具分析雄性和雌性后代的肺组织,以检查转录组变化。进行了湿实验室验证,包括Masson三色染色、α-SMA免疫荧光以及纤维化标志物(α-SMA、I型胶原、Fn1和TGF-β)的qRT-PCR,以确认纤维化和其他损伤标志物。还评估了肺结构和重量,以评估母亲饮食引起的身体变化。

结果

母亲高盐饮食以性别特异性方式显著改变了肺转录组。组织学和分子分析证实,雄性后代对纤维化的易感性增加,包括α-SMA、I型胶原、Fn1和TGF-β的表达升高。相比之下,雌性后代在代谢和免疫途径中表现出明显变化。这些发现突出了暴露于高盐饮食的雄性和雌性后代肺损伤机制的差异调节。

结论

母亲高盐饮食通过破坏参与纤维化、代谢、免疫和细胞凋亡的关键途径,在后代中诱导性别特异性肺损伤。转录组学数据与正交数据相结合,强调了孕期母亲营养均衡对促进后代长期呼吸健康的必要性。这些结果为母亲饮食导致的肺部疾病的性别特异性易感性提供了新的见解。

https://cdn.ncbi.nlm.nih.gov/pmc/blobs/6cd8/11708518/cb7c4f277cae/FNR-69-11035-g001.jpg

文献AI研究员

20分钟写一篇综述,助力文献阅读效率提升50倍。

立即体验

用中文搜PubMed

大模型驱动的PubMed中文搜索引擎

马上搜索

文档翻译

学术文献翻译模型,支持多种主流文档格式。

立即体验