Suppr超能文献

臂旁CGRP神经元在自然主义威胁下调节主动防御行为。

Parabrachial CGRP neurons modulate active defensive behavior under a naturalistic threat.

作者信息

Pyeon Gyeong Hee, Cho Hyewon, Chung Byung Min, Choi June-Seek, Jo Yong Sang

机构信息

School of Psychology, Korea University, Seoul, Republic of Korea.

出版信息

Elife. 2025 Jan 10;14:e101523. doi: 10.7554/eLife.101523.

Abstract

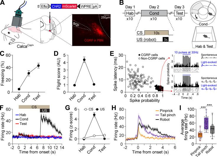
Recent studies suggest that calcitonin gene-related peptide (CGRP) neurons in the parabrachial nucleus (PBN) represent aversive information and signal a general alarm to the forebrain. If CGRP neurons serve as a true general alarm, their activation would modulate both passive nad active defensive behaviors depending on the magnitude and context of the threat. However, most prior research has focused on the role of CGRP neurons in passive freezing responses, with limited exploration of their involvement in active defensive behaviors. To address this, we examined the role of CGRP neurons in active defensive behavior using a predator-like robot programmed to chase mice. Our electrophysiological results revealed that CGRP neurons encode the intensity of aversive stimuli through variations in firing durations and amplitudes. Optogenetic activation of CGRP neurons during robot chasing elevated flight responses in both conditioning and retention tests, presumably by amplifying the perception of the threat as more imminent and dangerous. In contrast, animals with inactivated CGRP neurons exhibited reduced flight responses, even when the robot was programmed to appear highly threatening during conditioning. These findings expand the understanding of CGRP neurons in the PBN as a critical alarm system, capable of dynamically regulating active defensive behaviors by amplifying threat perception, and ensuring adaptive responses to varying levels of danger.

摘要

最近的研究表明,臂旁核(PBN)中的降钙素基因相关肽(CGRP)神经元代表厌恶信息,并向前脑发出一般警报信号。如果CGRP神经元作为真正的一般警报,它们的激活将根据威胁的程度和背景调节被动和主动防御行为。然而,大多数先前的研究都集中在CGRP神经元在被动僵住反应中的作用,对它们在主动防御行为中的参与研究有限。为了解决这个问题,我们使用一个被编程来追逐小鼠的类捕食者机器人,研究了CGRP神经元在主动防御行为中的作用。我们的电生理结果表明,CGRP神经元通过放电持续时间和幅度的变化来编码厌恶刺激的强度。在机器人追逐过程中对CGRP神经元进行光遗传学激活,在条件反射和记忆测试中都提高了逃跑反应,推测这是通过将威胁感知放大为更紧迫和危险来实现的。相反,CGRP神经元失活的动物表现出逃跑反应减少,即使在条件反射过程中机器人被编程为看起来具有高度威胁性。这些发现扩展了对PBN中CGRP神经元作为关键警报系统的理解,该系统能够通过放大威胁感知来动态调节主动防御行为,并确保对不同危险程度的适应性反应。

https://cdn.ncbi.nlm.nih.gov/pmc/blobs/6272/11798572/9d5f8b452398/elife-101523-fig1.jpg

文献AI研究员

20分钟写一篇综述,助力文献阅读效率提升50倍。

立即体验

用中文搜PubMed

大模型驱动的PubMed中文搜索引擎

马上搜索

文档翻译

学术文献翻译模型,支持多种主流文档格式。

立即体验