Suppr超能文献

半胱天冬酶3/颗粒溶解素介导的角膜上皮细胞焦亡促进干眼症

Caspase 3/GSDME-Mediated Corneal Epithelial Pyroptosis Promotes Dry Eye Disease.

作者信息

Wang Ling, Tian Ye, Zhang Hui, Dong Yongxiao, Hua Xia, Yuan Xiaoyong

机构信息

Clinical College of Ophthalmology, Tianjin Medical University, Tianjin, China.

Tianjin Key Laboratory of Ophthalmology and Visual Science, Tianjin Eye Institute, Tianjin Eye Hospital, Tianjin, China.

出版信息

Invest Ophthalmol Vis Sci. 2025 Jan 2;66(1):24. doi: 10.1167/iovs.66.1.24.

Abstract

PURPOSE

Dry eye disease (DED) is a common ocular surface inflammatory disease with a complex pathogenesis. Herein, the role and effect of gasdermin E (GSDME) in DED pathogenesis were explored.

METHODS

In vitro, flow cytometry, Cell Counting Kit-8 (CCK-8) and lactate dehydrogenase (LDH) release assays were used to determine the effects of hyperosmotic stress on pyroptosis, apoptosis, and cell viability in human corneal epithelial cells (HCECs). Quantitative PCR (qPCR) and Western blot assays were used to detect GSDME expression in HCECs and in those transfected with si-GSDMD. In vivo, GSDMD-knockout (KO) mice were used to study the role of GSDME in DED pathogenesis. The qPCR, Western blotting, and immunofluorescence were used to explore the effects of GSDME on HCEC apoptosis, pyroptosis, and the expression of related genes and proteins in GSDMD-KO mice with scopolamine-induced dry eye.

RESULTS

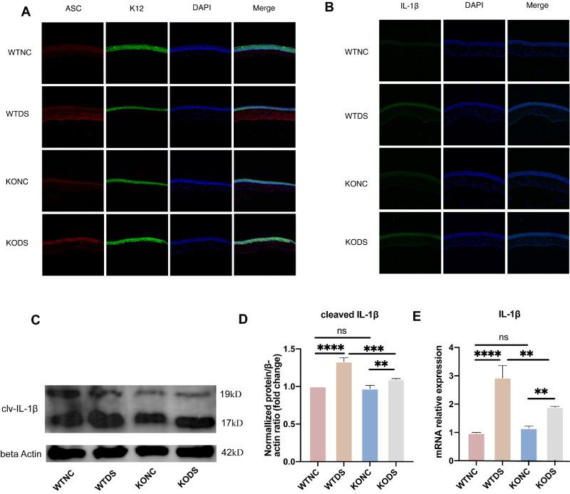
Pyroptosis and cell membrane rupture occurred, and caspase-3 and GSDME protein expression increased after HCECs were treated with 312 to 500 mOsm sodium chloride. GSDME gene and protein expression levels were increased in HCECs from both si-GSDMD- and GSDMD-KO mice. Although caspase-3 expression was increased in the dry eye group of GSDMD-KO mice, HCEC apoptosis and the apoptosis-related factors PARP were not detected. The gene and protein expression levels of the pyroptosis-related factors ASC and IL-1β were greater than those in GSDMD-KO mice without dry eye.

CONCLUSIONS

GSDME is involved in DED pathogenesis by mediating inflammation via the pyroptosis pathway, GSDME inhibition may be a therapeutic target for DED.

摘要

目的

干眼疾病(DED)是一种常见的眼表炎症性疾病,发病机制复杂。本文探讨了gasdermin E(GSDME)在DED发病机制中的作用和影响。

方法

在体外,采用流式细胞术、细胞计数试剂盒-8(CCK-8)和乳酸脱氢酶(LDH)释放试验,以确定高渗应激对人角膜上皮细胞(HCECs)焦亡、凋亡和细胞活力的影响。采用定量聚合酶链反应(qPCR)和蛋白质印迹法检测HCECs及转染si-GSDMD的细胞中GSDME的表达。在体内,使用GSDMD基因敲除(KO)小鼠研究GSDME在DED发病机制中的作用。采用qPCR、蛋白质印迹法和免疫荧光法,探讨GSDME对东莨菪碱诱导的干眼GSDMD-KO小鼠中HCEC凋亡、焦亡以及相关基因和蛋白质表达的影响。

结果

用312至500 mOsm氯化钠处理HCECs后,发生了焦亡和细胞膜破裂,且半胱天冬酶-3和GSDME蛋白表达增加。si-GSDMD小鼠和GSDMD-KO小鼠的HCECs中GSDME基因和蛋白表达水平均升高。尽管GSDMD-KO小鼠干眼组中半胱天冬酶-3表达增加,但未检测到HCEC凋亡及凋亡相关因子PARP。与无干眼的GSDMD-KO小鼠相比,焦亡相关因子ASC和白细胞介素-1β的基因和蛋白表达水平更高。

结论

GSDME通过焦亡途径介导炎症参与DED发病机制,抑制GSDME可能是DED的一个治疗靶点。

https://cdn.ncbi.nlm.nih.gov/pmc/blobs/c519/11731164/8bfe83ff8dc1/iovs-66-1-24-f001.jpg

文献AI研究员

20分钟写一篇综述,助力文献阅读效率提升50倍。

立即体验

用中文搜PubMed

大模型驱动的PubMed中文搜索引擎

马上搜索

文档翻译

学术文献翻译模型,支持多种主流文档格式。

立即体验