Suppr超能文献

从提取物中获得的吲哚类似物的分子机制的转录组学见解及其对溃疡性结肠炎的治疗作用

Transcriptomic Insights into the Molecular Mechanisms of Indole Analogues from the Extract and Their Therapeutic Effects on Ulcerative Colitis.

作者信息

Xie Yuchen, Yu Qi, Yao Shun, Peng Rui, Li Jing

机构信息

Key Laboratory of Bio-Resources and Eco-Environment (Ministry of Education), College of Life Sciences, Sichuan University, Chengdu 610065, China.

School of Chemical Engineering, Sichuan University, Chengdu 610065, China.

出版信息

Animals (Basel). 2024 Dec 30;15(1):63. doi: 10.3390/ani15010063.

Abstract

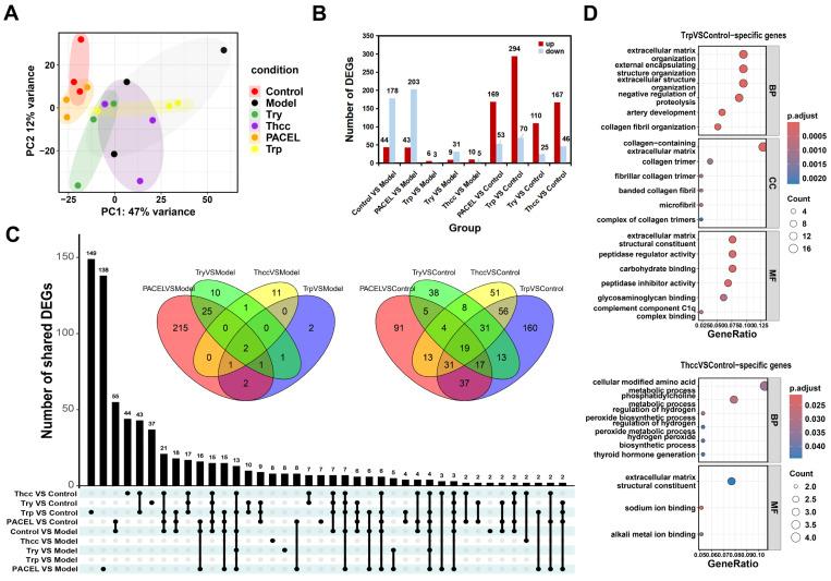
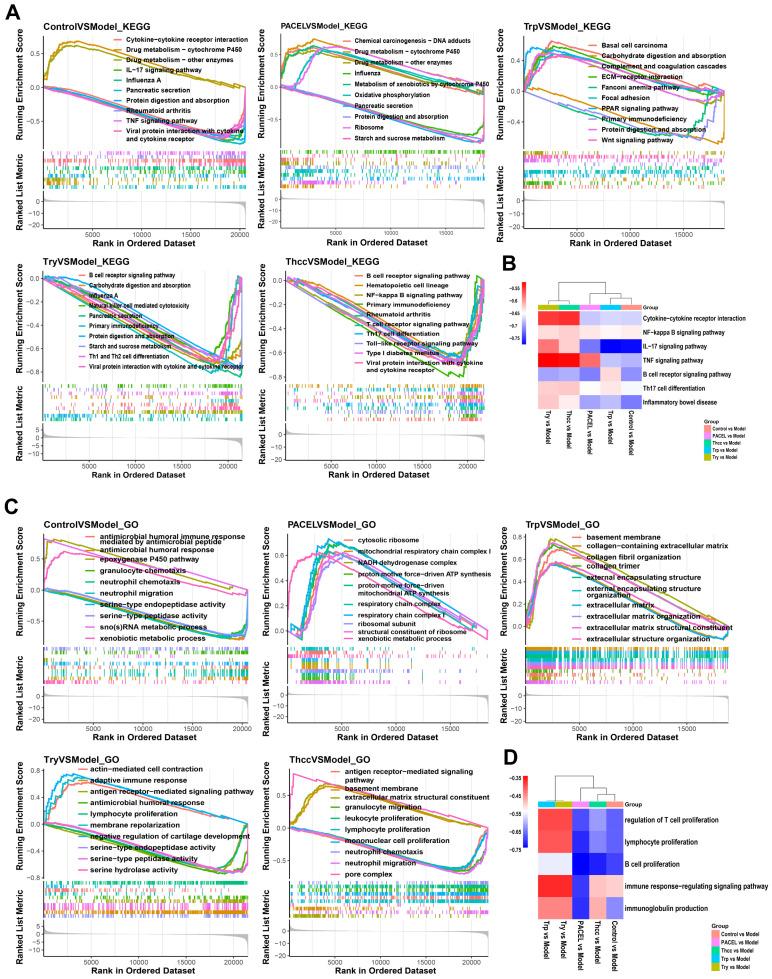
Ulcerative colitis (UC) is an inflammatory disease of the intestinal mucosa, and its incidence is steadily increasing worldwide. As a traditional Chinese medicinal insect, has been broadly utilized in clinical practice to treat wound healing. The tryptophan (Trp), tryptamine (Try), and 1,2,3,4-tetrahydrogen-β-carboline-3-carboxylic acid (Thcc) identified from concentrated ethanol-extract liquid (PACEL) exhibit significant cell proliferation-promoting and anti-inflammatory effects in the treatment of UC, but the mechanism involved remains obscure. Here, a dextran sulfate sodium (DSS)-induced UC mouse model was used to investigate the efficacy of high/low doses of PACEL, Trp, Try, and Thcc. Transcriptome sequencing was employed to detect the gene expression in the mouse intestine. The results showed that high doses of PACEL, Trp, Try, and Thcc could significantly improve weight loss and diarrhea, notably in the PACEL and Trp groups. Transcriptome analysis indicated that statistically changed genes in four treatment groups were specifically enriched in the immune system. Of these, the integrated analysis identified six hub genes (, , , , , and ) regulated by NF-κB, which were significantly downregulated. This study investigates the molecular mechanisms underlying the UC treatment properties of indole analogues from PACEL, potentially through the inhibition of the NF-κB signaling pathway.

摘要

溃疡性结肠炎(UC)是一种肠道黏膜炎症性疾病,其发病率在全球范围内呈稳步上升趋势。作为一种传统的中药昆虫,已在临床实践中广泛用于治疗伤口愈合。从浓缩乙醇提取液(PACEL)中鉴定出的色氨酸(Trp)、色胺(Try)和1,2,3,4-四氢-β-咔啉-3-羧酸(Thcc)在治疗UC方面具有显著的促进细胞增殖和抗炎作用,但其涉及的机制仍不清楚。在此,使用葡聚糖硫酸钠(DSS)诱导的UC小鼠模型来研究高/低剂量的PACEL、Trp、Try和Thcc的疗效。采用转录组测序来检测小鼠肠道中的基因表达。结果表明,高剂量的PACEL、Trp、Try和Thcc可显著改善体重减轻和腹泻,尤其是在PACEL和Trp组中。转录组分析表明,四个治疗组中发生统计学变化的基因在免疫系统中特异性富集。其中,综合分析鉴定出六个受NF-κB调控的枢纽基因(、、、、和),它们均显著下调。本研究探讨了PACEL中吲哚类似物治疗UC特性的分子机制,可能是通过抑制NF-κB信号通路实现的。

https://cdn.ncbi.nlm.nih.gov/pmc/blobs/04c6/11718871/840cfb7473cf/animals-15-00063-g001.jpg

文献AI研究员

20分钟写一篇综述,助力文献阅读效率提升50倍。

立即体验

用中文搜PubMed

大模型驱动的PubMed中文搜索引擎

马上搜索

文档翻译

学术文献翻译模型,支持多种主流文档格式。

立即体验